Skip to the content
DC1 Help Centre 10.0DC1 Help Centre 10.0
  1. Home
  2. /
  3. Shared setup and user...
  4. /
  5. SMS shared setup and...
  6. /
  7. SMS rebate search
  8. /
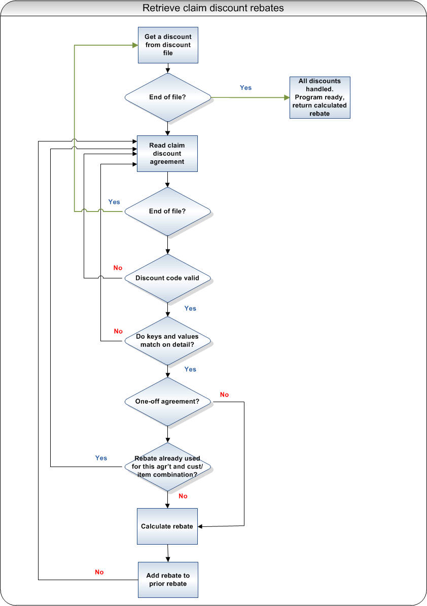
  9. (SMS) Retrieve claim discount...

(SMS) Retrieve claim discount rebates

    • Highlights
      • Highlights in DC1 V10
    • Learn the Basics
      • Glossary
      • Standard Features
        • About catch weight handling for price units
        • About display/entry unit handling
        • About price unit handling
        • Attribute search handling in DC1
        • Business partner address search in DC1
        • Business partner search alternatives in DC1
        • DC1 Alert Management messages
          • Configure the system to send/receive alert messages
          • Create manual messages
          • Perform a message action
          • View an action proposal
          • View message details
        • Item search alternatives in DC1
        • Program function key handling in DC1
          • Maintain individual user settings for Program function key handling
          • Run functions via Program function key handling
        • Standard functions in DC1
        • Unit handling in DC1
        • Using the DC1 UI Client
        • Working with texts in the Text Editor
          • Activate/Inactivate documents
          • Create text sets in different languages
          • Enter new text
          • Maintain text
          • Retrieve text as a link
          • Use multiple text sets
      • Using the DC1 Help Centre
    • Panel Help
      • Alert Management
        • Action parameters enquiry (EDSD10401)
        • Actions enquiry (EDSD10301)
        • Alert Management message creator (EDSD10001)
        • Alert Management message editor (EDSD09002)
        • Alert message enquiry (EDSD15001)
        • AMT control file maintenance (EDSR90001)
        • AMT users enquiry (EDSD11401)
        • AMT-message reorganisation (EDSD40001)
        • Define object events (EDSD16001)
        • Event codes enquiry, History/Error (EDSD11301)
        • Event parameters enquiry (EDSD10201)
        • Event types enquiry (EDSD10101)
        • Filters enquiry (EDSD10501)
        • Incl/Excl of event types enquiry, Included/Excluded (EDSD12201)
        • Limitations enquiry (EDSD11601)
        • Next level user enquiry (EDSD12301)
        • Receivers enquiry (EDSD10701)
        • Select event (EDSD03901)
        • Senders enquiry (EDSD10601)
        • Subscriptions table enquiry (EDSD11001)
        • Tracked events
        • Users for role table enquiry (EDSD10901)
        • Work with action call/command parameters (EDSD03301)
        • Work with action calls and commands (EDSD03201)
        • Work with action parameters (EDSD00401)
        • Work with actions (EDSD00301)
        • Work with AMT – Users (EDSD01401)
        • Work with AMT batch jobs (EDSD21001)
        • Work with error log (EDSD01901)
        • Work with event codes, History/Error (EDSD01301)
        • Work with event types (EDSD00101)
        • Work with event types, Statuses (EDSD03101)
        • Work with filter occurrence parameters (EDSD03401)
        • Work with filters (EDSD00501)
        • Work with incl/excl of event types, Include/Exclude (EDSD02201)
        • Work with limitations (EDSD01601)
        • Work with message actions (EDSD25101)
        • Work with message actions, Parameters (EDSD25201)
        • Work with messages (EDSD25001)
        • Work with next level user (EDSD02301)
        • Work with object event tracking scopes (EDSD03801)
        • Work with parameter for role (EDSD02401)
        • Work with parameter replacements (EDSD03501)
        • Work with parameters (EDSD00201)
        • Work with receivers, Users/Roles (EDSD00701)
        • Work with senders for events, Users (EDSD00601)
        • Work with subscriptions (EDSD01001)
        • Work with tracked object events (EDSD03701)
        • Work with unpack methods (EDSD02901)
        • Work with users for role (EDSD00901)
      • Analyser
        • Export/Import language in NLS (CSBD0721)
        • Log points target times maintenance (CSBD0601)
        • Log points target times maintenance (CSBD0611)
        • Merge NLS translations (CSBD0701)
        • NLS constants table maintenance (CSBD0501)
        • NLS constants table maintenance (CSBD0511)
        • Order flow log reorganisation (CSBD8681)
        • Order progress reorganisation (CSBD8981)
        • Order status statistics reorganisation (CSBD8901)
        • Purchase stat definition table enquiry (CSBD1391)
        • Purchase stat defn table maintenance (CSBD0391)
        • Sales stat definition table enquiry (CSBD1381)
        • Sales stat definition table maintenance (CSBD0381)
        • Selected statistical columns (CSBD1401)
        • Statistical columns selection (CSBD0401)
        • Update user defined statistics (CSBD0421)
        • Work with log points (CSBD05201)
        • Work with statistical columns, Sales columns/purchase columns (CSBD04101)
      • Asset Management
        • Account movement, Control list printout (AACD4851)
        • Account movement, Proposal creation (AACD4821)
        • Account movement, Proposal deletion (AACD4871)
        • Account movement, Proposal display (AACD4911)
        • Account movement, Proposal overview (AACD4811)
        • Account movement, Proposal update (AACD4891)
        • Accumulated depreciation maintenance (AACD1751)
        • Acq account reconciliation list printout (AACD5301)
        • Acquisition comparison list printout (AACD5031)
        • Acquisition wait file list printout (AACD3711)
        • Additional info defaults maintenance (AACD1531)
        • Alt depr comparison list printout (AACD5231)
        • ASM control file enquiry, Overview selection (AACD20001)
        • ASM control file maintenance (AACD10001)
        • Asset acquisition list printout (AACD5121)
        • Asset balance enquiry, Overview selection (AACD2501)
        • Asset balance list printout (AACD5091)
        • Asset comment list printout (AACD3801)
        • Asset comments entry (AACD1801)
        • Asset depreciation life cycle printout (AACD5371)
        • Asset disposals list printout (AACD5201)
        • Asset file list printout (AACD4751)
        • Asset insurance list printout (AACD4651)
        • Asset label printout (AACD4781)
        • Asset Management files reorganisation (AACD4941)
        • Asset revaluation list printout (AACD4711)
        • Asset service list printout (AACD4551)
        • Asset split enquiry (AACD4421)
        • Asset split selection (AACD4401)
        • Asset template defaults maintenance (AACD1511)
        • Asset template maintenance (AACD1501)
        • Asset transaction enquiry (AACD2521)
        • Asset transaction list printout (AACD5261)
        • Basic information defaults maintenance (AACD1521)
        • Change of asset useful lifetime (AACD63001)
        • Depreciation info defaults maintenance (AACD1571)
        • Depreciation time axis list printout (AACD5001)
        • Depreciation type analysis list printout (AACD5341)
        • Depreciation year closing (AACD4921)
        • Depreciation, Control list printout (AACD4081)
        • Depreciation, G/L account rebuild (AACD4061)
        • Depreciation, Proposal creation (AACD4011)
        • Depreciation, Proposal deletion (AACD4051)
        • Depreciation, Proposal maintenance (AACD4131)
        • Depreciation, Proposal overview (AACD4001)
        • Depreciation, Proposal update (AACD4141)
        • Disposal comparison list printout (AACD5061)
        • Disposal enquiry – Overview selection (AACD2511)
        • Disposal, Control list printout (AACD4241)
        • Disposal, Parameter update (AACD4251)
        • Disposal, Proposal maintenance (AACD4211)
        • Disposal, Proposal overview (AACD4201)
        • Insurance list printout (AACD4601)
        • Inventory, Inventory list printout (AACD4381)
        • Inventory, Proposal creation (AACD4311)
        • Inventory, Proposal deletion (AACD4351)
        • Inventory, Proposal maintenance (AACD4341)
        • Inventory, Proposal overview (AACD4301)
        • Inventory, Proposal validation (AACD4361)
        • Investment budget list printout (AACD5171)
        • Loc & user fields defaults maintenance (AACD1541)
        • Location table list printout (AACD3301)
        • Printer data selection (AACD4431)
        • Reference asset list printout (AACD5411)
        • Service & insurance defaults maintenance (AACD1551)
        • Service list printout (AACD4501)
        • Technical form comments entry (AACD1811)
        • Technical info defaults maintenance (AACD1561)
        • Warranty control list printout (AACD4681)
        • Work with account codes (AACD10601)
        • Work with acquisition accounts (AACD91001)
        • Work with acquisition types (AACD10401)
        • Work with acquisition wait file (AACD17101)
        • Work with asset account groups (AACD12401)
        • Work with asset locations (AACD13001)
        • Work with asset number series (AACD11901)
        • Work with asset types and groups (AACD12101)
        • Work with asset types and groups, Define default values (AACD12201)
        • Work with assets (AACD16101)
        • Work with assets, Additional information (AACD16301)
        • Work with assets, Basic information (AACD16201)
        • Work with assets, Depreciation information (AACD16701)
        • Work with assets, Locations & user fields (AACD16401)
        • Work with assets, Service & insurance (AACD16501)
        • Work with assets, Technical information (AACD16601)
        • Work with comments (AACD18201)
        • Work with depreciation modules (AACD11401)
        • Work with depreciation rules (AACD11301)
        • Work with depreciation types (AACD10101)
        • Work with disposal types (AACD11001)
        • Work with G/L transaction types (AACD10901)
        • Work with indexes (AACD10501)
        • Work with insurance companies (AACD11701)
        • Work with insurance policies (AACD11801)
        • Work with investment budgets (AACD11201)
        • Work with rate curves (AACD11601)
        • Work with rate curves, Years (AACD12601)
        • Work with responsibles (AACD10801)
        • Work with service companies (AACD12701)
        • Work with service contracts (AACD12801)
        • Work with technical forms (AACD10301)
        • Work with transaction origins (AACD10701)
        • Work with usage curves (AACD11501)
        • Work with usage curves, Periods (AACD12501)
        • Work with variable parameters (AACD11101)
      • Australian Functionality
        • About Advance Shipment Notification (ASN)
        • About Australian cash sales
        • About co-operative advertising vouchers
        • About despatch advice
        • About purchase order acknowledgement (POA)
        • About the Consolidated merged invoice functionality
        • About the EANway method
        • About the Global Trade Item Number (GTIN)
        • About the Serial Shipping Container Code (SSCC)
        • ASN processing
        • Assign cash register (AUDD39101)
        • Aut cash book reconciliation selection (AUFD11001)
        • Cash register close (AUDD32501)
        • Co-op advertising voucher list printout, Selections (AUFD00701)
        • EANway application control maintenance (AUDD90101)
        • EANway pricing label printout (AUDD04201)
        • EANway pricing label printout, Select CPO items (AUDD04501)
        • Order settlements enquiry, Till payments (AUDD12001)
        • Price variance report (AUDD03201)
        • Print merged invoices (AUDD00101)
        • Processing a CPO
        • Processing a POA
        • Processing co-op advertising vouchers
        • Processing consolidated merged invoices
        • Processing sales orders with Australian cash sales
        • Re-name customer purchase order (AUDD07901)
        • Reorg co-op adv voucher transactions, Selections (AUFD00901)
        • Reprint SSCC label (AUDD01101)
        • Return change (AUDD31101)
        • Scan pack (AUDD02101)
        • Select payments to refund (AUDD39601)
        • Select pick list for scan packing (AUDD01201)
        • Send POA (AUDD08901)
        • Setting up Australian cash sales in DC1
        • The EANway process flow
        • Validate CPO (AUDD08701)
        • Validate CPO, Load DI and retrieve (AUDD08501)
        • Validating a CPO
        • Work with A/R co-op voucher claims, Enter voucher details (AUFD00401)
        • Work with A/R notes – Window (AUFD50201)
        • Work with A/R notes (AUFD50101)
        • Work with banks (AUFD01201)
        • Work with co-op voucher claims, Enter claim details (AUFD00301)
        • Work with co-op vouchers (AUFD00101)
        • Work with co-op vouchers, View claims (AUFD00201)
        • Work with customer purchase orders (AUDD08001)
        • Work with customer purchase orders, Order line (AUDD08101)
        • Work with customer purchase orders, Store breakdown (AUDD08201)
        • Work with deposit group banking defaults (AUFD20101)
        • Work with deposit groups (AUGD20001)
        • Work with DIS control file, Cash sales extension (AUDD90001)
        • Work with EANway documents (AUDD10101)
        • Work with order settlements (AUDD30901)
        • Work with outbound ASNs, ASN header (AUDD05801)
        • Work with retail price lists (AUDD04001)
        • Work with retail price lists, Items (AUDD04101)
        • Work with trading partner validation (AUDD06001)
        • Work with trading partners (AUDD02201)
        • Work with trading partners CPO pre-edit (AUDD06101)
        • Work with trading partners, CPO pre-edit routines (AUDD06201)
        • Work with trading partners, Entities (AUDD02301)
        • Work with trading partners, Retail price control (AUDD02901)
        • Work with trading partners, Stores (AUDD03001)
        • Work with trading partners, Validation routines (AUDD02701)
      • BCF Replication
        • Available DC1 files (BIRD01001)
        • Work with BCF replication sets (BIRD00101)
        • Work with BCF replication sets, Companies (BIRD00301)
        • Work with BCF replication sets, Files (BIRD00201)
      • Belgian Functionality
        • A/P extra payment information entry (BEFD0011)
        • A/P payment mode extension table, Enquiry (BEFD0111)
        • A/P payment mode extension table, Maintenance (BEFD0101)
        • A/P transactions extra information (BEFD0021)
        • Banknumber update excl table enquiry (BEFD3911)
        • Banknumber update excl table maintenance (BEFD3901)
        • Belcotax declaration (BEFD2601)
        • BLWI code table enquiry (BEFD0361)
        • BLWI code table maintenance (BEFD0351)
        • BLWI list (BEFD2501)
        • Business partner file maintenance, Bank data (BEFD0051)
        • Central journal list & trial balance (BEFD115)
        • CODA/FINSTA announcement type table enquiry (BEFD3811)
        • CODA/FINSTA announcement type table maintenance (BEFD3801)
        • CODA/FINSTA definition table enquiry (BEFD3061)
        • CODA/FINSTA definition table maintenance (BEFD3051)
        • CODA/FINSTA interbank trxn table enquiry (BEFD3211)
        • CODA/FINSTA interbank trxns table maintenance (BEFD3201)
        • CODA/FINSTA routine table enquiry (BEFD3111)
        • CODA/FINSTA routine table maintenance (BEFD3101)
        • CODA/FINSTA statistics printout (BEFD3881)
        • CODA/FINSTA trans code override table enquiry (BEFD3261)
        • CODA/FINSTA trans code override table maint (BEFD3251)
        • CODA/FINSTA transaction code table enquiry (BEFD3161)
        • CODA/FINSTA transaction code table maintenance (BEFD3151)
        • Declaration F01DGS (BEFD2551)
        • Financial transactions interface (BEFD3951)
        • Load declaration file, Selection (BEGD0761)
        • Load JOBCON for CODA/FINSTA, Selection (BEFD9671)
        • Monthly journal (BEFD1101)
        • Name file enquiry, A/P supplier payment mode table extension (BEFD0161)
        • Name file maintenance, A/P supplier payment mode table extension (BEFD0151)
        • Payment cost code table enquiry (BEFD0411)
        • Payment cost code table maintenance (BEFD0401)
        • Payment procedure code table enquiry (BEFD0441)
        • Payment procedure code table maintenance (BEFD0431)
        • Process CODA/FINSTA transactions (BEFD3301)
        • Retrieve budgets (BEFD6501)
        • Run declaration, Select declaration to run (BEGD07901)
        • VAT group declaration printout (BEFD18501)
        • VAT yearly listing (BEFD1401)
        • Work with banks (BEFD0251)
        • Work with CODA/FINSTA settlement policies (BEFD38501)
        • Work with declaration codes (BEGD07201)
        • Work with declaration contacts (BEGD07101)
        • Work with declaration definitions (BEGD07001)
        • Work with declaration selections (BEGD07301)
        • Work with declaration transactions (BEGD0781)
        • Work with settl policies-excl doc types (BEFD38601)
        • Work with VAT group definitions (BEFD18001)
        • Work with VAT group members (BEFD18101)
      • British Functionality
        • Carrier consignments (GBDD6101)
        • Carrier integration data file creation (GBDD6111)
        • Carrier manifest printout (GBDD6301)
        • Carrier table (GBDD6051)
        • Carrier table, Service code pricing (GBDD6081)
        • Carrier table, Service code table (GBDD6061)
        • Customer email address (GBDD609)
        • Extension enquiry, A/P supplier banks (GBFD0061)
        • Extension maintenance, Business partner banks (GBFD0051)
        • Label print control file maintenance (GBDD6071)
        • Maintain VAT reported flag (GBFD1001)
        • Route upload (GBDD65601)
        • Sector upload (GBDD65501)
        • VAT exch rate table enquiry (GBFD2011)
        • VAT exch rate table maintenance (GBFD1011)
        • Work with carrier consignments (GBDD68001)
      • Cross Application
        • A/P control file enquiry (GDMD0861)
        • A/P control file maintenance (GDMD0811)
        • A/P invoice matching (GCFD41204)
        • A/P invoice matching details (GCFD44501)
        • A/P invoice matching enquiry, Matched P/O lines (GCFD44401)
        • A/P invoice matching enquiry, Select A/P documents (GCFD44311)
        • A/P invoice matching, Order/Description sequence (GCFD40201)
        • A/P invoice matching, Select goods reception transactions (GCFD40101)
        • A/P payment mode/currency info (GDMD0231)
        • A/R control file enquiry (GDMD0761)
        • A/R control file maintenance (GDMD0711)
        • ABC-calculation code enquiry (SYS269A)
        • ABC-calculation code enquiry (SYS269B)
        • ABC-calculation code maintenance (SYS069B)
        • Account part definition (INGD0401)
        • Account/Sum ID part conversions maint (GDMD50101)
        • Accounting transaction transfer (GCFD7501)
        • Accounting X-REF list printout (GCFD3001)
        • Activate override batch jobs (ASGD51001)
        • Add job parameter (SYS074B)
        • Add job parameter (SYS074C)
        • Additional goods reception transaction (GCFD40301)
        • Additional products table enquiry (ASTD23501)
        • Additional products table maintenance (ASTD13501)
        • Additional products table maintenance, Work with allowed AXIs, All (ASTD16201)
        • Additional products table maintenance, Work with interface objects (ASTD16101)
        • Additional products/company activation (ASTD07501)
        • Application definition table enquiry (ASGD9731)
        • Application definition table maintenance (ASGD9701)
        • Application defn/company enquiry (ASGD9431)
        • Application preload tables update (INGD9001)
        • Application/language table enquiry (ASGD9331)
        • Assign client (GDMD04901)
        • ASWCRT log enquiry (ASTD2051)
        • ASWMSG, Update MSGF’s from database (ASTD4851)
        • Automatic matching of A/P invoice lines (GCFD42501)
        • AXI group selection (ASTD17401)
        • Backup restore (ASGD1321)
        • Balance enquiry template selection (ANLD5501)
        • Balance template security maintenance (ANLD1081)
        • Balance/Budget enquiry (ANLD0011)
        • Balance/Budget query groups, Subtotals, Period (ANLD0021)
        • Base value overhead enquiry (SYS204A)
        • Base value overhead enquiry (SYS204B)
        • Base value overhead maintenance (SYS004B)
        • Basic data structure log file, Reorganisation (SYS066A)
        • Batch parameter file reorganisation (ASGD0441)
        • BBP search field maintenance (ASTD4061)
        • BBP search field maintenance (ASTD4443)
        • Black box program selection (ASTD4151)
        • Black box program table maintenance (ASTD4051)
        • Break on checkpoint (ASGD2451)
        • Budget file print, Selection (ANLD3831)
        • Budget maintenance (ANLD1831)
        • Budget maintenance, Select budget (ANLD1851)
        • Budget number profile maintenance (ANLD1101)
        • Budget number selection (ANLD5531)
        • Budget profile selection (ANLD5541)
        • Build DI interface definitions for DC1 (ECND95201)
        • Build historic balances/budgets, Corporate company (ANLD97501)
        • Business partner contacts (GDMD29701)
        • Business partner file enquiry (GDMD2011)
        • Business partner file enquiry, A/P additional data (GDMD2101)
        • Business partner file enquiry, A/P basic data (GDMD2091)
        • Business partner file enquiry, A/P payment mode/currency info (GDMD2231)
        • Business partner file enquiry, A/P payment mode/supplier info (GDMD2191)
        • Business partner file enquiry, A/P payment modes (GDMD2201)
        • Business partner file enquiry, A/R additional data (GDMD2081)
        • Business partner file enquiry, A/R basic data (GDMD2071)
        • Business partner file enquiry, A/R data if FIN is not installed (GDMD2061)
        • Business partner file enquiry, A/R payment mode draft (GDMD2121)
        • Business partner file enquiry, A/R payment modes (GDMD2111)
        • Business partner file enquiry, Address file (GDMD2041)
        • Business partner file enquiry, Basic data (GDMD2021)
        • Business partner file enquiry, Credit card file (GDMD21601)
        • Business partner file enquiry, Credit Transfer data (GDMD7111)
        • Business partner file enquiry, Customer file (GDMD2031)
        • Business partner file enquiry, DI documents (GDMD2141)
        • Business partner file enquiry, DI methods (GDMD2131)
        • Business partner file enquiry, Name search fields (GDMD2181)
        • Business partner file enquiry, Search attributes (GDMD2281)
        • Business partner file enquiry, SEPA Direct Debit data (GDMD7131)
        • Business partner file enquiry, Supplier file (GDMD2051)
        • Business partner file enquiry, Supplier quotation group info (GDMD2221)
        • Business partner file enquiry, VAT registration no (GDMD2211)
        • Business partner file list printout (GDMD3011)
        • Business partner file maintenance, A/P additional data (GDMD0101)
        • Business partner file maintenance, A/P basic data (GDMD0091)
        • Business partner file maintenance, A/P payment mode/supplier info (GDMD0191)
        • Business partner file maintenance, A/P payment modes (GDMD0201)
        • Business partner file maintenance, A/R additional data (GDMD0081)
        • Business partner file maintenance, A/R basic data (GDMD0071)
        • Business partner file maintenance, A/R data if FIN is not installed (GDMD0061)
        • Business partner file maintenance, A/R payment mode draft (GDMD0121)
        • Business partner file maintenance, A/R payment modes (GDMD0111)
        • Business partner file maintenance, Active contacts (GDMD04701)
        • Business partner file maintenance, Address file (GDMD0041)
        • Business partner file maintenance, Attach contact to role (GDMD04801)
        • Business partner file maintenance, Bank Credit Transfer data (GDMD72701)
        • Business partner file maintenance, Bank data (GDMD0151)
        • Business partner file maintenance, Bank data (GDMD7311)
        • Business partner file maintenance, Basic data (GDMD0021)
        • Business partner file maintenance, Contacts (GDMD01701)
        • Business partner file maintenance, Credit card file (GDMD01601)
        • Business partner file maintenance, Credit Transfer data (GDMD7101)
        • Business partner file maintenance, Customer buying groups (GDMD02701)
        • Business partner file maintenance, Customer file (GDMD0031)
        • Business partner file maintenance, DI document transform (GDMD03601)
        • Business partner file maintenance, DI documents (GDMD0141)
        • Business partner file maintenance, DI methods (GDMD0131)
        • Business partner file maintenance, Extended addresses (GDMD0651)
        • Business partner file maintenance, Restriction groups (GDMD02601)
        • Business partner file maintenance, Restriction groups (GDMD09901)
        • Business partner file maintenance, Search attributes (GDMD0281)
        • Business partner file maintenance, Search fields (GDMD0181)
        • Business partner file maintenance, SEPA Direct Debit data (GDMD7121)
        • Business partner file maintenance, Supplier file (GDMD0051)
        • Business partner file maintenance, Supplier quotation group info (GDMD0221)
        • Business partner file maintenance, VAT registration No (GDMD0211)
        • Business partner file reorg proposal creation (GDMD8901)
        • Business partner file reorg proposal mnt (GDMD8931)
        • Business partner file reorganisation (GDMD8941)
        • Business partner search field creation (GDMD9811)
        • Calendar file enquiry (GDMD2831)
        • Calendar file enquiry, Days (GDMD2891)
        • Calendar file enquiry, Months (GDMD2881)
        • Calendar file maintenance (GDMD1641)
        • Calendar file maintenance, Days (GDMD1661)
        • Calendar file maintenance, Months (GDMD1651)
        • Calendar file, Update selection (GDMD1671)
        • Calibration history reorganisation (SYS065A)
        • Calls from program maintenance (ASGD0251)
        • Change a function in Work with application functions – (ASGD98601)
        • Change job parameter (2)(SYS074E)
        • Change job parameter (SYS074D)
        • Clear balances/budgets – Selection (ANLD83001)
        • Client parameters (GDMD05001)
        • Company generation selection (INGD0011)
        • Company hierarchy maintenance (GDMD50001)
        • Company selection (ASGD0021)
        • Compile time table data retrieval (ASGD3471)
        • Component category enquiry (SYS299A)
        • Component category enquiry (SYS299B)
        • Component category maintenance (SYS099B)
        • Confirm printout (GEN009A)
        • Confirmation (GEN012A)
        • Confirmation window (ASGD82201)
        • Constant fields generation in PRTF (ASGD3001)
        • Constant translation (IPCD0021)
        • Control code maintenance (WNDD1001)
        • Control code panel (WNDD4011)
        • Control code panel (WNDD404A1)
        • Copy a menu
        • Copy job group selection (SYS048C)
        • Copy, template usage (GDMD19601)
        • Create a menu
        • Create a menu item
        • Create base balance percentages (ANLD7001)
        • Create budget from balances (ANLD7551)
        • Create budget from budget (ANLD7501)
        • Create DC1 installation backup, Select account dimension sets (ASTD5041)
        • Create DC1 installation backup, Select additional libraries (ASTD5071)
        • Create DC1 installation backup, Select additional products (ASTD5061)
        • Create DC1 installation backup, Select applications (ASTD5021)
        • Create DC1 installation backup, Select companies (ASTD5051)
        • Create DC1 installation backup, Select folders (ASTD5081)
        • Create DC1 installation backup, Select IFS objects (ASTD5091)
        • Create DC1 installation backup, Select languages (ASTD5031)
        • Create DC1 installation backup, Select releases (ASTD5011)
        • Create DC1 installation tape, Select save files (ASTD5181)
        • Create distributed balances (ANLD7101)
        • Create invoice copy (ASGD71101)
        • Credit time axis rebuild (GDMD19401)
        • Cross reference enquiry (ASTD02001)
        • Cross reference enquiry, Files (ASTD02501)
        • Cross reference enquiry, Files by program (ASTD02301)
        • Cross reference enquiry, Imported/Exported procedures (ASTD02401)
        • Cross reference enquiry, Modules (ASTD02201)
        • Cross reference enquiry, Programs (ASTD02101)
        • Cross reference rebuild (ASGD4611)
        • Crossreference creation (INGD0091)
        • CTT translation file enquiry (ASGD3431)
        • CTT translation file maintenance (ASGD3401)
        • CTT translation file maintenance (ASGD3411)
        • Customer classifications (GDMD2981)
        • Customer profitability (GDMD2961)
        • Customer structure credit enquiry (GDMD29301)
        • Customer structure credit warning report (GDMD39301)
        • Customer structure printout (GDMD42301)
        • Day scheme selection (SEL041A)
        • DB audit – control file maintenance (JRND0051)
        • DB audit – enquiry layout maintenance (JRND0061)
        • DB audit – fields selection (JRND0201)
        • DB audit – fields table maintenance (JRND0031)
        • DB audit – file selection (JRND0101)
        • DB audit – files table maintenance (JRND0021)
        • DB audit – library table maintenance (JRND0011)
        • DB audit – log file enquiry (JRND0401)
        • DB audit – log file entry creation (JRND0231)
        • DB audit – log file printout (JRND0501)
        • DB audit – log information display (JRND0411)
        • DB audit – log transaction deletion (JRND0601)
        • DB audit – log transaction restore (JRND0701)
        • DC1 environment maintenance (ASGD7011)
        • DC1 environment selection (ASTD9901)
        • DC1 Export (ASGD82301)
        • DC1 installation backup creation (ASTD5001)
        • DC1 installation backup creation (ASTD5101)
        • DC1 job startup (ASGD0461)
        • DC1 user profile table maintenance, HELP options (ASGD9621)
        • DC1 user profiles enquiry, Manufacturing information (SYS237A)
        • Default maintenance – xxxxxxxxxx (GDMD8241)
        • Define the window (WNDD1201)
        • Delete job parameter (SYS074H)
        • Delete summary levels – Selection (ANLD8151)
        • DI document file editor (ECND17401)
        • DI documents table enquiry (ECND21001)
        • DI mapping definitions enquiry (ECND21801)
        • Dimension SET definition maintenance (ASTD1301)
        • Dimension SET enquiry (ASTD1501)
        • DIS control file maintenance (GDMD0971)
        • Display DC1 users (ASTD48001)
        • Display job parameter (1) (SYS074F)
        • Display job parameter (2) (SYS074G)
        • Display reporting currency (ASGD1211)
        • EDI document table enquiry (GDMD2661)
        • Edit text (GDMD38501)
        • End all FAX direct jobs in DC1 (FAXD2241)
        • Enquiries (ASGD0101)
        • Enquiry program search fields creation (GDMD9871)
        • Enquiry program selection (ASGD0121)
        • Enter attributes for windows (WNDD1051)
        • EU INTRASTAT declaration (GCFD6301)
        • EU INTRASTAT detail list printout (GCFD6381)
        • EU report goods received, NOT invoiced (GDMD6201)
        • Exchange rate file list printout (GDMD3401)
        • Execute backup/reorganisation, Select job (ASGD0311)
        • Execute period rollover, Select company (ASTD03101)
        • Export data to CRM – Initial load (ECND03701)
        • Extended constants printout (IPCD0051)
        • Field –> source reference maintenance (WGRD1101)
        • Field –> window reference maintenance (WGRD1001)
        • Field reference file printout (ASGD4271)
        • File descriptions maintenance (ASGD0221)
        • File exception table enquiry (ASGD1281)
        • FRF description enquiry (ASGD0801)
        • FRF update from extract file (ASGD4301)
        • Functions in function list – GDMD0021
        • Functions in function list – GDMD0043
        • Functions in function list – GDMD2021
        • Functions in function list – GDMD38501
        • G/L control file enquiry (GDMD0981)
        • G/L control file maintenance (GDMD0911)
        • G/L control file maintenance (GDMD0921)
        • G/L control file maintenance (GDMD0931)
        • Goods in transit G/L postings list (GCFD42001)
        • Goods reception transaction (GCFD40401)
        • Goods transaction intrastat transfer (GCFD2601)
        • Initialise printer file controls (ASTD72001)
        • Interface – transfer to DC1 Financials (GCFD8501)
        • Intrastat transaction maintenance (GCFD2801)
        • Invoice/Credit note overview (GCFD0011)
        • ISO9000 quality assurance information (GDMD0321)
        • ISO9000 quality assurance information (GDMD2321)
        • Item warehouse periodical statistics reorganisation (SYS063A)
        • Item/Business partner default maintenance (GDMD8232)
        • Item/Business partner template security maintenance (GDMD8222)
        • Job attribute parameters (SYS075A)
        • Job group enquiry (SYS248A)
        • Job group enquiry (SYS248B)
        • Job group maintenance (SYS048B)
        • Language table enquiry (ASGD3331)
        • Language table enquiry, Special panel value translations (ASGD1571)
        • Language table maintenance (ASGD3301)
        • Language table maintenance, Special panel value translations (ASGD1551)
        • Library list entries (ASGD9501)
        • Library list entries (ASGD9531)
        • Load DC1 database with MSG from ASWMSG (ASTD4871)
        • M-order pallet selection (SEL030A)
        • Maintain create command defaults (ASTD2041)
        • Maintain create command defaults, Additional commands (ASTD20801)
        • Maintain create command keywords (ASTD2031)
        • Maintenance program selection (ASGD0171)
        • Manufacturing block order reorganisation (SYS064A)
        • Manufacturing group order selection (SEL026A)
        • Manufacturing order, History reorganisation (SYS061A)
        • Manufacturing order, Operation history reorganisation (SYS060A)
        • Material code enquiry (SYS268A)
        • Material code enquiry (SYS268B)
        • Material code maintenance (SYS068B)
        • MDC customer file (GDMD0291)
        • MDC customer file (GDMD2291)
        • MDC supplier file (GDMD0301)
        • MDC supplier file (GDMD2301)
        • Merge CTT translations (ASGD3701)
        • MFG control file maintenance (SYS900A)
        • MFG control file maintenance (SYS900C)
        • MIN/MED/MAX inventory maintenance (SYS032B)
        • MIN/MED/MAX inventory table enquiry (SYS232A)
        • MIN/MED/MAX inventory table enquiry (SYS232B)
        • Modification extract from message file (IPCD8301)
        • NEW FRF creation (ASGD4191)
        • Note file list printout (GDMD18501)
        • On-line report selection (ANAD40101)
        • Output Manager control file enquiry (ASGD9561)
        • Override batch jobs (ASGD51101)
        • P/O matching enquiry, Matched invoices (GCFD44201)
        • P/O matching enquiry, Select goods reception transactions (GCFD44111)
        • Panel value control file maintenance (ASGD1501)
        • Pre-accounting enquiry (GDMD6111)
        • Pre-accounting maintenance (GDMD6101)
        • Print control (ASGD71001)
        • Print parameter selection (ASGD0771)
        • Printer control output simulator (ASTD74201)
        • Printer control output simulator, Selection (ASTD74101)
        • PRJ control file maintenance (SYS900B)
        • Prod costing overhead Tbl enquiry (SYS203A)
        • Prod costing overhead Tbl enquiry (SYS203B)
        • Prod costing overhead Tbl maintenance (SYS003B)
        • Product costing reorganisation (SYS049A)
        • Program descriptions maintenance (ASGD0231)
        • Program function key maintenance (ASGD56101)
        • Program function selection (ASGD56001)
        • Program structure update (ASGD0201)
        • Prompt menu item for ASGC800 (ASGD4471)
        • PRTF override table enquiry (ASGD0571)
        • PRTF override table maintenance (ASGD0551)
        • PRTF/DSPF translation file enquiry (ASGD3131)
        • PRTF/DSPF translation file maintenance (ASGD3101)
        • PRTF/DSPF translation file maintenance (ASGD3111)
        • Query group maintenance (ANLD1111)
        • Query group selection (ANLD5551)
        • Query menu item maintenance (ASTD43201)
        • Query run control record details, Selection field controls (ASTD43101)
        • Reason code enquiry (SYS216B)
        • Reason code maintenance (SYS027C)
        • Reason codes enquiry (SYS216A)
        • Rebuild balances selection (ANLD45001)
        • Receive DI documents (ECND8021)
        • Received goods pre-accounting (GCFD41001)
        • Release definition table enquiry (ASTD2201)
        • Release definition table maintenance (ASTD1201)
        • Release definition/company information (ASTD0701)
        • Release/language table enquiry (ASTD2251)
        • Release/language table maintenance (ASTD1251)
        • Remove files in an IFS directory (ECND81501)
        • Reorganise DI document logs, Selection (ECND87001)
        • Reorganise EU statistics (GDMD3561)
        • Reorganise summary levels – Selection (ANLD8101)
        • Reorganise user defined statistics (ANLD9421)
        • Report display (ANAD4021)
        • Report display (ANAD4034)
        • Report display (ANAD4121)
        • Report Writer security maintenance (RWRD0011)
        • Reports & batch jobs for DC1 Manufacturing and DC1 Project
        • Reports & batch jobs for DC1 Time
        • Roles enquiry (GDMD02501)
        • Run query request (ASTD45001)
        • RW – Specification printout (RWRD1901)
        • RW – Specification printout (RWRD1951)
        • RW – Specification printout (RWRD1971)
        • Save parameter (ASGD0341)
        • Scheme group selection (SEL042A)
        • Search field delimiter maintenance (ASGD1111)
        • Select a credit card (GDMD1681)
        • Select a language (ASTD00201)
        • Select a query to RUN (ASTD44001)
        • Select BP by attribute (GDMD2901)
        • Select BP by attribute, More selections (GDMD2911)
        • Select business partner address (GDMD43101)
        • Select business partners (GDMD29501)
        • Select contact (ASGD71901)
        • Select enquiry transaction program (ANLD12101)
        • Select from enquiry programs (GDMD25501)
        • Select key numbers (ANLD5511)
        • Select key values (ANLD5521)
        • Select menu item (ASGD47501)
        • Select periods and key values (ANLD5561)
        • Select print parameters (ASGD0421)
        • Select printer queue (ASGD95401)
        • Selectable keys (ANLD92101)
        • Selected statistical keys (ANLD5121)
        • Selection panel (SEL001A)
        • Selection panel (SEL002A)
        • Selection panel (SEL003A)
        • Selection panel (SEL004A)
        • Selection panel (SEL005A)
        • Selection panel (SEL005B)
        • Selection panel (SEL006A)
        • Selection panel (SEL007A)
        • Selection panel (SEL008A)
        • Selection panel (SEL009A)
        • Selection panel (SEL010A)
        • Selection panel (SEL011A)
        • Selection panel (SEL012A)
        • Selection panel (SEL013A)
        • Selection panel (SEL014A)
        • Selection panel (SEL015A)
        • Selection panel (SEL016A)
        • Selection panel (SEL017A)
        • Selection panel (SEL018A)
        • Selection panel (SEL019A)
        • Selection panel (SEL020A)
        • Selection panel (SEL022A)
        • Selection panel (SEL023A)
        • Selection panel (SEL024A)
        • Selection panel (SEL025A)
        • Selection panel (SEL027A)
        • Selection panel (SEL028A)
        • Selection panel (SEL032A)
        • Selection panel (SEL033A)
        • Selection panel (SEL034A)
        • Selection panel (SEL035A)
        • Selection panel (SEL036A)
        • Selection panel (SEL037A)
        • Selection panel (SEL038A)
        • Selection panel (SEL039A)
        • Selection panel (SEL040A)
        • Selection panel (SEL066A)
        • Selection panel (SEL068A)
        • Selection panel (SEL090A)
        • Selection panel (SEL092A)
        • Selection panel (SEL104A)
        • Selection panel (SEL105A)
        • Selection panel (SEL110A)
        • Selection panel (SEL121A)
        • Selection panel (SEL122A)
        • Selection panel (SEL123A)
        • Selection panel (SEL124A)
        • Selection panel (SEL125A)
        • Selection panel (SEL126A)
        • Selection panel (SEL127A)
        • Selection panel (SEL128A)
        • Selection panel (SEL129A)
        • Selection panel (SEL130A)
        • Selection panel (SEL131A)
        • Selection panel (SEL132A)
        • Selection panel (SEL133A)
        • Selection panel (SEL134A)
        • Selection panel (SEL135A)
        • Selection panel (SEL136A)
        • Selection panel (SEL137A)
        • Selection panel (SEL138A)
        • Selection panel (SEL140A)
        • Selection panel (SEL141A)
        • Selection panel (SEL143A)
        • Selection panel (SEL149A)
        • Selection panel (SEL150A)
        • Selection panel (SEL151A)
        • Selection panel (SEL152A)
        • Selection panel (SEL153A)
        • Selection panel (SEL154A)
        • Selection panel (SEL155A)
        • Send DI documents (ECND8001)
        • Send printout as e-mail (ASGD71201)
        • Send printout as fax (ASGD71301)
        • Service program standards
        • Software environment selection (ASGD7311)
        • Source selection for translation (IPCD8001)
        • Source selection for translation apply (IPCD8101)
        • Start all FAX direct jobs in DC1 (FAXD2201)
        • Subset definition
        • Subset selection (ASGD1101)
        • Supplier invoice matching, Reconciliation list printout (GCFD2301)
        • Supplier invoice matching, Variance analysis printout – DIS (GCFD2321)
        • Supplier invoice matching, Variance analysis printout – FIN (GCFD2341)
        • Supplier structure printout (GDMD42701)
        • System translation file maintenance (ASTD32101)
        • System translation file maintenance (ASTD42001)
        • Table maintenance program selection (ASGD0181)
        • Table maintenance program selection (ASGD0191)
        • Table printout program selection (ASGD0131)
        • Table transl file/field desc enquiry (ASGD3631)
        • Table transl file/field desc maintenance (ASGD3601)
        • Table transl file/field desc maintenance (ASGD3611)
        • Table translation file desc enquiry (ASGD3531)
        • Table translation file desc maintenance (ASGD3501)
        • Table translation file desc maintenance (ASGD3511)
        • Table translation file enquiry (ASGD3241)
        • Table translation file enquiry (ASGD3281)
        • Table translation file maintenance (ASGD3201)
        • Table translation file maintenance (ASGD3211)
        • Transfer transactions from/to IFS (GDMD72101)
        • Translation file member creation (IPCD8201)
        • Translation file selection (IPCD0041)
        • Unlock all goods reception lines (GCFD43501)
        • Update break level texts, Corporate company (ANLD97001)
        • Used files in program maintenance (ASGD0241)
        • User function key template (ASGD0161)
        • User profile table enquiry, Assign client (EDSD11201)
        • User profile table maintenance, Assign client (EDSD01201)
        • User profile table maintenance, Client parameters (EDSD01701)
        • User profile table maintenance, Client parameters (EDSD11701)
        • VAT handling code simulation (GDMD2311)
        • Window enquiry table maintenance (GDMD4001)
        • Window generation (WGRD0201)
        • Window generation enquiry (WGRD2001)
        • Work with A/P goods-in-transit, Select final invoices (GCFD45001)
        • Work with A/P inv match tolerance limits (GCFD47101)
        • Work with A/P invoice matching, Select preliminary invoices (GCFD40001)
        • Work with A/P payment modes (GDMD11301)
        • Work with A/P payment modes, Payment types (GDMD11901)
        • Work with A/R – A/P groups (GDMD11001)
        • Work with ABC-calculation code (SYS069A)
        • Work with account groups (GDMD10901)
        • Work with account part dependent objects (ASTD30201)
        • Work with application database triggers (ASTD21001)
        • Work with application functions (ASGD98601)
        • Work with application functions, Where used (ASGD98801)
        • Work with areas (GDMD10301)
        • Work with assign users, All/active (GDMR05301)
        • Work with attachment instant types (GCFD51601)
        • Work with authority groups (ASGD25101)
        • Work with authority groups, Object details (ASGD25701)
        • Work with authority groups, Objects (ASGD25401)
        • Work with authority groups, Objects/routines/users (ASGD25501)
        • Work with authority groups, Routine details (ASGD25601)
        • Work with authority groups, Routines (ASGD25301)
        • Work with authority groups, Users (ASGD25201)
        • Work with authority groups, Where used (ASGD27501)
        • Work with authority routines (ASGD25001)
        • Work with AXIs (ASTD17201)
        • Work with AXIs, AXI groups (ASTD17101)
        • Work with AXIs, Mandatory applications (ASTD17301)
        • Work with balance enquiry templates (ANLD10701)
        • Work with balance groups (ANLD10501)
        • Work with base value overheads (SYS004A)
        • Work with batch jobs (SYS074A)
        • Work with batch programs (ASGD03801)
        • Work with BIW transactions in error (ANLD96001)
        • Work with border values (GDMD13801)
        • Work with BP attribute template fields (GDMD82701)
        • Work with BP attribute templates (GDMD82601)
        • Work with BP attribute validations (GDMD82801)
        • Work with BP attribute validations, Table values, Date (GDMD83301)
        • Work with BP attribute validations, Table values, Long alphanumeric (GDMD83201)
        • Work with BP attribute validations, Table values, Numeric (GDMD83401)
        • Work with BP attribute validations, Table values, Short alphanumeric (GDMD82901)
        • Work with BP search field controls (GDMD03901)
        • Work with break level texts (ANLD10601)
        • Work with break level texts, Select key (ANLD12201)
        • Work with budget curves (GDMD12301)
        • Work with budget numbers (ANLD10901)
        • Work with business entities (ASTD19101)
        • Work with business partner categories 1 (GDMD12001)
        • Work with business partner categories 2 (GDMD12101)
        • Work with business partner categories 3 (GDMD12201)
        • Work with business partner categories 4 (GDMD12501)
        • Work with business partner categories 5 (GDMD12601)
        • Work with business partner categories 6 (GDMD12701)
        • Work with business partner print control (GDMD41001)
        • Work with business partner print control, Documents (GDMD41101)
        • Work with business partner print control, Footer info (GDMD41201)
        • Work with business partner/item templates (GDMD82101)
        • Work with business partners (GDMD0011)
        • Work with calendar ID non-working days (GDMD16101)
        • Work with calendar IDs (GDMD16001)
        • Work with checkpoints (ASGD24001)
        • Work with client type parameters (GDMR05201)
        • Work with client types (GDMD05101)
        • Work with commodity codes (GDMD13501)
        • Work with commodity codes, Unit conversions (GDMD13901)
        • Work with companies (ASGD00101)
        • Work with companies, All applications (ASGD94001)
        • Work with component category (SYS099A)
        • Work with contacts (GDMD04601)
        • Work with counties (GDMD63301)
        • Work with countries (GDMD10601)
        • Work with country/country VAT (GDMD60301)
        • Work with credit profiles (GDMD19201)
        • Work with credit stop codes (GDMD15201)
        • Work with credit stop codes, Message handlers (GDMD15701)
        • Work with currencies (GDMD10101)
        • Work with currencies, VAT rounding rules (GDMD15501)
        • Work with customer price and discounts or Customer price and discounts enquiry, Summary (GDMD29901)
        • Work with customer structures, Customers (GDMD42201)
        • Work with customer structures, Holding companies (GDMD42101)
        • Work with customer/supplier groups (GDMD10801)
        • Work with data queue routines (ASTD18001)
        • Work with database classes (ASTD19001)
        • Work with database definitions (ASTD19501)
        • Work with database definitions, Field texts (ASTD19701)
        • Work with database definitions, Fields in file (ASTD19601)
        • Work with day descriptions (GDMD16301)
        • Work with DC1 message translations (ASTD48201)
        • Work with DC1 message translations (ASTD48301)
        • Work with DC1 message translations, Translate field messages (ASTD48401)
        • Work with DC1 messages (ASTD49001)
        • Work with DC1 messages (ASTD49101)
        • Work with DC1 messages, Add field messages (ASTD49201)
        • Work with DC1 messages, Where used (ASTD47901)
        • Work with DC1 spooled files (ASGD0561)
        • Work with DC1 standard field messages (ASTD48101)
        • Work with DC1 user profiles (ASGD96001)
        • Work with DC1 user profiles, Enquiry program templates (ASGD96101)
        • Work with DC1 user profiles, Manufacturing information (SYS037B)
        • Work with default and replacements (GDMD08701)
        • Work with default and replacements, Level keys (GDMD08901)
        • Work with default and replacements, Levels (GDMD08801)
        • Work with departments (GDMD04001)
        • Work with DI database – Inbound/Outbound order confirmations (ECND15301)
        • Work with DI database – Inbound/Outbound orders (ECND15101)
        • Work with DI database (ECND1201)
        • Work with DI database, Inbound delivery schedule confirmation (ECND15501)
        • Work with DI database, Inbound/Outbound changed orders (ECND15201)
        • Work with DI database, Inbound/Outbound dispatch advices (ECND15401)
        • Work with DI document subtype, File field selections (ECND11301)
        • Work with DI documents (ECND10601)
        • Work with DI documents, DI document subtype file fields (ECND11201)
        • Work with DI documents, DI document subtype files (ECND11101)
        • Work with DI documents, DI document subtypes (ECND10801)
        • Work with DI documents, DI method links (ECND11001)
        • Work with DI documents, External document codes (ECND11501)
        • Work with DI mapping definitions enquiry, Details (ECND21901)
        • Work with DI mapping definitions, Details (ECND11901)
        • Work with DI mapping definitions, Header view (ECND11801)
        • Work with DI transfer routines (ECND01001)
        • Work with DI VAT % conversions (GDMD03301)
        • Work with distributed balance types, Sequences (ANLD11601)
        • Work with divisions (GDMD17201)
        • Work with document number series (GDMD10001)
        • Work with document output formats (GDMD14301)
        • Work with document text types (GDMD3801)
        • Work with document text types, Connected documents (GDMD3811)
        • Work with document types (GDMD05601)
        • Work with documents (GDMD3821)
        • Work with E-connection methods (ECND10001)
        • Work with enq pgm search field controls (GDMD03801)
        • Work with enquiry program search fields (GDMD14401)
        • Work with enquiry programs (GDMD10501)
        • Work with exchange rates (GDMD14001)
        • Work with exit points (ASTD11101)
        • Work with exit points, Company level (ASTD1121)
        • Work with extended number series (GDMD10401)
        • Work with field classes (ASTD19201)
        • Work with field reference fields (ASTD10101)
        • Work with fields for footer (GDMD41401)
        • Work with forward maintenance proposals (GDMD85001)
        • Work with forward maintenance proposals, Business partner targets (GDMD85401)
        • Work with forward maintenance proposals, Item selection (GDMD85201)
        • Work with forward maintenance proposals, Item targets (GDMD85301)
        • Work with forward maintenance proposals, New values, Items/Business partners (GDMD85101)
        • Work with function control (ASGD98001)
        • Work with IFS communicator types (GDMD71601)
        • Work with inflation account groups (GDMD17601)
        • Work with Integrator communicator types (GDMD71501)
        • Work with interest rates (GDMD10701)
        • Work with interface types (GDMD13401)
        • Work with invoice types (GDMD05501)
        • Work with job control, Details (ASTD02901)
        • Work with job control, Headers (ASGD0291)
        • Work with job groups (SYS048A)
        • Work with layout code texts (RWRD01001)
        • Work with maintenance programs (GDMD11701)
        • Work with manners of transport (GDMD14201)
        • Work with material codes (SYS068A)
        • Work with MDC company control file (ASGD14001)
        • Work with menu items (ASGD44001)
        • Work with menu items, Change (ASGD44101)
        • Work with menu items, View (ASGD44201)
        • Work with menu items, Where used (ASGD45901)
        • Work with menus (ASGD45001)
        • Work with menus, Copy (ASGD4531)
        • Work with menus, Display (ASGD45201)
        • Work with menus, Menu options (ASGD45101)
        • Work with method subtypes (GDMD90501)
        • Work with MIN/MED/MAX inventory (SYS032A)
        • Work with month descriptions (GDMD16201)
        • Work with nature of transactions (GDMD13601)
        • Work with note types (GDMD11201)
        • Work with notes (GDMD18001)
        • Work with notes (GDMD18101)
        • Work with notes, Business partners (GDMD18301)
        • Work with notes, Items (GDMD18201)
        • Work with notes, Parent companies (GDMD18401)
        • Work with notes, Request codes (GDMD19001)
        • Work with number series (GDMD10201)
        • Work with object definitions (ASTD10601)
        • Work with object naming (ASTD10201)
        • Work with Output Manager control file (ASGD9551)
        • Work with payment methods (GDMD74001)
        • Work with percentages (GDMD13001)
        • Work with phonetic string corrections (GDMD06101)
        • Work with ports (GDMD13701)
        • Work with printer control by function (ASTD74001)
        • Work with printer control, Access control (ASTD71701)
        • Work with printer control, Output controls (ASTD71801)
        • Work with printer control, Printer file (ASTD71501)
        • Work with printer control, Printer group (ASTD71601)
        • Work with printer control, Selection fields (ASTD71001)
        • Work with printer queues (ASGD95701)
        • Work with product costing overheads (SYS003A)
        • Work with program function keys, Overview (ASGD56201)
        • Work with program/user security (ASGD05001)
        • Work with query RUN controls (ASTD43001)
        • Work with reason codes (SYS027A)
        • Work with received DI documents in error, Error messages (ECND17301)
        • Work with received DI documents in error, Files (ECND17201)
        • Work with received DI documents in error, Transmissions (ECND17101)
        • Work with report columns (RWRD11001)
        • Work with report group receivers (RWRD40201)
        • Work with report group reports (RWRD40101)
        • Work with report groups (RWRD40001)
        • Work with report groups, Print selection (RWRD40501)
        • Work with report layout (RWRD1201)
        • Work with report layout, Include function – Report selection (RWRD12101)
        • Work with report lines (RWRD11501)
        • Work with report versions, Versions by report (RWRD12501)
        • Work with report XXXXXX, Select key values (ANLD5571)
        • Work with reports (RWRD10001)
        • Work with reports, On-line report defaults (ANAD4051)
        • Work with reports, Print selection (RWRD15001)
        • Work with reports, Print specification selection (RWRD10601)
        • Work with reports, Version selection (RWRD1261)
        • Work with roles (GDMD02401)
        • Work with routines (GDMD11401)
        • Work with signatures (GDMD11101)
        • Work with standard documents (GDMD3831)
        • Work with standard documents, Documents (GDMD3841)
        • Work with standard texts (GDMR14601)
        • Work with states (GDMD63001)
        • Work with statistical procedures (GDMD04301)
        • Work with subsets (ASTD10001)
        • Work with summary levels (ANLD10201)
        • Work with suppl match tolerance limits (GCFD47201)
        • Work with supplier structure, Holding companies (GDMD42501)
        • Work with supplier structure, Suppliers (GDMD42601)
        • Work with system copy set PF (ASGD92101)
        • Work with system data copy sets (ASGD92001)
        • Work with system/custom base levels or Work with base balance control levels (ANLD10301)
        • Work with system/custom statistic keys (ANLD10001)
        • Work with system/custom/distributed balance types (ANLD10101)
        • Work with table maintenance programs (GDMD12901)
        • Work with table/file printouts (GDMD12401)
        • Work with template controls (GDMD82001)
        • Work with terms of delivery (GDMD14101)
        • Work with terms of payment (GDMD15001)
        • Work with terms of payment, Instalments (GDMD15101)
        • Work with text retrieval group (GDMD17701)
        • Work with text retrieval group, Document text types (GDMD17801)
        • Work with transfer groups (GDMD13301)
        • Work with transfer types (GDMD17401)
        • Work with units (GDMD60601)
        • Work with used summary levels (ANLD13001)
        • Work with user defined statistics (ANLD11501)
        • Work with VAT catalogues (GDMD15301)
        • Work with VAT catalogues, VAT codes (GDMD15401)
        • Work with VAT handling codes (GDMD13101)
        • Work with VAT import/export codes (GDMD60001)
        • Work with voucher number series (GDMD11501)
        • Work with voucher types (GDMD13201)
        • Work with window definitions (WNDD1101)
      • Currency Conversion
        • A/R or A/P realisation of exchange rates (SCTD4101)
        • Calculate reporting currency (SCTD1011)
        • Create system curr conv environment (SCTD0111)
        • Currency conversion (SCTD5001)
        • Primary currency conversion, Selection, Conversion by customer (SCTD0201)
        • Primary currency conversion, Selection, Conversion by supplier (SCTD0301)
        • Select conversion programs (SCTD0091)
        • Select parallel files (SCTD0131)
        • Set rounding rules (SCTD0141)
        • System currency conversion, Selection, General (SCTD0011)
        • Transaction currency conversion, Selection, Conversion by customer and currency (SCTD6101)
        • Transaction currency conversion, Selection, Conversion by supplier and currency (SCTD6201)
        • VAT reporting currency conversion, Selection (SCTD0401)
        • Work with conversion programs (SCTD06101)
        • Work with conversion programs, Included files (SCTD06201)
        • Work with conversion releases (SCTD06001)
        • Work with included files, Rounding rules (SCTD06301)
        • Work with parallel files (SCTD06401)
      • Danish Functionality
        • A/P payment mode table enquiry (DKFD1021)
        • A/P payment mode table enquiry (DKFD1061)
        • A/P payment mode table maintenance (DKFD1011)
        • A/P payment mode table maintenance (DKFD1051)
        • A/R payment proposal – Collection to bank (DKFD8191)
        • A/R payment proposal – Confirm advice (DKFD8181)
        • A/R payment proposal – Detail PBS info (DKFD8151)
        • Bank code table enquiry (DKFD1761)
        • Bank code table maintenance (DKFD1751)
        • Business partner file enquiry, A/P payment modes (DKFD1121)
        • Business partner file enquiry, A/P payment modes (DKFD1221)
        • Business partner file enquiry, A/P payment modes (DKFD1321)
        • Business partner file enquiry, A/P payment modes (DKFD1391)
        • Business partner file enquiry, A/R payment mode PBS (DKFD8121)
        • Business partner file maintenance, A/P payment modes (DKFD1111)
        • Business partner file maintenance, A/P payment modes (DKFD1211)
        • Business partner file maintenance, A/P payment modes (DKFD1311)
        • Business partner file maintenance, A/P payment modes (DKFD1381)
        • Business partner file maintenance, A/R payment mode PBS (DKFD8111)
        • Card type table enquiry (DKFD1721)
        • Card type table maintenance (DKFD1711)
        • Change payment mode (DKFD1501)
        • Domestic form (DKFD1151)
        • Domestic form (DKFD1171)
        • Foreign form (DKFD1351)
        • Foreign form (DKFD1371)
        • Inpayment form – OCR-line (DKFD1251)
        • Inpayment form – OCR-line (DKFD1271)
        • Inpayment form – OCR-Line (DKFD6211)
        • Inpayment form – OCR-Line (DKFD6231)
        • Request for transfer (DKFD1841)
        • Rewrite advice letter (DKFD6201)
        • Select payment type (DKFD6091)
        • Supplier service – Received from PBS (DKFD82101)
        • Supplier service – Received from PBS (DKFD8221)
        • Supplier service – Send to PBS (DKFD82001)
        • System payment mode table maintenance (DKFD63001)
        • Work with A/P payment folder (DKFD16701)
        • Work with A/P payment maintypes (DKFD16501)
        • Work with A/P payment types (DKFD16901)
        • Work with A/R payment bank accounts (DKFD76401)
        • Work with A/R payment folders (DKFD76301)
        • Work with A/R payments received (DKFD76701)
        • Work with A/R payments, Proposal – Print control list (DKFD73301)
        • Work with A/R payments, Proposal – Update (DKFD73701)
        • Work with A/R supplier service control (DKFD82301)
        • Work with advice letter (DKFD16001)
        • Work with advice letter (DKFD16101)
        • Work with banks (DKFD83001)
        • Work with company incoming payment modes (DKFD75001)
        • Work with import of A/R payments, Proposal – Documents (DKFD73201)
        • Work with import of A/R payments, Proposal – Header (DKFD73001)
        • Work with import of A/R payments, Proposal – Payments (DKFD73101)
        • Work with import of A/R payments, Proposal – Select documents (DKFD74201)
        • Work with payment ref type structure (DKFD77801)
        • Work with payment reference type (DKFD77701)
        • Work with payment reference type, Generated from (DKFD77901)
      • Data Conversion
        • Confirm conversion items to run (CVTD6051)
        • Display conversion set (CVTD1051)
        • Display default field functions (CVTD2051)
        • Display specification (CVTD3051)
        • Edit conversion set (CVTD1021)
        • Edit default field function (CVTD2021)
        • Edit specification (CVTD3021)
        • Find specification (CVTD4101)
        • Load using reference field, Default field functions (CVTD6001)
        • Merge system library files (CVTD6021)
        • Preload conversion set (CVTD1101)
        • Work with conversion sets (CVTD1001)
        • Work with default field functions (CVTD2001)
        • Work with specifications (CVTD3001)
      • Distribution
        • A/R order settlements enquiry, Current settlements (OSMD40701)
        • ABC calculation (DMR74201)
        • ABP activity enquiry (DIR26801)
        • ABP base code enquiry (DIR26901)
        • ABP charge enquiry (DIR25901)
        • ABP criterion code enquiry (DIR28401)
        • ABP invoicing (DIR40001)
        • Accounting period closing (DMR97601)
        • Activate/Deactivate cost price per WHS, Startup (DMR06401)
        • Allocation log enquiry (DMR79501)
        • Assortment file list printout (DIR21001)
        • Auto batch release selection (DMR31801)
        • Auto hold batch start (DMR31601)
        • Automatic creation of purchase order (DIR62501)
        • Automatic printout of MSDS from log (DIR74601)
        • Availability check for items
        • Back to back order log file enquiry (DMR12701)
        • Basket printout (DIR48701)
        • Batch enquiry (DMR18101)
        • Batch enquiry, Batch explosion (DIR39701)
        • Batch enquiry, Order reservations (DMR19201)
        • Batch enquiry, Where used (DIR39601)
        • Batch entry (DMR37501)
        • Batch entry (DMR57501)
        • Batch file list printout (DMR64001)
        • Batch file reorganisation (DMR88401)
        • Batch history enquiry (DIR18101)
        • Batch maintenance (DMR08101)
        • Batch/Line enquiry (DMR37601)
        • Batch/line enquiry (DMR57601)
        • Bill of lading maintenance, Detail information (DIR35101)
        • Bill of lading maintenance, Header information, Part 1 (DIR35001)
        • Bill of lading maintenance, Labels (DIR35301)
        • Bin location maintenance (DMR63001)
        • BTB order change log list printout (DMR35701)
        • BTB order change log reorganisation (DMR86301)
        • BTB purchase order creation (DMR59701)
        • BTB purchase overview, All, External, Internal (DMR12501)
        • Business partner file enquiry, Dynaman information (DSR75601)
        • Business partner file maintenance, Customer reception days (DIR41301)
        • Business partner file maintenance, Dynaman information (DSR75501)
        • Business partner file maintenance, Receiver customer number (DIR02801)
        • Call plan printout (DIR20801)
        • Call plan reorganisation (DIR16201)
        • CAS numbers enquiry, Basic data, CAS number sequence (DIR76201)
        • CAS numbers enquiry, Substance used in items (DIR76601)
        • Cash sales journal printout (DMR36501)
        • Catch weight entry, Purchase (DSR54001)
        • Catch weight entry, Sales (DSR34001)
        • Change warehouse ownership (DMR04801)
        • Characteristic activation/deactivation, Activation or deactivation (DMR16801)
        • Claim methods
        • CMC views, options and sub-options
        • Commissions printout (DIR38501)
        • Conformity criteria reporting (DMR54601)
        • Container confirmation (DSR32401)
        • Container label printout (DSR06001)
        • Container log enquiry (DSR04901)
        • Contract file list printout (DMR23501)
        • Copy to sales order selection (DMR48001)
        • Create call off notification (DSR24001)
        • Create invoice copy (DMR19501)
        • Create item price calculation lines, Selection (DMR73801)
        • Create rebate claims/payments (DMR47501)
        • Credit card settlement selection (OSMD40201)
        • Currency clause exceptions (DIR06901)
        • Currency clause exceptions enquiry (DIR16901)
        • Customer contracts reorganisation (DMR87701)
        • Customer Management Console (DSR80001)
        • Customer open order time axis enquiry, Order lines (DMR15201)
        • Customer open order time axis enquiry, Summary (DMR15101)
        • Customer rebate calculation start-up (DMR45501)
        • Customer service enquiry (DMR12201)
        • Customer/Supplier rebate / Target pricing agreement reorganisation (DMR45801)
        • Customer/Supplier rebate / Target pricing transactions printout (DMR46301)
        • Customer/Supplier rebate statistics transfer (DMR47001)
        • Daily order settlement list printout (OSMD40501)
        • Delayed statistics transfer (DMR9251)
        • Detailed net price calculation enquiry, Price list – (DIR46901)
        • DI DESADV retrieval, Confirm/Generate purch prders (DIR52601)
        • DI dispatch advice retrieval (DIR52701)
        • DI ORDCHG retrieval, Cancel/Update DI sales orders (DMR38901)
        • DI ORDERS retrieval, Generate sales orders (DMR39501)
        • DI ORDRSP retrieval, Confirm purchase orders (DMR52601)
        • DI QUOTES/PRICAT retrieval, Confirm/generate RFQ (DIR57401)
        • DI REQOTE retrieval, Generate sales quotations (DMR49501)
        • DIRECT JOB log maintenance (DSR9201)
        • DIS control file enquiry (DMR15001)
        • DIS control file maintenance (DMR90001)
        • DIS control file maintenance, Firm allocation (DMR93601)
        • DIS quality control note confirmation (DMR54001)
        • Discrete landed costs maintenance (DIR65501)
        • Dispatch delays statistics list printout (DMR82301)
        • Dispatch label printout (DIR33401)
        • E/S stock movement printout (DIR60301)
        • EAN creation set-up (DIR07701)
        • EAN creation set-up, Item related DIS control keys (DIR07801)
        • End All DIRECT JOBS in DC1 (DSR90901)
        • End all MDC DIRECT JOBS in DC1 (DSR97001)
        • Environment database printout (DIR74801)
        • EOQ calculation (DMR73001)
        • Example: Pricing unit for sales order/quotation line
        • Expired supplier agreements reorganisation (DMR89801)
        • Fair share handling maintenance (DIR59501)
        • FIFO enquiry (DMR18201)
        • FIFO file reorganisation (DMR88001)
        • FIFO transaction selection (DMR91701)
        • Firm allocation exception report (DMR79101)
        • Functions in function list – DIR06101
        • Functions in function list – DIR06104
        • Functions in function list – DIR09904
        • Functions in function list – DIR30101
        • Functions in function list – DIR30202
        • Functions in function list – DIR30901
        • Functions in function list – DIR39401
        • Functions in function list – DIR40202
        • Functions in function list – DMR11001
        • Functions in function list – DMR11103
        • Functions in function list – DMR11301
        • Functions in function list – DMR11805
        • Functions in function list – DMR11806
        • Functions in function list – DMR11812
        • Functions in function list – DMR11906
        • Functions in function list – DMR11907
        • Functions in function list – DMR12004
        • Functions in function list – DMR12007
        • Functions in function list – DMR12009
        • Functions in function list – DMR12103
        • Functions in function list – DMR12106
        • Functions in function list – DMR12108
        • Functions in function list – DMR12115
        • Functions in function list – DMR12201
        • Functions in function list – DMR12206
        • Functions in function list – DMR12207
        • Functions in function list – DMR30201
        • Functions in function list – DMR30217
        • Functions in function list – DMR30701
        • Functions in function list – DMR40102
        • Functions in function list – DMR40201
        • Functions in function list – DMR40204
        • Functions in function list – DMR40205
        • Functions in function list – DMR50201
        • Functions in function list – DMR50701
        • Functions in function list – DSR12101
        • Functions in function list – DSR12104
        • Functions in function list – DSR12107
        • Functions in function list – DSR12201
        • Functions in function list – DSR12202
        • Functions in function list – DSR12203
        • Functions in function list – DSR12204
        • Functions in function list – DSR12205
        • Functions in function list – DSR12401
        • Functions in function list – DSR12404
        • Functions in function list – DSR12501
        • Functions in function list – DSR12504
        • Functions in function list – DSR12505
        • Functions in function list – DSR12506
        • Functions in function list – DSR12507
        • Functions in function list – DSR12508
        • Functions in function list – DSR12509
        • Functions in function list – DSR12510
        • Functions in function list – DSR12511
        • Functions in function list – DSR80001
        • Generate new item (DIR02201)
        • Goods reception transaction enquiry (DMR56001)
        • Goods receptions trans. reorganisation (DMR88601)
        • Gross margin and discounts
        • Held sales order information, Reasons (DMR12301)
        • Inbound delivery schedule enquiry, Header (DIR83001)
        • Inbound delivery schedule enquiry, Items (DIR83101)
        • Inbound delivery schedule enquiry, Quantity matrix (DIR83201)
        • Inbound shipment enquiry, Headers (DIR67601)
        • Inbound shipment enquiry, Lines (DIR67701)
        • Inbound shipments enquiry, Cost allocation by type (DIR63801)
        • Inbound shipments enquiry, Distributed shipment costs (DIR63701)
        • Inbound shipments printout (DIR67801)
        • Internal repl suggestion header enquiry (DIR59001)
        • Internal repl suggestion line enquiry (DIR59101)
        • Internal repl. suggestion reorganisation (DIR43501)
        • Internal replenishment order creation (DIR68501)
        • Internal replenishment sugg. creation (DIR68001)
        • Internal replenishment sugg. printout (DIR30401)
        • Intrastat inventory movements enquiry (DIR60201)
        • Intrastat inventory movements maintenance (DIR60001)
        • Inventory contract availability enquiry (DSR22601)
        • Inventory contract balance enquiry (DSR23201)
        • Inventory contract log file enquiry (DSR22301)
        • Inventory contract log file enquiry, All line details (DSR22401)
        • Inventory contracts for BP, Customer settings file (DSR20601)
        • Inventory contracts reorganisation (DSR23001)
        • Inventory transaction reorganisation (DMR61101)
        • Inventory transactions enquiry (DMR61501)
        • Invoice enquiry (DMR12101)
        • Invoice enquiry, All credit cards (OSMD22201)
        • Invoice enquiry, All payments and A/R settlements (OSMD22101)
        • Invoice enquiry, Settlements (OSMD22001)
        • Invoice journal file reorganisation (DMR88201)
        • Invoice journal printout (DMR35001)
        • Invoice printout (DMR34001)
        • IRO overview enquiry (DIR15201)
        • IRO purchase order creation (DIR68901)
        • IRS/PS transfer selection (DIR58001)
        • Item analysis list printout (DMR85001)
        • Item cross reference enquiry (DIR42401)
        • Item cross reference maintenance (DIR42301)
        • Item file enquiry (DMR17101)
        • Item file enquiry, Basic data (DMR17201)
        • Item file enquiry, Country/Country VAT information (DMR17901)
        • Item file enquiry, Dynaman information (DSR75101)
        • Item file enquiry, Extended item description (DMR18901)
        • Item file enquiry, Extended packaging and labelling info (DMR18401)
        • Item file enquiry, Extended supplier item description (DMR18701)
        • Item file enquiry, Foreign description (DMR17501)
        • Item file enquiry, Inventory information (DMR17301)
        • Item file enquiry, Manufacturing information (DIR20101)
        • Item file enquiry, Search attributes (DIR20401)
        • Item file enquiry, Supplier information (DMR17401)
        • Item file enquiry, Warehouses (DIR10701)
        • Item file enquiry, Warehouses (DMR17701)
        • Item file list printout (DMR20001)
        • Item file maintenance, Allocate matrix price (DSR01501)
        • Item file maintenance, Apply item classification definition (DIR99501)
        • Item file maintenance, Basic data (DMR00201)
        • Item file maintenance, Build item code from segments (DMR96201)
        • Item file maintenance, Characteristics (DIR99601)
        • Item file maintenance, Cost price per serial numbers (DMR01101)
        • Item file maintenance, Country/Country VAT information (DMR00901)
        • Item file maintenance, Dynaman information (DSR75001)
        • Item file maintenance, Extended item description (DMR01601)
        • Item file maintenance, Extended packaging and labelling info (DMR01901)
        • Item file maintenance, Extended supplier item description (DMR01701)
        • Item file maintenance, Foreign description (DMR00501)
        • Item file maintenance, Inventory information (DMR00301)
        • Item file maintenance, Item search fields (DMR01801)
        • Item file maintenance, Manufacturing information (DIR00101)
        • Item file maintenance, Purchase price per period (DSR00101)
        • Item file maintenance, Purchase prices (DMR01001)
        • Item file maintenance, Restriction groups (DMR01201)
        • Item file maintenance, Sales price per period (DIR83601)Work with sales price lists, Items, Sales price per period (DIR83601)
        • Item file maintenance, Sales prices or Item file enquiry, Sales prices (DMR00601)
        • Item file maintenance, Same item bonus details (DIR07301)
        • Item file maintenance, Same item bonus header (DIR07201)
        • Item file maintenance, Search attributes (DIR00401)
        • Item file maintenance, Substance information (DSR00201)
        • Item file maintenance, Supplier information (DMR00401)
        • Item file maintenance, Units (DMR00801)
        • Item file maintenance, Warehouse supplier information (DIR00601)
        • Item file maintenance, Warehouses (DIR00701)
        • Item file maintenance, Warehouses (DMR00701)
        • Item file maintenance/Enquiry, Qty dep sales prices – Limits (DIR00301)
        • Item file reorg proposal creation (DMR89001)
        • Item file reorg proposal maintenance (DMR8931)
        • Item file reorganisation (DMR89401)
        • Item information (DIR45001)
        • Item price calculation enquiry (DMR73501)
        • Item price calculation enquiry, Security (DMR73601)
        • Item price calculation line enquiry (DMR73701)
        • Item price calculation list printout (DMR74901)
        • Item price calculation template list printout (DMR75801)
        • Item search fields creation (DMR9811)
        • Item search fields enquiry (DMR18301)
        • Item segment value refreshment selection (DMR88801)
        • Item/Supplier comparison enquiry (DMR12401)
        • Label printout (DIR75501)
        • Landed cost enquiry (DIR65901)
        • Landed cost type table enquiry (DIR64101)
        • Landed cost update file clearance (DIR64701)
        • Landed costs (DIR64601)
        • Landed costs reorganisation (DIR88501)
        • Letters enquiry (DIR71101)
        • Line connection enquiry (DIR47401)
        • Link types
        • Lost sale reason entry (DIR39901)
        • Lost sale reason entry for quotation (DIR49901)
        • Lost sales statistics printout (DIR80601)
        • Maintain call plan control file (DIR17801)
        • Maintain DGH document constants (DIR70001)
        • Manual printout of MSDS from log (DIR74701)
        • MDC availability enquiry (DIR12201)
        • MDC DIRECT JOB log maintenance (DSR9651)
        • MDC structure handling
        • MSDS definition enquiry, MSDS sections (DIR72101)
        • MSDS definitions printout (DIR71801)
        • MSDS enquiry, CAS-number (DIR70601)
        • MSDS enquiry, MSDS status (DIR75801)
        • MSDS enquiry, Sections (DIR73401)
        • MSDS enquiry, Sub-sections (DIR73501)
        • MSDS enquiry, Table fields (DIR73601)
        • MSDS log file enquiry (DIR74001)
        • MSDS log file reorganisation or MSDS log file printout (DIR74101)
        • MSDS tables enquiry (DIR70201)
        • MSDS tables values enquiry (DIR70501)
        • MSDS values maintenance (DIR70401)
        • Non-conforming stock on hand list printout (DMR26501)
        • Non-conforming stock valuation list printout (DMR62201)
        • Non-conformity cert reorganisation (DIR88101)
        • Non-conformity certificate cost update (DIR09801)
        • Non-conformity certificate entry (DMR54501)
        • Non-conformity certificate printout (DMR26701)
        • OFR (Order Fulfilment Rule) code
        • Open orders time axis rebuild (DMR94001)
        • Open sales orders list printout (DMR22501)
        • Order creation from inventory contract, Selection (DSR22001)
        • Order files reorganisation (DMR86001)
        • Order line landed costs (DIR65001)
        • Order property functionality
        • Order received statistics reorganisation (DMR86801)
        • Order structure file list printout (DMR24301)
        • Order/Invoice related transactions enquiry (DMR13001)
        • Orders received statistics transfer (DIR93101)
        • Outbound shipment list printout (DIR36601)
        • Outbound shipments reorganisation, Start-up (DIR37501)
        • Override allowed CW variance (DSR90401)
        • Periodical balance update (DIR34501)
        • Periodical stock valuation printout (DMR63501)
        • Pick consolidation number assignment (DIR32201)
        • Pick consolidation printout (DIR32701)
        • Pick consolidation, Maintenance (DIR32101)
        • Pick consolidation, Selection (DIR32001)
        • Pick list confirmation (DSR32201)
        • Pick list consolidation enquiry (DIR32501)
        • Pick list consolidation enquiry (DIR32601)
        • Pick list printout (DMR32001)
        • Picking files reorganisation (DSR31301)
        • Planning time enquiry (DIR15301)
        • Postal package maintenance (DIR35501)
        • Print REACH report (DIR89601)
        • Profitable items not bought enquiry (DIR79601)
        • Profitable items not bought enquiry, All item groups (DIR79501)
        • Promotion campaign simulation (DIR43301)
        • Purchase order confirmation (DMR52501)
        • Purchase order confirmation retrieval (DMR52801)
        • Purchase order control list printout (DMR57001)
        • Purchase order enquiry (DMR11901)
        • Purchase order enquiry, Order addresses (DIR51401)
        • Purchase order enquiry, Order weights and volumes (DIR51501)
        • Purchase order enquiry, Reception lines (DSR51901)
        • Purchase order file list printout (DMR25001)
        • Purchase order line discrete landed costs enquiry (DIR63601)
        • Purchase order line reception, Selection (DIR53601)
        • Purchase order line shipments, Enquiry (DMR12901)
        • Purchase order maintenance (DMR50101)
        • Purchase order printout (DMR51001)
        • Purchase price recalculation (DMR05801)
        • Purchase reception or Pick confirmation (DSR94001)
        • Purchase requisition enquiry, Requisition headers (DIR62201)
        • Purchase requisition enquiry, Requisition lines (DIR62301)
        • Purchase restriction simulation (DSR88701)
        • Purchase statistics file printout (DMR83501)
        • Purchase statistics reorganisation (DMR78001)
        • Purchase suggestion file reorganisation (DIR80001)
        • Purchase suggestion header enquiry (DIR16001)
        • Purchase suggestion line enquiry (DIR16101)
        • Purchase suggestion line selection for copy (DIR53001)
        • Purchase suggestion printout (DIR26001)
        • Purchase suggestion selection (DMR71001)
        • Quality control history enquiry (DIR19701)
        • Quality control history reorganisation (DIR88701)
        • Quality control note printout (DMR53501)
        • Quality control reporting report (DMR28701)
        • Quota goods reorganisation (DSR33501)
        • Quota goods transactions, Header view (DSR33301)
        • Quotation file list printout (DMR42001)
        • Quotation maintenance, Smart quotation entry (DIR40202)
        • Quotation printout (DMR43001)
        • Quotation reorganisation (DMR86601)
        • Quotation to contract copy (DMR44001)
        • RBT control file maintenance (DMR44901)
        • Re-order point calculation (DMR72001)
        • Re-print reception note, Selection (DSR52001)
        • REACH statistic file reorganisation (DIR89401)
        • REACH statistics update (DIR89001)
        • Rebate payments/claims reorganisation (DMR47201)
        • Rebate transaction overview (DMR44601)
        • Rebuild cost centre (DMR98701)
        • Rebuild customer/supplier rebate agreements (DMR48101)
        • Rebuild item descriptions, Layout selection (DMR16401)
        • Rebuild REACH statistics (DIR89301)
        • Reception files reorganisation (DSR51301)
        • Reception note printout (DMR52001)
        • Refresh landed costs (DIR64501)
        • Release orders held for invoicing (DMR30801)
        • Reorganise item classification entities (DMR99801)
        • Request for quote creation (DIR56001)
        • Requisition reorganisation (DIR61601)
        • Retrieval of sales price
        • Retrieve credit cards from invoice (OSMD30301)
        • Retrieve inbound del schedules from DI, Header (DIR82101)
        • Route assignment (DIR81901)
        • Route restrictions (DIR80301)
        • Sales order change retrieval from DI (DMR39101)
        • Sales order confirmation printout (DMR31001)
        • Sales order enquiry, All/Settled credit cards (OSMD12201)
        • Sales order enquiry, Lost sales (DIR80501)
        • Sales order enquiry, Open payments (OSMD12101)
        • Sales order enquiry, Order addresses (DMR31401)
        • Sales order enquiry, Order Settlements or Service order enquiry, Order settlements (OSMD12001)
        • Sales order enquiry, Pick details (DSR32301)
        • Sales order file list printout (DMR23001)
        • Sales order line scheduling (DIR30502)
        • Sales order or Service order enquiry (DMR12001)
        • Sales order or Service order enquiry, Addresses (DSR12301)
        • Sales order or Service order enquiry, Complete order (DSR12501)
        • Sales order or Service order enquiry, Order header (DSR12101)
        • Sales order or Service order enquiry, Order header, Main information (DSR12201)
        • Sales order or Service order enquiry, Order line, Serial numbers (DSR12601)
        • Sales order pro forma invoice printout (DSR32001)
        • Sales order profit enquiry, Order header information (DIR15501)
        • Sales order re-planning selection (DMR76001)
        • Sales order retrieval for IRO creation (DIR68701)
        • Sales price addition for a currency/unit (DMR05201)
        • Sales price deletion for a currency/unit (DMR05401)
        • Sales price recalculation (DMR05001)
        • Sales pricing keys where-used enquiry, Selection, All mode (DIR46801)
        • Sales pricing methods printout (DMR24601)
        • Sales pricing methods reorganisation (DMR07501)
        • Sales quotation creation from DI, Quotation header control (DMR48501)
        • Sales quotation enquiry (DMR11802)
        • Sales quotation maintenance (DMR40101)
        • Sales quotation maintenance, Quotation address (DIR40101)
        • Sales quotation maintenance, Structures (DMR40501)
        • Sales quotation profit enquiry, Quotation header information (DIR15801)
        • Sales restriction simulation (DIR87701)
        • Sales stat/invoice search reorganisation (DMR87001)
        • Sales statistics file printout (DMR80501)
        • Select inventory contract (DSR23401)
        • Select item by attribute (DIR43801)
        • Select item by attribute, More selections (DIR43901)
        • Select item file clearance (DIR69601)
        • Select item or Select cross reference item (DIR43001)
        • Select item, Characteristics selections, Exact or partial mode (DIR43201-DIR43217)
        • Select new departure (DIR81801)
        • Select non-conformity certificate (DMR97801)
        • Select warehouse (DMR59001)
        • Send printout as e-mail/fax(DIR62101)
        • Send request for quote (DIR57001)
        • Serial number entry (DMR95501)
        • Serial number entry (DMR95601)
        • Serial number entry via scanner (DSR95501)
        • Serial number entry via scanner (DSR95601)
        • Serial number history enquiry (DIR12701)
        • Serial number text maintenance (DIR02601)
        • Serial number texts enquiry (DIR12601)
        • Serial number track file reorganisation (DMR87401)
        • Serial number tracking enquiry (DMR18001)
        • Serial number tracking list printout (DMR25401)
        • Serial number tracking maintenance (DMR0261)
        • Serialized tracking enquiry (DSR25501)
        • Serialized tracking, Dispatch (DSR25301)
        • Serialized tracking, Entry (DSR25201)
        • Serialized tracking, Inventory adjustment (DSR25401)
        • Service order enquiry, Service order jobs (DSR12401)
        • Ship (DIR39801)
        • Shipment receipts enquiry (DIR63901)
        • Shipping documents printout (DIR34001)
        • Smart sales order entry (DIR30202)
        • SMS agreements reorganisation (DIR77301)
        • SMS rebate claim statistics transfer (DIR79301)
        • SMS rebate transactions printout (DIR78301)
        • SMS rebate transactions reorganisation (DIR79001)
        • Sourcing policy simulation – (DIR12501)
        • Standard purchase/sales prices reorganisation, Start-up (DIR29501)
        • Standard sales price calculation enquiry (DIR85301)
        • Start All DIRECT JOBS in DC1 (DSR90101)
        • Start all MDC DIRECT JOBS in DC1 (DSR95001)
        • Start call plan generation (DIR40701)
        • Start credit card authorisation (OSMD02001)
        • Stock control label printout (DMR29501)
        • Stock cost rounding accounting, Start-up, (DMR35301)
        • Stock on hand list printout (DMR24001)
        • Stock take enquiry (DMR66301)
        • Stock valuation list printout (DMR60001)
        • Supplier agreement file list printout (DMR21001)
        • Supplier discount file list printout (DIR25101)
        • Supplier discount file maintenance (DIR05101)
        • Supplier evaluation list printout (DMR82001)
        • Supplier quot/Price catalogue retrieval (DIR57601)
        • Supplier quotation enquiry (DIR58101)
        • Supplier quotation enquiry, Request for quote header (DIR57701)
        • Supplier quotation enquiry, Request for quote lines (DIR57901)
        • Supplier quotation enquiry, Request for quote suppliers (DIR57801)
        • Supplier quotation/RFQ reorganisation (DIR61801)
        • Suppliers dispatch days (DIR41001)
        • Suppliers dispatch days (DIR41101)
        • Surcharge codes enquiry (DIR14501)
        • Surcharge codes enquiry (DIR14601)
        • Surcharge codes enquiry, Country/Country VAT information (DIR17401)
        • Surcharge report printout (DMR36001)
        • Temporary orders/reservations reorganisation (DMR70101)
        • Text enquiry (DIR19501)
        • Text maintenance (DIR09501)
        • Third-party freight document maintenance (DIR37701)
        • Third-party freight document maintenance, Detail information (DIR37801)
        • Time axis enquiry (DMR11001)
        • Time axis enquiry, Inventory (DMR11101)
        • Time axis enquiry, Inventory (DMR11201)
        • Time axis enquiry, MRP included (DMR11301)
        • Time axis rebuild (DMR94901)
        • Transit stock control list printout (DMR60701)
        • Transport note printout (DMR33501)
        • TREM card printout (DIR75301)
        • Turn of year routine selection (DMR97001)
        • Update earliest ship date (DIR51602)
        • Update item prices (DMR75101)
        • Valid item cross reference types (DIR42501)
        • Valid item cross reference types (DIR42601)
        • View controls (DMR99001)
        • Wake up call interface enquiry (DIR11101)
        • Wake up call interface printout (DIR11201)
        • Wake up call interface reorganisation (DIR11901)
        • Warehouse balance enquiry (DMR11601)
        • Warehouse balance enquiry, Item matrix, availability (DMR12601)
        • Warehouse manufacturing information (DIR00201)
        • Warehouse manufacturing information (DIR20201)
        • Warehouse relations enquiry (DMR29801)
        • Work with A/R settlements, Pending settlements (OSMD40101)
        • Work with ABP classes (DIR22201)
        • Work with ABP conditions (DIR23601)
        • Work with ABP conditions level 2 (DIR23701)
        • Work with ABP conditions level 3 (DIR24601)
        • Work with ABP customer charges (DIR29901)
        • Work with ABP item groups (DIR22801)
        • Work with accounting defaults (DMR04501)
        • Work with accounting matrix codes (DMR04201)
        • Work with accounting matrix defaults (DMR04401)
        • Work with address categories (DIR88001)
        • Work with application identifiers (DIR09701)
        • Work with assortment file (DIR01001)
        • Work with assortment groups (DIR00901)
        • Work with barcodes (DIR09101)
        • Work with barcodes by supplier (DIR10301)
        • Work with barcodes, Identifiers (DIR09301)
        • Work with baskets (DIR46301)
        • Work with baskets, Details (DIR46401)
        • Work with batch picking, Select picking (DSR40201)
        • Work with batch recalls, Active (DMR68001)
        • Work with batch recalls, Dispatches (DMR68101)
        • Work with batch recalls, Returns, All (DMR68201)
        • Work with batch receive and pick (DSR40001)
        • Work with batch reception, Select reception (DSR40101)
        • Work with call plan (DIR12801)
        • Work with call status codes (DIR29701)
        • Work with CAS numbers, Basic data, CAS number sequence (DIR73001)
        • Work with CAS numbers, R-phrases (DIR73101)
        • Work with CAS numbers, Registered suppliers (DIR76401)
        • Work with cash register codes (DMR03301)
        • Work with characteristics (DMR10701)
        • Work with characteristics, Details (DMR10801)
        • Work with characteristics, Item outlooks (DMR10901)
        • Work with chargeable activity (DIR23301)
        • Work with classification definition, Item sales price simulation/download (DMR15901)
        • Work with classification definition, SSP, Characteristics exception (DMR15501)
        • Work with classification definition, SSP, Characteristics exception criteria (DMR15601)
        • Work with classification definition, SSP, Item exceptions (DMR15701)
        • Work with classification definition, Standard sales price groups, Current (DMR15401)
        • Work with CMC data set (DSR80301)
        • Work with CMC data set, CMC simulation panel (DSR80501)
        • Work with CMC data set, Select fields (DSR80401)
        • Work with CMC field definition file (DSR80201)
        • Work with CMC options (DSR80801)
        • Work with CMC roles, Select options (DSR81101)
        • Work with CMC roles, Select views (DSR81001)
        • Work with CMC sub-options (DSR80901)
        • Work with CMC views (DSR80701)
        • Work with commissions (DIR38001)
        • Work with commissions (DIR38101)
        • Work with commissions (DIR38201)
        • Work with contact periods (DIR40401)
        • Work with contact plan details (DIR10801)
        • Work with contact plans, Header (DIR10601)
        • Work with container consolidation groups (DSR00601)
        • Work with container control file (DSR05001)
        • Work with container lines (DSR04801)
        • Work with container packing material (DSR00801)
        • Work with container types (DSR00501)
        • Work with containers (DSR04701)
        • Work with cost bases (DIR31001)
        • Work with cost bases, User defined sequence (DIR31101)
        • Work with credit card types (DMR04701)
        • Work with credit cards (DMR04001)
        • Work with currency clause codes (DIR07501)
        • Work with cust/supp rebate agreement groups (DMR44701)
        • Work with customer buying groups (DIR06801)
        • Work with customer buying groups, Assigned/All customers (DSR06801)
        • Work with customer commission groups (DIR06601)
        • Work with customer contracts or Customer contracts enquiry (DIR86001)
        • Work with customer contracts, Items or Customer contracts enquiry, Items (DIR86101)
        • Work with customer restriction groups (DIR87101)
        • Work with customer transport times (DMR02401)
        • Work with customer/salesmen (DIR06401)
        • Work with customer/supplier rebate / target pricing agreement types (DMR44801)
        • Work with customer/supplier rebate / target pricing agreements, Open agreements (DMR45001)
        • Work with customer/supplier rebate agreements / target pricing agreements, Agreement/Target characteristics (DMR45401)
        • Work with customer/supplier rebate agreements / target pricing agreements, Agreement/Target details (DMR45101)
        • Work with customer/supplier rebate agreements, Periods (DMR45301)
        • Work with customer/supplier rebate agreements, Targets and rates (DMR45201)
        • Work with delivery schedules, Quantity matrix (DIR82601)
        • Work with departures (DIR01801)
        • Work with destinations (DIR01301)
        • Work with destinations, Customer sequence (DIR02901)
        • Work with DI database, Inbound/Outbound DI DELFOR (DIR82001)
        • Work with DIS control keys (DMR06901)
        • Work with discontinued items (DIR07101)
        • Work with discount groups (DMR03901)
        • Work with discounts (DIR83901)
        • Work with discounts, FOC items (DIR84601)
        • Work with drivers (DMR07901)
        • Work with exception details (DIR48201)
        • Work with exceptions, Header (DIR48101)
        • Work with fictitious item types (DMR03001)
        • Work with fixed accounts (DMR03501)
        • Work with freight documents (DIR03001)
        • Work with freight documents (DIR33001)
        • Work with freight documents, Document selection (DIR33201)
        • Work with freight documents, Pick list selection (DIR33101)
        • Work with freight documents, Shipping agent selection (DIR33301)
        • Work with freight standard values (DIR03501)
        • Work with freight standard values, Details (DIR03601)
        • Work with freight standard values, Details (DIR03701)
        • Work with goods types (DIR03101)
        • Work with handling status (DIR04001)
        • Work with handling/hazard codes (DIR08201)
        • Work with handling/hazard storage x-ref (DIR08401)
        • Work with held purchase orders (DMR50901)
        • Work with held sales orders or Held service orders (DMR30901)
        • Work with held sales orders or Held service orders, Held details (DIR35901)
        • Work with held sales orders or Held service orders, Reasons (DMR32901)
        • Work with held sales orders or Service orders, Held details (DIR32901)
        • Work with inbound delivery schedules, Header (DIR82401)
        • Work with inbound delivery schedules, Items (DIR82501)
        • Work with inbound EAN numbers (DIR00801)
        • Work with inbound shipments, Cost allocation by type (DIR66901)
        • Work with inbound shipments, Headers (DIR66001)
        • Work with inbound shipments, Lines (DIR66101)
        • Work with inbound shipments, Maintain discrete line cost inclusions (DIR65701)
        • Work with inbound shipments, Pallets (DIR69301)
        • Work with inbound shipments, Select purchase order lines (DIR66301)
        • Work with inbound shipments, Shipment costs (DIR66201)
        • Work with insurances (DIR05001)
        • Work with internal repl suggestions, Headers (DIR52001)
        • Work with internal repl suggestions, Lines (DIR52101)
        • Work with inv trans enquiry template (DMR62501)
        • Work with inventory contract types (DSR20001)
        • Work with inventory contracts (DSR20101)
        • Work with inventory contracts, Customer addresses (DSR20301)
        • Work with inventory contracts, Customer settings file (DSR20501)
        • Work with inventory contracts, Lines – DSR20201
        • Work with inventory contracts, Printout (DSR22701)
        • Work with inventory contracts, Supplier addresses (DSR20401)
        • Work with inventory event codes (DIR05401)
        • Work with inventory, Items, All records (DSR71101)
        • Work with invoice split categories (DMR02501)
        • Work with item assortments, Item details (DIR01101)
        • Work with item attr validation tables (DIR05501)
        • Work with item attribute templates (DIR05201)
        • Work with item attribute templates, Template fields (DIR05301)
        • Work with item attribute validations, Table values, Date (DIR10901)
        • Work with item attribute validations, Table values, Long alphanumeric (DIR09001)
        • Work with item attribute validations, Table values, Numeric (DIR11401)
        • Work with item attribute validations, Table values, Short alphanumeric (DIR05601)
        • Work with item category 1 (DMR03601)
        • Work with item category 2 (DMR03701)
        • Work with item category 3 (DMR03801)
        • Work with item category 4 (DIR04701)
        • Work with item category 5 (DIR04801)
        • Work with item category 6 (DIR04901)
        • Work with item classif layout codes (DMR09801)
        • Work with item classification definition (DMR16001)
        • Work with item classification definition, Item simulation, Download/enquiry (DIR28101)
        • Work with item classification definition, Layouts (DMR16101)
        • Work with item classification definition, Layouts preview, Values (DMR16201)
        • Work with item classification definition, SPP, Characteristics exception criteria (DIR27901)
        • Work with item classification definition, SPP, Characteristics exceptions (DIR27801)
        • Work with item classification definition, SPP, Item exceptions (DIR28001)
        • Work with item classification definition, Standard purchase prices, Current (DIR27701)
        • Work with item classification definition, Unit download, New unit or Update (DMR16701)
        • Work with item classification definition, Units (DMR16301)
        • Work with item classification formulas (DMR16601)
        • Work with item classification groups (DMR10101)
        • Work with item classification groups, Characteristics (DMR10201)
        • Work with item classification profiles (DMR09601)
        • Work with item classification profiles (DMR10301)
        • Work with item classification profiles (DMR10501)
        • Work with item classification profiles, Characteristics (DMR10401)
        • Work with item classification profiles, Characteristics (DMR10601)
        • Work with item commission groups (DIR06701)
        • Work with item conformity criteria (DIR08901)
        • Work with item conformity criteria, Values (DIR08101)
        • Work with item conformity group (DIR08701)
        • Work with item conformity group, Details (DIR08801)
        • Work with item consolidation sequence (DSR01101)
        • Work with item cross reference types (DIR42001)
        • Work with item discount groups (DIR04101)
        • Work with item disposal suggestions (DIR50101)
        • Work with item disposal suggestions, Lines (DIR50201)
        • Work with item disposal suggestions, Return purchase order creation (DIR50401)
        • Work with item disposal suggestions, Select NCC (DIR50301)
        • Work with item families (DIR04301)
        • Work with item field override (DMR10001)
        • Work with item groups (DMR02901)
        • Work with item matrix templates (DMR08801)
        • Work with item matrix templates, Details (DMR08901)
        • Work with item outlooks (DMR09901)
        • Work with item picking categories (DSR01401)
        • Work with item price calculation lines (DMR73401)
        • Work with item price calculation templates (DMR75601)
        • Work with item price calculations (DMR73201)
        • Work with item price calculations, Mass update – price and percentage (DMR74101)
        • Work with item price calculations, Mass update 2 (DMR74401)
        • Work with item price calculations, Mass update 3 (DMR74501)
        • Work with item price calculations, Security (DMR73301)
        • Work with item price codes (DMR0461)
        • Work with item price groups (DIR04201)
        • Work with item restriction groups (DIR87001)
        • Work with item search field controls (DMR04301)
        • Work with item sectors (DIR04401)
        • Work with item segment values (DMR09701)
        • Work with item segmentation types (DMR09401)
        • Work with item shipment groups (DIR01201)
        • Work with items (DMR00101)
        • Work with items, Create matrix items (DSR02001)
        • Work with key values (DIR45901)
        • Work with key values, Selection (DIR45801)
        • Work with labelling codes (DIR08601)
        • Work with landed cost types (DIR64001)
        • Work with landed costs (DIR65801)
        • Work with letters (DIR71001)
        • Work with limit codes (DMR09201)
        • Work with limit codes, quantity or matrix or amount limits (DMR09301)
        • Work with limits, FOC items (DMR09501)
        • Work with logistic pseudo accounts (DMR03401)
        • Work with lost sales reasons (DIR02701)
        • Work with lost sales statistics spec (DIR80101)
        • Work with manners of transport, Handling/hazard code exceptions (DIR09601)
        • Work with material safety data sheets (DIR72301)
        • Work with material safety data sheets, Activate/Inactivate MSDS (DIR75701)
        • Work with material safety data sheets, CAS numbers (DIR71901)
        • Work with material safety data sheets, Copy MSDS basic data (DIR73901)
        • Work with material safety data sheets, Section sequence/selection (DIR73701)
        • Work with material safety data sheets, Sections (DIR72401)
        • Work with material safety data sheets, Select language (DIR72901)
        • Work with material safety data sheets, Sub-sections (DIR72501)
        • Work with material safety data sheets, Table fields (DIR72601)
        • Work with MSDS definition, MSDS sub-sections (DIR71601)
        • Work with MSDS definition, MSDS table fields (DIR71701)
        • Work with MSDS definitions, MSDS sections (DIR71501)
        • Work with MSDS enquiry (DIR73301)
        • Work with MSDS tables (DIR70101)
        • Work with nature of transaction defaults (DMR08501)
        • Work with non-conformity certificate (DIR09901)
        • Work with non-conformity reason codes (DIR09201)
        • Work with order held reason codes (DIR06501)
        • Work with order properties (DIR39201)
        • Work with order settlements, Open payments (OSMD30101)
        • Work with order settlements, Settled credit cards (OSMD30201)
        • Work with order sources (DIR10201)
        • Work with order status (DIR02501)
        • Work with order structures (DIR10001)
        • Work with order structures (DIR10101)
        • Work with order value discount codes (DIR02001)
        • Work with order value discount codes, Discounts (DIR02101)
        • Work with orders in error, Structures (DMR30601)
        • Work with outbound shipments, Assigned orders (DIR39401)
        • Work with outbound shipments, Create pick lists (DIR31501)
        • Work with outbound shipments, Delivery addresses, Delivery/Customer sequence (DIR36101)
        • Work with outbound shipments, Headers, Shipment sequence (DIR36001)
        • Work with outbound shipments, Order assignment, Sales orders/Pick lists (DIR39301)
        • Work with outbound shipments, Select lines (DIR36301)
        • Work with outbound shipments, Select sales order lines (DIR36401)
        • Work with outbound shipments, Shipment lines (DIR36201)
        • Work with package reporting (DIR33601)
        • Work with package reporting, Lines, Pick list sequence (DIR33801)
        • Work with package reporting, Packages (DIR33701)
        • Work with package types (DIR01901)
        • Work with packaging container groups (DSR00701)
        • Work with period weight templates (DIR11501)
        • Work with period weight templates, Details (DIR11601)
        • Work with pick list reprint, Print pick list (DMR19301)
        • Work with pick quality control types (DSR00901)
        • Work with pick separation groups (DSR01601)
        • Work with pickings (DSR30001)
        • Work with pickings / Pick list confirmation, Package reporting (DSR33701)
        • Work with pickings, Catch weights (DSR30401)
        • Work with pickings, Detail lines (DSR30201)
        • Work with pickings, Extras (DSR30301)
        • Work with pickings, Lines (DSR30101)
        • Work with price identification codes (DMR75301)
        • Work with purchase order types (DMR03201)
        • Work with purchase order, Order addresses (DIR51301)
        • Work with purchase order, Order lines (DMR50201)
        • Work with purchase order, Purchase order copy (DMR58001)
        • Work with purchase orders, Header view (DMR50001)
        • Work with purchase orders, Item matrix (DMR50401)
        • Work with purchase orders, Order line, Main info (DMR50701)
        • Work with purchase requisition, Requisition lines (DIR51201)
        • Work with purchase requisition, Requisition lines or PO creation – (DIR61401)
        • Work with purchase requisitions, Requisition headers (DIR61301)
        • Work with purchase restriction keys (DSR88201)
        • Work with purchase restrictions (DSR88301)
        • Work with purchase restrictions, Details (DSR88401)
        • Work with purchase restrictions, Exceptions (DSR88501)
        • Work with purchase statistics spec (DMR83001)
        • Work with purchase suggestions, Headers (DIR06001)
        • Work with purchase suggestions, Lines (DIR06101)
        • Work with quota goods (DSR33001)
        • Work with quota goods, Details (DSR33101)
        • Work with rebate / target pricing transactions (DMR46201)
        • Work with rebate claims/payments, Headers (DMR46001)
        • Work with rebate claims/payments, Select rebate transactions (DMR46101)
        • Work with receipts (DIR67001)
        • Work with receptions (DSR50001)
        • Work with receptions, Catch weights (DSR50401)
        • Work with receptions, Details (DSR50201)
        • Work with receptions, Lines (DSR50101)
        • Work with request for quote, RFQ-lines (DIR56801)
        • Work with request for quote, RFQ-suppliers (DIR56701)
        • Work with request for quote, Supplier quotation header maintenance (DIR57201)
        • Work with request for quote, Supplier quotation lines (DIR57301)
        • Work with requests for quote (DIR56601)
        • Work with route groups (DMR11401)
        • Work with route list (DIR80701)
        • Work with route list, Customer sequence within destination (DIR06201)
        • Work with route list, Destinations (DIR80801)
        • Work with route restriction groups (DMR11501)
        • Work with routes (DIR01401)
        • Work with routes, Customer sequence within destination (DIR05901)
        • Work with routes, Destination sequence (DIR01501)
        • Work with sales discount IDs (DIR83501)
        • Work with sales or service orders, Sales/Service order copy (DMR38001)
        • Work with sales order allocation (DIR37001)
        • Work with sales order allocation, All lines (DIR37101)
        • Work with sales order allocation, Order view (DIR37201)
        • Work with sales order allocation, Selection (DIR37301)
        • Work with sales order priority codes (DIR07601)
        • Work with sales order types (DMR02801)
        • Work with sales order, Structures (DMR30401)
        • Work with sales order/service order, Order header, Main info (DIR30101)
        • Work with sales orders or Service orders, Create new (DMR30101)
        • Work with sales orders or Service orders, Header view (DMR30001)
        • Work with sales orders or Service orders, Hold lines (DIR30301)
        • Work with sales orders or Service orders, Order line, Main info (DMR30701)
        • Work with sales orders or Service orders, Order lines (DMR30201)
        • Work with sales orders, Item matrix (DMR30301)
        • Work with sales orders, Order settlements or Work with service orders, Order settlements (DIR30901)
        • Work with sales orders/Service orders, Order addresses (DMR31301)
        • Work with sales price lists or Sales price list enquiry (DIR03901)
        • Work with sales price lists, Items or sales price lists, Items enquiry (DIR13901)
        • Work with sales pricing method types or Sales pricing method types enquiry (DIR07001)
        • Work with sales pricing methods (DMR06201)
        • Work with sales pricing methods, Details (DMR06301)
        • Work with sales promotions (DIR84001)
        • Work with sales promotions, Key values, Selection (DIR84101)
        • Work with sales quotation (DMR40001)
        • Work with sales quotation lines (DMR40201)
        • Work with sales restriction keys (DIR87201)
        • Work with sales restrictions (DIR87301)
        • Work with sales restrictions, Details (DIR87401)
        • Work with sales restrictions, Exceptions (DIR87501)
        • Work with sales stat specifications (DMR80001)
        • Work with sales tax categories (DIR63001)
        • Work with sales tax classification (DIR63301)
        • Work with salesman commissions (DIR06301)
        • Work with select invoice line cost (DIR30701)
        • Work with select item, Version enquiry (PAPD1001)
        • Work with shipment types (DMR07701)
        • Work with shipping agent, Weight limits (DIR03401)
        • Work with shipping agents (DIR03201)
        • Work with shipping agents, Freight docs (DIR03301)
        • Work with shipping agents, Freight fees (DSR03301)
        • Work with SMS agreement types (DMR07801)
        • Work with SMS agreements (DIR77001)
        • Work with SMS agreements, Details (DIR77101)
        • Work with SMS agreements, Discounts (DIR77601)
        • Work with SMS agreements, Suppliers (DIR77201)
        • Work with SMS rebate claims, Headers (DIR78001)
        • Work with SMS rebate claims, Select rebate transactions (DIR78101)
        • Work with SMS rebate transactions, Sales order transactions (DIR78201)
        • Work with sourcing policies (DIR05701)
        • Work with sourcing policies, Warehouses (DIR05801)
        • Work with stock categories (DIR08501)
        • Work with stock sync transactions (DSR71201)
        • Work with stock takes (DMR67001)
        • Work with stock takes, Stock take control list printout (DMR66001)
        • Work with stock takes, Stock take entry (DMR65701)
        • Work with stock takes, Stock take entry, Owner (DMR65901)
        • Work with stock takes, Stock take list selection (DMR65001)
        • Work with stock takes, Stock take update (DMR67501)
        • Work with structure types (DMR02301)
        • Work with supplier agreement keys (DMR06601)
        • Work with supplier agreements (DMR01401)
        • Work with supplier agreements, Details (DMR01501)
        • Work with supplier quotation groups (DMR09101)
        • Work with supplier restriction groups (DSR88101)
        • Work with supplier transport times (DMR08601)
        • Work with surcharge codes (DIR04501)
        • Work with surcharge codes (DIR04601)
        • Work with surcharge codes, Country/Country VAT information (DIR07401)
        • Work with surcharge types (DIR02401)
        • Work with surcharge types, Country inclusions/exclusions (DIR08001)
        • Work with system unit types (DIR02301)
        • Work with target pricing agreements, Sales pricing method details (DMR48301)
        • Work with temporary orders and reservations (DMR70001)
        • Work with transaction types (DMR02701)
        • Work with transaction types, Accounting information (DMR04101)
        • Work with transaction types, Accounting mapping (DIR20601)
        • Work with TREM languages (DIR75901)
        • Work with unattached lines (DIR36801)
        • Work with unattached lines, Select shipment (DIR36901)
        • Work with vehicles (DIR01701)
        • Work with vehicles, Handling/hazard code exceptions (DIR09401)
        • Work with warehouses (DMR02101)
        • Work with WMS transaction errors (DSR70001)
      • Dutch Functionality
        • A/P extra payment information BTL91 (NLFD0821)
        • A/P extra payment information BTL91 entry (NLFD0811)
        • A/P payment proposal, Create payment order (NLFD0731)
        • A/R payment proposal, Collection to bank (NLFD4021)
        • BTL91 payment mode extension table, Enquiry (NLFD0891)
        • BTL91 payment mode extension table, Maintenance (NLFD0881)
        • Business partner file maintenance, Bank data (NLFD0051)
        • Name file enquiry, A/P BTL91 payment mode table extension (NLFD0851)
        • Name file maintenance, A/P BTL91 payment mode table extension (NLFD0841)
        • Payment specification texts maintenance (NLFD0711)
        • Tax code elec. report table enquiry (NLFD1021)
        • Tax code elec. report table maintenance (NLFD1011)
        • Tax period electronic report table maint (NLFD1041)
        • Tax period electronic reporting enquiry (NLFD1051)
        • Voucher by bank file format table enquiry (NLFD3021)
        • Voucher by bank file format table maint (NLFD3011)
        • Work with banks (NLFD0251)
        • Work with electronic tax report (NLFD1071)
      • Financials
        • A/P agreement deletion (FLR00601)
        • A/P agreement list printout (FLR02201)
        • A/P agreements enquiry (FLR53001)
        • A/P agreements file maintenance (FLR00501)
        • A/P balance list printout, Sequences (FLR03901)
        • A/P balances enquiry (FLR52501)
        • A/P business partner enquiry (FLR52001)
        • A/P direct order debit enquiry (FSR19901)
        • A/P extra payment information enquiry (FSR07901)
        • A/P extra payment information entry (FSR07301)
        • A/P extra payment information entry, Credit Transfer (FLR44101)
        • A/P extra payment information entry, Credit Transfer (FSR12301)
        • A/P instalment maintenance (FSR07801)
        • A/P invoice attributes and defaults (FSR22201)
        • A/P invoice autom matching validation, All documents (FLR28801)
        • A/P invoice direct order enquiry, Fees and discounts (FSR19801)
        • A/P invoice direct order, A/P debit note entry (FSR09201)
        • A/P invoice direct order, Audit summary (FSR35001)
        • A/P invoice direct order, Fees and discounts (FSR09101)
        • A/P invoice/credit note entry (FSR07001)
        • A/P open items selection (FSR08501)
        • A/P payment attributes and defaults (FSR22301)
        • A/P payment entry (FSR08001)
        • A/P payment mode/currency DI info. (FLR42301)
        • A/P payment mode/DI info (FLR42401)
        • A/P payment proposal (FLR06001)
        • A/P payment proposal (FLR06301)
        • A/P payment proposal, Add (FLR05301)
        • A/P payment proposal, Cheque number entry (FLR12701)
        • A/P payment proposal, Create (FLR07101)
        • A/P payment proposal, Maintain (FLR05001)
        • A/P payment proposal, Maintain (FLR05201)
        • A/P payment proposal, Print control list (FLR08001)
        • A/P payment proposal, Print remittance advice (FLR09401)
        • A/P payment proposal, Report exchange rate (FLR06101)
        • A/P payment proposal, Report exchange rate (FLR06201)
        • A/P payment statistics list printout (FLR02001)
        • A/P preliminary invoices enquiry (FLR11501)
        • A/P recurring invoice list printout (FLR68001)
        • A/P recurring invoice reorganization (FLR69501)
        • A/P recurring invoice selection (FLR69001)
        • A/P settlement overview (FSR09601)
        • A/P statement of account printout (FLR03201)
        • A/P statistics enquiry (FLR53501)
        • A/P sundry supplier information enquiry (FSR77701)
        • A/P sundry supplier information enquiry, Business partner Credit Transfer data (FSR09801)
        • A/P sundry supplier information enquiry, Name and address data (FSR07701)
        • A/P sundry supplier information entry (FSR77501)
        • A/P sundry supplier information entry, Business partner Credit Transfer data (FSR09701)
        • A/P sundry supplier information entry, Name and address data (FSR07501)
        • A/P transaction Credit Transfer enquiry, Credit Transfer (FLR45101)
        • A/P transaction list printout (FLR03501)
        • A/P transactions enquiry (FLR50511)
        • A/P transactions enquiry, Details (FLR51001)
        • A/P transactions enquiry, Settled documents – Transaction currency (FLR51501)
        • A/P VAT daybook printout (FSR66201)
        • A/R & A/P analysis list or A/R & A/P analysis report, Sequences (FSR55001)
        • A/R & A/P analysis list/report, Template maintenance (FSR55805)
        • A/R & A/P analysis list/report, Template selection (FSR55701)
        • A/R agreement deletion (FKR00601)
        • A/R agreement list printout (FKR02201)
        • A/R agreements enquiry (FKR53001)
        • A/R agreements file maintenance (FKR00501)
        • A/R and A/P EU statistics entry (FSR03101)
        • A/R and A/P EU statistics maintenance (FSR10301)
        • A/R and A/P open items revaluation (FSR40501)
        • A/R balance list printout, Sequences (FKR03901)
        • A/R balances enquiry (FKR52501)
        • A/R bank deposit list printout (FKR35301)
        • A/R batch payment update (FKR05101)
        • A/R business partner enquiry (FKR52001)
        • A/R credit info enquiry, Credit status (FKR59501)
        • A/R credit time axis enquiry (FKR59001)
        • A/R grouped documents, Creation (FKR35601)
        • A/R grouped documents, Delete (FKR36301)
        • A/R grouped documents, Maintain (FKR36001)
        • A/R grouped documents, Overview (FKR35501)
        • A/R grouped documents, Print control list (FKR35801)
        • A/R grouped documents, Update (FKR36101)
        • A/R instalment maintenance (FSR03801)
        • A/R invoice attributes and defaults (FSR22001)
        • A/R liquid entry, Cheque enquiry (FKR34401)
        • A/R liquid entry, Cheque information (FKR33001)
        • A/R liquid entry, Cheque/Bill/Multicurrency (FSR04101)
        • A/R open items selection (FKR31301)
        • A/R or A/P invoice/credit note entry (FSR03001)
        • A/R or A/P reconciliation list printout (FSR29001)
        • A/R payment attributes and defaults (FSR22101)
        • A/R payment entry, Sundry debtor information (FSR48501)
        • A/R payment proposal enquiry (FKR31101)
        • A/R payment proposal enquiry (FKR31201)
        • A/R payment proposal, Create (FKR30101)
        • A/R payment proposal, Create collection to bank (FKR37601)
        • A/R payment proposal, Delete (FKR30401)
        • A/R payment proposal, Detail draft information (FKR31901)
        • A/R payment proposal, Maintain document (FKR30301)
        • A/R payment proposal, Overview (FKR30001)
        • A/R payment proposal, Print control list (FKR30501)
        • A/R payment proposal, Print remittance advice (FKR37001)
        • A/R payment proposal, Update (FKR30701)
        • A/R payment statistics list printout (FKR02001)
        • A/R portfolio accounting enquiry (FKR34501)
        • A/R portfolio enquiry (FKR34301)
        • A/R portfolio enquiry, Details (FKR34601)
        • A/R portfolio maintenance (FKR32901)
        • A/R portfolio maintenance (FKR33402)
        • A/R portfolio proposal, Confirm payment (FKR33300)
        • A/R portfolio proposal, Control list (FKR32501)
        • A/R portfolio proposal, Creation (FKR32101)
        • A/R portfolio proposal, Crt bank files (FKR33901)
        • A/R portfolio proposal, Deletion (FKR32401)
        • A/R portfolio proposal, Maintenance (FKR32301)
        • A/R portfolio proposal, Overview (FKR32001)
        • A/R portfolio proposal, Update (FKR32701)
        • A/R portfolio selection (FKR33201)
        • A/R reminder proposal, Unlock (FKR44501)
        • A/R settlement workbench (FSR04501)
        • A/R settlement workbench, Standard sequence and selection (FSR49101)
        • A/R statement of account printout (FKR03201)
        • A/R statistics enquiry (FKR53501)
        • A/R sundry customer information entry (FSR03501)
        • A/R sundry debtor information enquiry (FKR54001)
        • A/R transaction list printout (FKR03501)
        • A/R transactions enquiry (FKR50511)
        • A/R transactions enquiry, Bill information (FKR51701)
        • A/R transactions enquiry, Details (FKR51001)
        • A/R transactions enquiry, Settled documents – Transaction currency (FKR51501)
        • A/R VAT daybook printout (FSR66001)
        • Account combination conversion (FMR08801)
        • Account information (FSR02501)
        • Account list printout (FMR02201)
        • Account number change list printout (FMR03801)
        • Account number completion list printout (FMR25201)
        • Account/Sum ID part conversions maint (FSR50101)
        • Account/Sum ID part conversions printout (FSR50701)
        • Automatic transaction allocation (FSR09001)
        • Bank reference no. based settlement info entry (FSR49601)
        • Bank remittance, Create magnetic media (FKR34101)
        • Bank/DI information table enquiry (FSR72601)
        • Batch settlement overview (FSR04601)
        • Batch settlement overview (FSR08601)
        • Bill information maintenance (FSR04201)
        • Business partner file enquiry, A/P payment mode/curr – Credit Transfer (FLR44401)
        • Business partner file enquiry, A/R payment mode SEPA Direct Debit (FKR71501)
        • Business partner file maintenance, A/P payment mode/curr – Credit Transfer (FLR44301)
        • Business partner file maintenance, A/R payment mode SEPA Direct Debit (FKR71401)
        • Calculation/redistribution list printout (FMR02801)
        • Cash book attributes and defaults (FSR45401)
        • Cash book details entry (FSR45001)
        • Cash book, Balance list printout (FSR45501)
        • Cash book, Bank balance enquiry (FSR45901)
        • Cash book, Bank balance recalculation (FSR46601)
        • Cash book, Transaction list (FSR45701)
        • Cheque inventory reorganisation (FLR13001)
        • Close accounting period (FSR82001)
        • Company hierarchy file printout (FSR50501)
        • Company hierarchy maintenance (FSR50001)
        • Consolidation transfer controls (FSR51201)
        • Create calculation/redistr transactions (FMR06001)
        • Create data queues for A/P Workflow (EWFD8091)
        • Create dynamic base percentages (FMR15001)
        • Create interface file (FSR51001)
        • Create interface file, Opening balances (FSR51001)
        • DI A/P invoice printout (FLR41001)
        • DI A/P invoice transfer (FLR41601)
        • DI A/R batch payment transfer (FKR40501)
        • DI credit advice printout (FKR40101)
        • DI information enquiry (FLR43101)
        • DI information entry (FLR42101)
        • DI interface files reorganisation (FSR87001)
        • DI INVOIC retrieval, Generate preliminary A/P invoices (FLR41501)
        • DI payment order printout (FLR40101)
        • DI VAT amounts (FLR20701)
        • Direct invoice cash terms (FSR23001)
        • Doc list based settlement info entry (FSR49801)
        • Enter financial transactions (FSR01801)
        • EU VAT sales report corrections printout, Quarterly/Monthly (FSR61601)
        • EU VAT sales report, Quarterly/Monthly (FSR62001)
        • Financial system transaction entry (FSR00901)
        • Financial system transaction entry (FSR01001)
        • Financial system transaction entry (FSR01401)
        • Functions in function list – FKR50501
        • Functions in function list – FKR50511
        • Functions in function list – FKR52001
        • Functions in function list – FKR52501
        • Functions in function list – FKR53001
        • Functions in function list – FKR53501
        • Functions in function list – FKR59001
        • Functions in function list – FKR59501
        • Functions in function list – FLR50501
        • Functions in function list – FLR50511
        • Functions in function list – FLR52001
        • Functions in function list – FLR52501
        • Functions in function list – FLR53001
        • Functions in function list – FLR53501
        • Functions in function list – FSR02001
        • Functions in function list – FSR04001
        • Functions in function list – FSR04501
        • Functions in function list – FSR06001
        • Functions in function list – FSR47501
        • G/L balance account revaluation (FMR10101)
        • G/L batch update (FSR81001)
        • G/L easy entry of transactions (FSR02601)
        • G/L entry (AR/AP) attributes and defaults (FSR22701)
        • G/L entry attributes and defaults (FSR22601)
        • G/L inflation accounting group revaluation (FMR11001)
        • G/L journal copy/elimination (FMR07701)
        • G/L journal number list printout (FMR09301)
        • G/L postings entry for A/R or A/P documents (FSR06001)
        • G/L transaction details enquiry (FMR04201)
        • G/L transaction details enquiry (FMR04301)
        • G/L transaction details enquiry (FMR04401)
        • G/L transaction enquiry/G/L account reconciliation, Entire voucher (FMR50101)
        • G/L transaction enquiry/G/L account reconciliation, Selections (FMR50011)
        • G/L transaction entry (FSR02001)
        • G/L transaction list printout (FMR03201)
        • G/L transaction log file printout (FMR04001)
        • G/L translation period enquiry (FSR53201)
        • G/L translation period maintenance (FSR53001)
        • G/L translation period printout (FSR53301)
        • General Ledger printout (FMR03001)
        • IFRS – A/P open documents segmentation (FSR68001)
        • IFRS – A/R open documents segmentation (FSR69001)
        • Import batches from interface, Selection (FSR48601)
        • Interest invoicing proposal, Unlock (FKR46501)
        • Inventory transactions (FSR11601)
        • Journal maintenance (FSR11001)
        • Journal maintenance, A/P invoices (FSR12101)
        • Journal maintenance, A/P sundry supplier, Bank data (FSR17501)
        • Journal maintenance, A/P sundry supplier, Business partner Credit Transfer data (FSR17701)
        • Journal maintenance, A/R invoices (FSR13101)
        • Journal maintenance, A/R payments (FSR14101)
        • Journal maintenance, EU stat. trans. (FSR15101)
        • Journal maintenance, G/L postings (FSR11101)
        • Logistics accounting transaction log (FSR11501)
        • Maintain VAT daybook parameters (FSR66401)
        • Manual application of standing orders (FMR20804)
        • Option process error/warning (FSR49201)
        • Overview entered transactions (FSR01901)
        • Payment mode selection (FKR33101)
        • Payment order reminder, Activity selection (FKR39001)
        • Payment order reminder, Maintenance (FKR39401)
        • Payment order reminder, Print prompt (FKR39701)
        • Payment order reminder, Proposal selection (FKR39101)
        • Portfolio closing (FKR35001)
        • Portfolio list printout (FKR08001)
        • Pricing list printout (FMR25001)
        • Print IFRS segmentation accounts table (FSR671001)
        • Print inv aut matching validation list (FLR28501)
        • Print open batch lists (FSR48101)
        • Project costs entry (FSR039001)
        • Pseudo account list printout (FMR02401)
        • Rebuild A/R and A/P balances (FSR88001)
        • Rebuild A/R and A/P payment statistics (FSR88501)
        • Rebuild summary identities (FMR22201)
        • Recalculate A/R and A/P turnover amount (FSR88801)
        • Reorganise G/L record numbers (FMR08401)
        • Reorganize EGCS transfer file (FSR84001)
        • Reorganize interest invoicing history (FKR46801)
        • Restart abnormally interrupted batches (FSR81501)
        • Select from chart of accounts (FMR91001)
        • Select/Delete template (FSR48801)
        • Standard settlement info entry (FSR49301)
        • Standing order detail maintenance (FMR20501)
        • Standing order group maintenance (FMR20401)
        • Standing order list printout (FMR20601)
        • Start direct job for A/P Workflow (EWFD8041)
        • Summary identity file enquiry (FMR08301)
        • Summary identity list printout (FMR07201)
        • Supplier payment mode list printout (FLR04401)
        • Text enquiry (FSR02301)
        • Text maintenance (FSR02201)
        • Troubleshooting for A/R settlement workbench options
        • Update corporate company (FSR51301)
        • User defaults maintenance (FSR22501)
        • VAT amounts/default accounts entry (FSR05001)
        • VAT box rule table enquiry (FSR60501)
        • VAT box rule table maintenance (FSR60401)
        • VAT box rules table printout (FSR60601)
        • VAT declaration corrections printout (FSR65601)
        • VAT declaration printout (FSR60801)
        • Voucher number list printout (FMR09001)
        • Work with A/P direct order fee templates (FSR02801)
        • Work with A/P direct order fee templates, Fee types (FSR02901)
        • Work with A/P inv direct order fee types (FSR02701)
        • Work with A/P invoice lines (FLR28901)
        • Work with A/P payment modes, Credit Transfer data (FLR71201)
        • Work with A/P payment modes, DI information (FLR42701)
        • Work with A/P payment proposals, Add (FLR05501)
        • Work with A/P payment proposals, Overview (FLR07001)
        • Work with A/P payment proposals, Unlock (FLR09201)
        • Work with A/P payment statistics (FLR00401)
        • Work with A/P recurring invoices, Invoice contra accounting (FLR65601)
        • Work with A/P recurring invoices, Invoices (FLR65201)
        • Work with A/P recurring invoices, Schedule contra accounting (FLR65401)
        • Work with A/P recurring invoices, Schedules (FLR65001)
        • Work with A/P trans enquiry templates (FLR55001)
        • Work with A/P transactions (FLR01101)
        • Work with A/P transactions, VAT information (FLR01301)
        • Work with A/R – A/P analysis reports (FSR56001)
        • Work with A/R – A/P analysis reports, Detail level (FSR57001)
        • Work with A/R – A/P analysis reports, Selection enquiry sequences (FSR57101)
        • Work with A/R – A/P analysis reports, Sub-total level 1 (FSR56301)
        • Work with A/R – A/P analysis reports, Sub-total level 2 (FSR56401)
        • Work with A/R – A/P analysis reports, Sub-total level 3 (FSR56501)
        • Work with A/R – A/P analysis reports, Sub-total level 4 (FSR56601)
        • Work with A/R – A/P analysis reports, Total level (FSR56201)
        • Work with A/R or A/P last revaluation periods (FSR21401)
        • Work with A/R payment entries, Payments overview (FSR04001)
        • Work with A/R payment modes (FKR38301)
        • Work with A/R payment modes, SEPA Direct Debit data (FKR38601)
        • Work with A/R payment proposals, Transfer to EGCS (FKR49101)
        • Work with A/R payment proposals, Unlock (FKR39901)
        • Work with A/R payment statistics (FKR00301)
        • Work with A/R reminder proposals, Add proposal (FKR43101)
        • Work with A/R reminder proposals, All documents/Reminder amounts due (FKR43701)
        • Work with A/R reminder proposals, All reminders (FKR43601)
        • Work with A/R reminder proposals, Overview (FKR43001)
        • Work with A/R reminder proposals, Print control list (FKR43301)
        • Work with A/R reminder proposals, Print reminders (FKR43901)
        • Work with A/R reminder proposals, Update (FKR44201)
        • Work with A/R settlements, Settlements overview (FSR09501)
        • Work with A/R trans enquiry templates (FKR55001)
        • Work with A/R transaction, VAT information (FKR01301)
        • Work with A/R transactions (FKR01101)
        • Work with acceptance of A/R payments (FKR31001)
        • Work with account completions (FMR00501)
        • Work with account/summary id (FMR08201)
        • Work with account/summary id, Summary id part selection (FMR08101)
        • Work with banks (FSR72001)
        • Work with banks (FSR73101)
        • Work with banks, Credit Transfer (FSR72701)
        • Work with banks, DI documents (FSR72501)
        • Work with banks, Payment document numbers (FSR74501)
        • Work with banks, SEPA Direct Debit (FSR72901)
        • Work with batch import options (FSR48701)
        • Work with batch list profiles (FSR47401)
        • Work with batch list profiles, Printouts (FSR47601)
        • Work with batches, Update (FSR48201)
        • Work with calculation/redistribution (FMR00701)
        • Work with calculation/redistribution, Dynamic direct/batch details (FMR00901)
        • Work with calculation/redistribution, Fixed direct/batch details (FMR00801)
        • Work with Cash book reason codes (FSR45101)
        • Work with Cash book reconciliation (FSR46001)
        • Work with Cash Management schemes (FSR71101)
        • Work with Cash Management schemes, Bank account details (FSR71301)
        • Work with Cash Management schemes, Bank account details, Internal ref rules (FSR71501)
        • Work with Cash Management schemes, Bank account details, Internal text rules (FSR71401)
        • Work with Cash Management schemes, Bank accounts (FSR71201)
        • Work with chart of accounts (FMR01001)
        • Work with cheque inventory (FLR12101)
        • Work with combination checks (FMR07401)
        • Work with control accounts (FSR21501)
        • Work with Credit Transfer schemes (FLR71001)
        • Work with Direct Debit Creditor IDs (FKR71001)
        • Work with Direct Debit mandates (FKR71101)
        • Work with document settlement options (FSR49701)
        • Work with dynamic base options (FMR21201)
        • Work with entry options (FSR31101)
        • Work with entry texts (FMR00201)
        • Work with EU VAT sales rep corrections, Quarterly/Monthly (FSR61501)
        • Work with G/L trans enquiry templates (FMR55001)
        • Work with IFRS segmentation accounts (FSR67001)
        • Work with imported bank statements (FSR42001)
        • Work with imported bank statements, A/R payments (FKR41001)
        • Work with imported bank statements, A/R references (FKR42501)
        • Work with imported bank statements, All bank statements, Transactions (FSR43201)
        • Work with imported bank statements, Imported bank statement details (FSR43301)
        • Work with imported bank statements, Payment details (FKR41301)
        • Work with imported bank statements, References (FKR41101)
        • Work with imported bank statements, Rejected transactions (FSR42801)
        • Work with imported bank statements, Text (FKR41201)
        • Work with interest invoice texts (FKR47301)
        • Work with interest invoicing history (FKR46601)
        • Work with interest invoicing history, Documents (FKR46701)
        • Work with interest invoicing proposals, Add proposal (FKR45101)
        • Work with interest invoicing proposals, All interest invoices (FKR45601)
        • Work with interest invoicing proposals, Documents (FKR45701)
        • Work with interest invoicing proposals, Overview (FKR45001)
        • Work with interest invoicing proposals, Print control list (FKR45301)
        • Work with interest invoicing proposals, Print invoices and update proposal (FKR46001)
        • Work with interest rules (FKR47001)
        • Work with ISO 20022 external code lists, Codes (FLR71501)
        • Work with ISO 20022 external code lists, Elements (FLR71401)
        • Work with journal number series (FMR00401)
        • Work with liquids/Interface liquids in voucher (FSR47701)
        • Work with liquids/Interface liquids in voucher, A/R cash book details entry (FSR48401)
        • Work with open batches (FSR47101)
        • Work with payment order reminder texts (FKR37501)
        • Work with portfolio types (FKR38001)
        • Work with pricing rules (FMR01401)
        • Work with pseudo accounts (FMR01101)
        • Work with pseudo catalogues (FSR30601)
        • Work with pseudo catalogues, Pseudo accounts (FSR30701)
        • Work with re-aging of A/P documents (FLR01511)
        • Work with re-aging of A/R documents (FKR01511)
        • Work with reminder degrees (FKR42101)
        • Work with reminder rules (FKR42001)
        • Work with reminder texts (FKR42301)
        • Work with selection options (FSR49401)
        • Work with SEPA Direct Debit schemes (FSR71001)
        • Work with settlement options (FSR49501)
        • Work with stop codes (FSR21701)
        • Work with summary identity (FMR07101)
        • Work with system bank groups (FSR73801)
        • Work with system bank groups, Details (FSR74101)
        • Work with system document types (FSR30001)
        • Work with templates, A/P balance list (FLR13901)
        • Work with templates, A/P transaction list (FLR13501)
        • Work with templates, A/R balance list (FKR13901)
        • Work with templates, A/R transaction list (FKR13501)
        • Work with templates, G/L listings (FMR13001)
        • Work with templates, G/L transaction list (FMR13201)
        • Work with transactions/Interface transactions in voucher (FSR47501)
        • Work with transactions/Interface transactions in voucher, A/R payment (FSR48301)
        • Work with validation methods (FSR73501)
        • Work with validation methods (FSR75101)
        • Work with VAT box check rules (FSR64501)
        • Work with VAT box descriptions (FSR60101)
        • Work with VAT code combination checks (FSR64001)
        • Work with VAT declaration corrections (FSR65501)
        • Work with vouchers/Interface vouchers in batch (FSR47301)
        • Work with vouchers/Interface vouchers in batch, Batch and voucher headers/Interface data (FSR47201)
        • Work with year end accounts (FSR21601)
        • Year end transaction creation (FSR83101)
      • Finnish Functionality
        • A/P bank files resending to O/C (FIFD4191)
        • A/P extra payment information entry (FIFD3711)
        • About OpusCapita and Analyste
        • About the Finnish domestic account number format
        • About the IBAN format
        • Bank account validity checker (Finland) (FIGD8101)
        • Business partner file enquiry, EPR tax information (FIGD5891)
        • Business partner file maintenance, EPR tax information (FIGD5861)
        • Clearing temporary VAT account postings (FIFD4601)
        • Company business ID
        • Curr. exchange rate retrieval from banks (FIFD4481)
        • Curr. exchange rate retrieval from OC (FIFD4411)
        • Dispatch label printout (FIDD0041)
        • E-billing parameter table maintenance, Group details (FIGD5931)
        • E-billing parameter table maintenance, Main groups (FIGD5911)
        • E-billing parameter table maintenance, Sub groups (FIGD5921)
        • Invoice transfer history reorganisation (FIDD0561)
        • Net invoice transfer to DC1 Financials (FIFD6011)
        • Net invoice transfer to DC1 Financials (FIFD6051)
        • Remove from invoice transfer history log (FIDD0601)
        • Submit XML creation job (FIDD0531)
        • VAT declaration printout (Finland) (FIFR45401)
        • VAT handling code conversion (FIGD5501)
        • Withholding of tax at source
        • Work with bank account validity rules (FIGD5011)
        • Work with bank groups (Finland) (FIGD5101)
        • Work with banks (FIGD52301)
        • Work with FI interface table (FIGD5801)
        • Work with invoice transfer history log, Invoice transfer batch information (FIDD05201)
        • Work with invoice transfer history log, Invoices (FIDD05801)
        • Work with invoice transfer history log, Orders (FIDD05901)
      • French Functionality
        • A/P bank data interchange International, Create file (FR2D26401)
        • A/P bank data interchange International, Deletion (FR2D26301)
        • A/P bank data interchange International, Detail (FR2D26201)
        • A/P bank data interchange International, Not sent/Sent (FR2D26101)
        • A/P bank data interchange, Create file (FR2D25401)
        • A/P bank data interchange, Deletion (FR2D25301)
        • A/P bank data interchange, Detail info (FR2D25201)
        • A/P bank data interchange, Not sent/Sent (FR2D25101)
        • A/R bank data interchange, Create file (FR2D35401)
        • A/R bank data interchange, Deletion (FR2D35301)
        • A/R bank data interchange, Detail info (FR2D35201)
        • A/R bank data interchange, Not sent/Sent (FR2D35101)
        • Bank reconciliation (FR2D11101)
        • FLF A/P Balance sheet (FR1D21001)
        • FLF A/P Balance statement (FR1D22001)
        • FLF A/P Ledger printout (FR1D20001)
        • FLF A/R Balance sheet (FR1D11001)
        • FLF A/R Balance statement (FR1D12001)
        • FLF A/R Ledger printout (FR1D10001)
        • FLF G/L summary/voucher type (FR1D32001)
        • FLF G/L transaction/voucher type (FR1D31001)
        • FLF General ledger (FR1D30001)
        • G/L settlement (FR2D10301)
        • G/L settlement, Selection (FR2D10101)
        • Work with banks (FR2D73101)
      • German Functionality
        • A/P extra payment information entry, Credit Transfer (DEFD44101)
        • A/P payment mode table maintenance, DI information (DEFD44701)
        • A/R payment proposals, Collection to bank (DEFD31501)
        • About GDPdU
        • Business partner file maintenance, A/P payment mode/Curr Credit Transfer (DEFD44301)
        • Control payment transfer (DEFD9071)
        • Create disk (DEFD10401)
        • Creditors foreign payment administration (DEFD4201)
        • Display file (DEFD1031)
        • Display file member (DEFD1011)
        • Display file member (DEFD1021)
        • E-Balance (DEFD6101)
        • GDPdU A/P balance list (DEFD03901)
        • GDPdU A/R balance list (DEFD02901)
        • GDPdU, G/L opening balances (DEFD82001)
        • IFS transfer (DEFD1071)
        • Item file enquiry, Additional information (DEDD01201)
        • Item file maintenance, Additional information (DEDD0111)
        • LZB region maintenance (DEFD48401)
        • Maintain workfile electronic banking (DEFD94101)
        • Receive Swift MT 940 from PC-File (DEFD93901)
        • Register additional payment purposes (DEFD42201)
        • Register data transit trade (DEFD42101)
        • VAT analysis, Printout (DEFD06301)
        • VAT check, Printout (DEFD06101)
        • VAT control account table enquiry (DEFD06601)
        • VAT control account table maintenance (DEFD06501)
        • VAT handling codes, Selection (DEFD06001)
        • Work with bank identity (DEFD95001)
        • Work with banks (DEFD7201)
        • Work with chapter of goods register (DEFD43101)
        • Work with classification number (DEFD43201)
        • Work with instruction keys (DEFD48701)
        • Work with Intrastat media data (DEFD6351)
        • Work with media data (DEFD9301)
        • Work with VAT check, Transaction type (DEFD06701)
      • Inventory Control
        • Active forecast period enquiry (INVD2901)
        • Active SP periods enquiry (INVD2911)
        • Aggregate forecast list printout (INVD3831)
        • Average stock level calculation start (INVD5191)
        • Create outbound delivery schedules (INVD65001)
        • Customer service level list printout (INVD3241)
        • Define excess stock condition (INVD1031)
        • Del schedule confirmations retrieval (INVD66801)
        • Demand data per customer enquiry (INVD8011)
        • Demand variation list printout/Update (INVD3401)
        • DI delivery schedule confirmation (INVD66901)
        • EOQ calculation simulation (INVD5051)
        • Excess stock condition enquiry (INVD2061)
        • Excess stock list printout (INVD3441)
        • Fast update I (INVD4201)
        • Fast update II (INVD4251)
        • Forecast adjustment (INVD10201)
        • Forecast adjustment history (INVD20301)
        • Forecast calculation simulation (INVD5001)
        • Forecast control codes (INVD2591)
        • Forecast file enquiry, Forecast adjustment (INVD20201)
        • Forecast file list printout (INVD3001)
        • Forecast period enquiry (INVD2051)
        • Forecast period maintenance (INVD0051)
        • Forecast retrieval simulation (INVD5021)
        • Forecast simulation (INVD5451)
        • IC control file enquiry (INVD2401)
        • IC control file maintenance (INVD0401)
        • IC initialisation (INVD5331)
        • Interactive line buy (INVD7221)
        • Internal repl. suggestion creation (INVD6301)
        • Internal transport time enquiry (INVD2561)
        • Internal transport time enquiry (INVD2581)
        • Internal transport time maintenance (INVD0561)
        • Internal transport time maintenance (INVD0581)
        • Inventory calculations (INVD4001)
        • Inventory management file list printout (INVD3771)
        • Inventory segmentation (INVD4401)
        • Inventory turnover list printout (INVD3191)
        • IRO sales order creation (INVD67001)
        • Item excess stock enquiry, Excess stock only/All warehouses (INVD1161)
        • Item file enquiry, Inventory management (INVD2351)
        • Item file maintenance, Inventory management (INVD0351)
        • Job schedule batch start (INVD5211)
        • Job schedule file enquiry (INVD2451)
        • Job schedule file maintenance (INVD0451)
        • Lead time list printout/Update (INVD3321)
        • Outbound del schedule reorganisation (INVD65501)
        • Outbound delivery schedules enquiry, Headers (INVD66501)
        • Outbound delivery schedules enquiry, Item/warehouses (INVD66601)
        • Outbound delivery schedules enquiry, Quantity matrix (INVD66701)
        • Period forecast analysis report (INVD31001)
        • Planner collection view start-up (INVD92001)
        • Planner collection view, Period (INVD87401)
        • Purchase plan printout (INVD3861)
        • Purchase review time simulation (INVD7731)
        • Purchase suggestion creation (INVD4301)
        • Purchase suggestion simulation (INVD5151)
        • Recalculate distribution levels (INVD5561)
        • Reception analysis list (INVD37101)
        • Replenishment control codes (INVD2551)
        • Review time simulation file enquiry (INVD7831)
        • ROP/SST calculation simulation (INVD5101)
        • Sales promotion enquiry (INVD8032)
        • Season profile list printout/Update (INVD3801)
        • Season profile weights maintenance (INVD0161)
        • Service control codes (INVD2571)
        • Show demand plan hierarchy (INVD83501)
        • Simulate purchase cost (INVD5121)
        • Slow moving stock list printout/Update (INVD3161)
        • Special buy evaluation selection (INVD7251)
        • Stock value simulation list printout (INVD3481)
        • Supplier service level list printout (INVD3281)
        • Supplier/Schedule profiles enquiry (INVD64201)
        • Supplier/Schedule profiles enquiry, Item/warehouse (INVD64301)
        • Supply plan calculation (INVD6001)
        • Supply plan list printout (INVD3901)
        • Trend list printout/Update (INVD3361)
        • Update review time simulation models (INVD7711)
        • Work with adjustment reason codes (INVD10401)
        • Work with control categories (INVD03001)
        • Work with delivery schedule profiles (INVD05401)
        • Work with demand data per customer (INVD80201)
        • Work with demand data per customer, Orders (INVD80701)
        • Work with demand plan (INVD83001)
        • Work with demand plan hierarchies (INVD02401)
        • Work with demand plan hierarchies, Details (INVD02601)
        • Work with demand plan, Alternative hierarchies (INVD88001)
        • Work with demand plan, Alternative view (INVD83401)
        • Work with demand plan, Customer view (INVD82701)
        • Work with demand plan, Customer/Item period view (INVD82901)
        • Work with demand plan, Customer/Item view (INVD82801)
        • Work with demand plan, Detail, All periods (INVD83601)
        • Work with demand plan, Item/warehouse (INVD83301)
        • Work with demand plan, Item/warehouse, All demand plans (INVD83701)
        • Work with demand plan, Level 1-9 (INVD83201)
        • Work with demand plan, Printout/Transfer selections (INVD86401)
        • Work with demand plan, Selection (INVD83101)
        • Work with demand variation, Details (INVD46601)
        • Work with demand variation, Header (INVD46501)
        • Work with DP control codes (INVD02901)
        • Work with forecast control codes (INVD01001)
        • Work with forecasts (INVD00101)
        • Work with import for demand plan (INVD82001)
        • Work with import for demand plan, Details (INVD82101)
        • Work with lead time ID, Details (INVD48101)
        • Work with lead time ID, Header (INVD48001)
        • Work with movability codes (INVD02801)
        • Work with outbound delivery schedules, Headers (INVD66001)
        • Work with outbound delivery schedules, Item/warehouse (INVD66101)
        • Work with outbound delivery schedules, Quantity matrix (INVD66201)
        • Work with periodic purch & order targets (INVD02501)
        • Work with purchase review control codes (INVD02301)
        • Work with replenishment control codes (INVD01101)
        • Work with sales promotions, Forecast details (INVD04601)
        • Work with sales promotions, Generate forecast details (INVD04701)
        • Work with season profile ID, Details (INVD47601)
        • Work with season profile ID, Header (INVD47501)
        • Work with season profiles (INVD01501)
        • Work with service control codes (INVD01201)
        • Work with share of total for demand plan, Item/warehouse (INVD81101)
        • Work with share of total for demand plan, Level 1-9 (INVD81001)
        • Work with slow moving stock ID, Details (INVD46101)
        • Work with slow moving stock ID, Header (INVD46001)
        • Work with SP period definitions (INVD04101)
        • Work with supplier/line discounts (INVD77001)
        • Work with supplier/schedule profiles (INVD64001)
        • Work with supplier/schedule profiles, Item/warehouse (INVD64101)
        • Work with supply plan (INVD07001)
        • Work with supply plan, Items (INVD07101)
        • Work with supply plan, Period details (INVD07201)
        • Work with supply plan, Sales/Supply forecast (INVD07301)
        • Work with trend codes, Details (INVD47101)
        • Work with trend codes, Header (INVD47001)
        • Work with volume value codes (INVD02701)
      • Italian Functionality
        • About Intrastat declaration adjustments (Italy)
        • About journal entry printout (Italy)
        • COMUNICAZIONE POLIVALENTE – Control file maintenance, Panel 1 (ITFD14001)
        • COMUNICAZIONE POLIVALENTE, Proposal creation (ITFD14401)
        • COMUNICAZIONE POLIVALENTE, Proposal overview (ITFD14801)
        • Confirm transport note printout (ITDD21001)
        • Financial transactions interface (ITFD3391)
        • Fixed assets enquiry (ITAD00201)
        • Fixed assets register creation (ITAD0061)
        • Fixed assets register enquiry – Selection (ITAD00101)
        • Fixed assets register printout (ITAD00401)
        • G/L transaction statement (ITFD51001)
        • G/L transaction statement (ITFD51101)
        • Inventory transaction list printout (ITDD5201)
        • Italian INTRASTAT control file (ITGD0051)
        • Italian INTRASTAT, Sales/Purchase corrections (ITGD00701)
        • Journal entry maintenance (ITFD50401)
        • Journal entry maintenance (ITFD504A)
        • Journal entry printout (ITFD50001)
        • Open entry maintenance, Customer/Supplier (ITFD52001)
        • Running the Fixed assets register enquiry (Italy)
        • Stock evaluation – Closing table (ITDD5031)
        • Stock evaluation – Complete creation (ITDD5101)
        • Stock evaluation – Manual correction (ITDD5131)
        • Stock evaluation – Work with exclusions (ITDD50201)
        • Transaction type table maintenance (ITDD50101)
        • Transport note for supplier returns (ITDD00201)
        • Trial balance (ITFD51501)
        • Trial balance (ITFD515D)
        • VAT annual declaration (ITFD6501)
        • VAT declaration set up (ITFD02101)
        • VAT deferred printout (OPW) (MSEQPVY)
        • VAT numbering – gap detection (ITFD9991)
        • VAT period declaration (ITFD6401)
        • VAT period declaration (ITFD6411)
        • VAT register printout (ITFD60001)
        • Work with bank branches (ITFD02001)
        • Work with business partner exception (ITFD14201)
        • Work with business partner VAT table (ITGD00801)
        • Work with cash receipt VAT register (ITFD14101)
        • Work with proposal errors (ITFD14901)
        • Work with reasons of transport (ITDD00401)
        • Work with transport note (ITDD11501)
        • Work with transport note number series (ITDD00101)
        • Work with VAT code exception (ITFD14301)
        • Work with VAT register code (ITFD70001)
      • Manufacturing
        • Activate future work centre prices (BAS028A)
        • Analysis proposal creation (REQ020A)
        • Analysis proposal printout (REQ020E)
        • Batch number
        • Block order enquiry (PRO216A)
        • Block order enquiry (PRO216B)
        • Block order maintenance (PRO016B)
        • Block order references enquiry (PRO216C)
        • BOM/BOR Update from M-order stat, Selections (PRO035B)
        • Capacity clearance enquiry, Op times in decimal/minutes (PRO023F)
        • Capacity clearance enquiry, Op times in decimal/minutes (PRO023G)
        • Capacity clearance enquiry, Tools and fixtures, Op times in decimal/minutes (PRO023N)
        • Capacity simulation ver maintenance (BAS004I)
        • Capacity simulation ver selection (BAS004L)
        • Change MRP defaults (REQ004I)
        • Closed manufacturing order analysis, Bill of material (PRO007C)
        • Closed manufacturing order analysis, Bill of routing (PRO007D)
        • Closed manufacturing order analysis, Header overview (PRO007B)
        • Closed manufacturing order analysis, Selections (PRO007A)
        • Component category enq file creation (BAS037A)
        • Component category enquiry (BAS212A)
        • Component category project enquiry (BAS212C)
        • Component category structure enquiry (BAS212B)
        • Confirm cost control printout (PRO007E)
        • Confirm item BOM/BOR retrieval (PRO029C)
        • Confirm mass-update BOM/BOR (BAS005A)
        • Confirm structure printout (BAS003)
        • Conformity criteria enquiry (BAS202L)
        • Conformity criteria enquiry, Details (BAS202O)
        • Conformity criteria maintenance (BAS002C)
        • Conformity criteria maintenance (BAS003Z)
        • Consolidated order attachment (PRO030B)
        • Consolidated order attachment (PRO030H)
        • Copy structure selection (BAS003X)
        • Cost model enquiry (BAS240B)
        • Cost model enquiry, Element line (BAS240D)
        • Cost model enquiry, Elements (BAS240C)
        • Cost model enquiry, Equation (BAS240F)
        • Cost model enquiry, Equation criteria (BAS240G)
        • Cost model enquiry, Equations (BAS240E)
        • Cost model maintenance (BAS040B)
        • Cost model maintenance, Element line (BAS040D)
        • Cost model maintenance, Equation (BAS040F)
        • Cost model maintenance, Equation criteria (BAS040O)
        • Cost model, Variable enquiry (BAS242A)
        • Cost model, Variable maintenance (BAS042A)
        • Create bill of material and bill of routing (BAS050O)
        • Create manufacturing orders from block orders (PRO026A)
        • Create work centre capacity (PRO022A)
        • Cumulative operation enquiry, Op times in decimal/minutes (BAS038D)
        • Cumulative structure (BAS038A)
        • Cumulative structure enquiry (BAS038C)
        • Down time enquiry (PRO202A)
        • Enquiry cost model (BAS240A)
        • Inventory transaction selection, M-order pallet reception (INV003B)
        • Inventory transaction selection, Manufacturing order (INV001A)
        • Item lead time proposal printout (BAS026F)
        • Item simulation price enquiry (BAS007E)
        • Item simulation price enquiry (BAS205A)
        • Item simulation price maintenance (BAS007B)
        • Item tool and fixture maintenance (BAS003T)
        • Item tool and fixture maintenance (BAS003U)
        • Item Tools Enquiry (BAS202J)
        • Lead time proposal creation (BAS026B)
        • Lock/Unlock M-order operations (PRO037A)
        • Lock/Unlock M-order operations, More selections (PRO037B)
        • M-Order detail planning report (PRO005A)
        • Manufact group order type enquiry (PRO207A)
        • Manufacturing group order enquiry (PRO208A)
        • Manufacturing group order enquiry (PRO208B)
        • Manufacturing group order enquiry, Included manufacturing order operations (PRO208D)
        • Manufacturing group order enquiry, Included manufacturing orders (PRO208C)
        • Manufacturing group order maintenance (PRO027B)
        • Manufacturing group order maintenance, Included manufacturing order operations (PRO027F)
        • Manufacturing group order maintenance, Included manufacturing orders (PRO027C)
        • Manufacturing group order maintenance, Select manufacturing order operations (PRO027G)
        • Manufacturing group order maintenance, Select manufacturing orders (PRO027E)
        • Manufacturing group order maintenance, Selections (PRO027D)
        • Manufacturing group order reception (PRO027I)
        • Manufacturing group order type enquiry (PRO207B)
        • Manufacturing group order type maintenance (PRO101B)
        • Manufacturing history enquiry (PRO205B)
        • Manufacturing history enquiry (PRO205C)
        • Manufacturing history enquiry, Bill of routing (PRO205E)
        • Manufacturing history enquiry, Header, Op times in decimal/minutes (PRO205D)
        • Manufacturing history enquiry, Material (PRO205F)
        • Manufacturing history enquiry, Material (PRO205G)
        • Manufacturing history enquiry, Operation, Op times in decimal/minutes (PRO206D)
        • Manufacturing network reschedule (PRO204C)
        • Manufacturing operation reporting (PRO012B)
        • Manufacturing operation reporting, Group orders (PRO012L)
        • Manufacturing operation reporting, Group orders (PRO012M)
        • Manufacturing operation reporting, Group orders (PRO012N)
        • Manufacturing operation selection (PRO012F)
        • Manufacturing operation selection (PRO030E)
        • Manufacturing operation selection (PRO030G)
        • Manufacturing order batch clearance, Overview (PRO011B)
        • Manufacturing order batch clearance, Selection panel (PRO011A)
        • Manufacturing order cost control (PRO014A)
        • Manufacturing order creation (PRO018F)
        • Manufacturing order detail planning, Total priority, Op times in decimal/minutes (PRO004B)
        • Manufacturing order document printout (PRO003O)
        • Manufacturing order document selection (PRO003K)
        • Manufacturing order enquiry (PRO201A)
        • Manufacturing order enquiry (PRO201G)
        • Manufacturing order enquiry, Alternative/Co-products (PRO209A)
        • Manufacturing order enquiry, Alternative/Co-products (PRO209B)
        • Manufacturing order enquiry, Batch booking (PRO232B)
        • Manufacturing order enquiry, Bill of material (PRO201O)
        • Manufacturing order enquiry, Bill of routing (PRO201I)
        • Manufacturing order enquiry, Conformity criteria (PRO201S)
        • Manufacturing order enquiry, Header (PRO201B)
        • Manufacturing order enquiry, Header (PRO201Z)
        • Manufacturing order enquiry, Inventory transaction (PRO201T)
        • Manufacturing order enquiry, Inventory transactions (PRO201R)
        • Manufacturing order enquiry, Material (PRO201P)
        • Manufacturing order enquiry, Material (PRO201V)
        • Manufacturing order enquiry, Material equations (PRO201Q)
        • Manufacturing order enquiry, Operation back reporting, Op times in decimal/minutes (PRO201K)
        • Manufacturing order enquiry, Operation back reporting, Op times in decimal/minutes (PRO201L)
        • Manufacturing order enquiry, Operation equations (PRO201N)
        • Manufacturing order enquiry, Operation, Op times in decimal/minutes (PRO201J)
        • Manufacturing order enquiry, Operations, Op times in decimal/minutes (PRO201M)
        • Manufacturing order enquiry, Other costs (PRO201E)
        • Manufacturing order enquiry, Phantom item (PRO201F)
        • Manufacturing order enquiry, Phantom operations, Op times in decimal/minutes (PRO201H)
        • Manufacturing order enquiry, Product costing (PRO002Q)
        • Manufacturing order enquiry, Sub-contract (PRO201U)
        • Manufacturing order enquiry, Tools and fixtures (PRO201D)
        • Manufacturing order maintenance (PRO002A)
        • Manufacturing order maintenance, Alternative products (PRO009B)
        • Manufacturing order maintenance, Alternative/Co-products (PRO009A)
        • Manufacturing order maintenance, Batch booking (PRO032A)
        • Manufacturing order maintenance, Batch booking (PRO032B)
        • Manufacturing order maintenance, Batch booking (PRO032C)
        • Manufacturing order maintenance, Bill of material (PRO002C)
        • Manufacturing order maintenance, Bill of routing (PRO002G)
        • Manufacturing order maintenance, Conformity criteria (PRO002Y)
        • Manufacturing order maintenance, Header (PRO002B)
        • Manufacturing order maintenance, Header (PRO002Z)
        • Manufacturing order maintenance, Material (PRO002D)
        • Manufacturing order maintenance, Operation, Op times in decimal/minutes (PRO002H)
        • Manufacturing order maintenance, Phantom items (PRO002R)
        • Manufacturing order maintenance, Phantom material (PRO002S)
        • Manufacturing order maintenance, Phantom operations, Op times in decimal/minutes (PRO002T)
        • Manufacturing order maintenance, Sub-contract operation, Op times in decimal/minutes (PRO002U)
        • Manufacturing order maintenance, Tools and fixtures (PRO002M)
        • Manufacturing order maintenance, Tools and fixtures (PRO002N)
        • Manufacturing order material issue (INV001C)
        • Manufacturing order material issue (INV001V)
        • Manufacturing order material issue un-planned materials (INV001I)
        • Manufacturing order material issue, Batch/Serial number traced items (INV001E)
        • Manufacturing order network (PRO002L)
        • Manufacturing order network enquiry (PRO204B)
        • Manufacturing order reception (INV001F)
        • Manufacturing order reception (INV003A)
        • Manufacturing order reception, Alternative products (INV005A)
        • Manufacturing order reception, Alternative products (INV005B)
        • Manufacturing order reception, Batch date entry (INV003D)
        • Manufacturing order reception, Group order (PRO027K)
        • Manufacturing order reception, Group orders (PRO027J)
        • Manufacturing order reception, Re-usable material (PRO012H)
        • Manufacturing order reception, Re-usable material (PRO012I)
        • Manufacturing order reorganisation (SYS069A)
        • Manufacturing order reporting (PRO012A)
        • Manufacturing order reporting other cost (PRO012D)
        • Manufacturing order selection (SEL013B)
        • Manufacturing order status report (PRO006A)
        • Manufacturing order type enquiry (PRO200A)
        • Manufacturing order type enquiry (PRO200B)
        • Manufacturing order type enquiry (PRO200C)
        • Manufacturing order type maintenance (PRO100B)
        • Manufacturing order type maintenance (PRO100E)
        • Manufacturing order, Batch clearance materials for one order (PRO011Q)
        • Manufacturing order, Batch clearance used items (PRO011G)
        • Manufacturing order, Batch clearance where used (PRO011F)
        • Manufacturing order, Detail planning (PRO004A)
        • Manufacturing order, Document selection (PRO003A)
        • Manufacturing order, Operation card printout (PRO004D)
        • Manufacturing statistic report (PRO015A)
        • Material clearance enquiry (PRO023E)
        • Material clearance enquiry (PRO023H)
        • Material clearance enquiry (PRO023O)
        • Material requirements planning (MRP) (REQ003A)
        • Material/Capacity clearance (PRO011D)
        • Move future cost prices to actual (BAS027A)
        • MRP manufacturing maintenance (REQ004B)
        • MRP manufacturing order release (PRO001A)
        • MRP pegging enquiry (REQ202A)
        • MRP pegging enquiry (REQ202C)
        • MRP purchase maintenance (REQ005B)
        • MRP purchase order release (PUR001A)
        • MRP Re-schedule proposal maintenance (REQ004C)
        • MRP Re-schedule proposal maintenance (REQ004F)
        • MRP report printout (REQ006A)
        • MRP selection parameters (REQ004H)
        • Open closed m-order oper (PRO009F)
        • Open closed manufacturing order (INV001K)
        • Operation number renumbering (BAS003R)
        • Operation number selection (BAS003H)
        • Overhead simulation table enquiry (BAS209A)
        • Overhead simulation table enquiry (BAS209B)
        • Periodical statistics creation (INV015A)
        • Periodical statistics enquiry (INV202A)
        • Periodical statistics enquiry (INV202B)
        • Print BOM/BOR update report (PRO035K)
        • Priority analysis maintenance, Manufacturing (REQ021C)
        • Priority analysis maintenance, Purchase (REQ021E)
        • Product costing enquiry (BAS204A)
        • Product costing enquiry (BAS204B)
        • Product costing enquiry, Bill of material (BAS204D)
        • Product costing enquiry, Bill of material (BAS204F)
        • Product costing enquiry, Bill of routing (BAS204E)
        • Product costing enquiry, Bill of routing, Op times in decimal/minutes (BAS204G)
        • Product costing enquiry, Equation definition (BAS204J)
        • Product costing enquiry, Material equations (BAS204H)
        • Product costing enquiry, Operation equations (BAS204I)
        • Product costing enquiry, Overview (BAS204C)
        • Product costing enquiry, Product equations (BAS204L)
        • Product costing moving price (BAS032A)
        • Product costing online selection (BAS050A)
        • Product costing online, Bill of material (BAS050D)
        • Product costing online, Bill of material (BAS050F)
        • Product costing online, Bill of routing (BAS050E)
        • Product costing online, Bill of routing, Op times in decimal/minutes (BAS050G)
        • Product costing online, Equation definition (BAS050I)
        • Product costing online, Material equations (BAS050H)
        • Product costing online, Operation equations (BAS050J)
        • Product costing online, Overview (BAS050C)
        • Product costing online, Product equations (BAS050K)
        • Product costing printout (BAS050N)
        • Product costing selection (BAS052A)
        • Product costing selection (BAS052B)
        • Product costing selection (BAS052D)
        • Product costing update selection (BAS050M)
        • Product overhead enquiry (BAS241A)
        • Product overhead enquiry (BAS241B)
        • Product overhead maintenance (BAS041B)
        • Production downtime reporting (PRO012E)
        • Production technology enquiry (BAS235A)
        • Production technology enquiry (BAS235B)
        • Production technology maintenance (BAS035B)
        • Proposal parameters enquiry (REQ027C)
        • Pull-planning replanning report (REQ039A)
        • Purchase order creation (REQ004J)
        • Purchase requisition creation (BAS003I)
        • Quantity on hand level calculation (INV009A)
        • Quantity on hand levels enquiry (INV204A)
        • Quantity on hand levels enquiry (INV204B)
        • Quantity on hand levels maintenance (INV004B)
        • Re-create work centre capacity (BAS004P)
        • Re-schedule analysis enquiry, Backward scheduling (REQ022B)
        • Re-schedule analysis enquiry, Forward/Delete (REQ022C)
        • Re-schedule manufacturing order operation (PRO019D)
        • Re-schedule manufacturing orders, Critical resources (Work centres) (REQ009A)
        • Receive manufacturing batch input (PRO017A)
        • Reception of BtB surplus quantity (INV001X)
        • Release mark MRP proposal (REQ007A)
        • Release preliminary M-order (PRO025A)
        • Reorganise manuf batch input file (PRO017J)
        • Routing history enquiry (PRO206B)
        • Routing history enquiry (PRO206C)
        • Selection panel (BAS202H)
        • Sequence number renumbering (BAS003P)
        • Shortage analysis maintenance, Manufacturing (REQ027F)
        • Shortage analysis maintenance, Purchase (REQ027K)
        • Simulation overhead maintenance (BAS008B)
        • Structure / Operation report (BAS013A)
        • Structure enquiry (BAS202A)
        • Structure enquiry, Alternative/Co-products (BAS202Q)
        • Structure enquiry, Bill of material (BAS202B)
        • Structure enquiry, Bill of material (BAS202I)
        • Structure enquiry, Bill of material levels (BAS202C)
        • Structure enquiry, Bill of material where used (BAS202D)
        • Structure enquiry, Bill of routing (BAS202K)
        • Structure enquiry, Bill of routing, Op times in decimal/minutes (BAS202E)
        • Structure enquiry, Bill of routing, Op times in decimal/minutes (BAS202F)
        • Structure enquiry, Structure header (BAS202N)
        • Structure enquiry, Structure header, Conf criteria (BAS202P)
        • Structure maintenance, Alternative/Co-products (BAS002G)
        • Structure maintenance, Alternative/Co-products (BAS002H)
        • Structure maintenance, Bill of material (BAS003B)
        • Structure maintenance, Bill of material (BAS003J)
        • Structure maintenance, Bill of routing (BAS003Y)
        • Structure maintenance, Bill of routing, Op times in decimal/minutes (BAS003C)
        • Structure maintenance, Bill of routing, Op times in decimal/minutes (BAS003E)
        • Sub-contract operation default values (PRO010B)
        • Sub-contract operation maintenance, Op times in decimal/minutes (PRO010C)
        • Supply plan enquiry, Tool allocations (REQ200E)
        • Supply plan enquiry, Tool allocations, Times in decimal/minutes (REQ200F)
        • Supply plan enquiry, Tool allocations, Times in decimal/minutes (REQ200G)
        • Supply plan enquiry, Work centre workload (REQ200A)
        • Supply plan enquiry, Work centre workload, Op times in decimal/minutes (REQ200B)
        • Supply plan enquiry, Work centre workload, Op times in decimal/minutes (REQ200C)
        • Supply plan enquiry, Work centre workload, Op times in decimal/minutes (REQ200D)
        • Supply plan lower level creation (REQ036A)
        • Supply plan lower level creation (REQ036C)
        • Supply plan workload report (REQ014A)
        • Tool and fixture calibration enquiry (BAS217C)
        • Tool and fixture calibration enquiry (BAS217D)
        • Tool and fixture calibration maintenance (BAS017E)
        • Tool and fixture calibration maintenance (BAS017F)
        • Tool and fixture enquiry (BAS217A)
        • Tool and fixture maintenance (BAS017B)
        • Tool and fixture where used enquiry (BAS217E)
        • Tool group enquiry (BAS207B)
        • Tool group maintenance (BAS018B)
        • Tool groups enquiry (BAS207A)
        • Tools and fixtures calibration report (BAS020A)
        • Tools and fixtures enquiry (BAS217B)
        • Tools and fixtures enquiry, Allocation, Detail info, Times in decimal/minutes (BAS217G)
        • Tools and fixtures enquiry, Allocations day/week, Times in decimal/minutes (BAS217F)
        • Tools and fixtures enquiry, Calibration dates (BAS217I)
        • Tools and fixtures enquiry, Calibration history (BAS217H)
        • Tools and fixtures enquiry, Calibration history (BAS217K)
        • Tools and fixtures enquiry, Calibration result (BAS217J)
        • Tools and fixtures enquiry, Planned allocation, Times in decimal/minutes (BAS217L)
        • Tools and fixtures maintenance, Calibration dates (BAS017I)
        • Tools and fixtures planning report (BAS021A)
        • Tools and fixtures report (BAS019A)
        • Tools and fixtures reporting, Calibration result (BAS017J)
        • Tools and fixtures reporting, Calibration result (BAS017K)
        • Tools/Fixtures allocation enquiry (BAS218A)
        • Update standard quant PC from EOQ (BAS016A)
        • Work centre capacity maintenance (BAS004O)
        • Work centre capacity maintenance, Capacity in decimal/minutes (BAS004M)
        • Work centre capacity maintenance, Scheme (BAS004Y)
        • Work centre day scheme enquiry (BAS222A)
        • Work centre day scheme enquiry (BAS222B)
        • Work centre day scheme enquiry, Where used (BAS222C)
        • Work centre day scheme maintenance (BAS022B)
        • Work centre enquiry (BAS203A)
        • Work centre enquiry 1(3) (BAS203B)
        • Work centre enquiry 2(3) (BAS203G)
        • Work centre enquiry 3(3) (BAS203C)
        • Work centre maintenance (BAS004B)
        • Work centre maintenance (BAS004C)
        • Work centre maintenance (BAS004G)
        • Work centre report (BAS014A)
        • Work centre scheme group details, Enquiry (BAS223G)
        • Work centre scheme group details, Enquiry (day) (BAS223K)
        • Work centre scheme group details, Maintenance (BAS023G)
        • Work centre scheme group details, Maintenance, Day (BAS023K)
        • Work centre scheme group enquiry (BAS223A)
        • Work centre scheme group enquiry (BAS223B)
        • Work centre scheme group enquiry, Details (BAS223F)
        • Work centre scheme group enquiry, Where used (BAS223C)
        • Work centre scheme group maintenance (BAS023B)
        • Work centre SIM price enquiry (BAS206A)
        • Work centre SIM price enquiry (BAS206B)
        • Work centre simulation price maintenance (BAS009B)
        • Work centre where used enquiry (BAS203D)
        • Work in process report (PRO013A)
        • Work with analysis proposal (REQ027A)
        • Work with block order (PRO016A)
        • Work with BOM/BOR update from stat (PRO035A)
        • Work with BOM/BOR update from stat, Change material (PRO035G)
        • Work with BOM/BOR update from stat, Change operation, Times in decimal/minutes (PRO035I)
        • Work with BOM/BOR update from stat, Included orders (PRO035J)
        • Work with BOM/BOR update from stat, Item selection (PRO035E)
        • Work with BOM/BOR update from stat, Material (PRO035F)
        • Work with BOM/BOR update from stat, Operations, Times in decimal/minutes (PRO035H)
        • Work with capacity simulation ver (BAS004H)
        • Work with cost models (BAS040A)
        • Work with cost models, Elements (BAS040C)
        • Work with cost models, Equation criteria (BAS040N)
        • Work with cost models, Equations (BAS040E)
        • Work with item lead times (BAS026A)
        • Work with item lead times, Fast update (BAS026D)
        • Work with item lead times, Included sub-assembly items (BAS026K)
        • Work with item lead times, Proposal maintenance (BAS026C)
        • Work with item lead times, Update items (BAS026E)
        • Work with item simulation price (BAS007A)
        • Work with M-order inv trans errors (INV002A)
        • Work with M-order inv trans errors (INV002B)
        • Work with M-order inv trans errors (INV002D)
        • Work with manufact group order types (PRO101A)
        • Work with manufacturing batch input (PRO017D)
        • Work with manufacturing batch input, Transaction details enquiry (PRO017I)
        • Work with manufacturing batch input, Transaction details maintenance (PRO017E)
        • Work with manufacturing direct purchase (PRO038A)
        • Work with manufacturing group order (PRO027A)
        • Work with manufacturing order (PRO029A)
        • Work with manufacturing order types (PRO100A)
        • Work with manufacturing order, More selections (PRO029B)
        • Work with MRP manufacturing (REQ004A)
        • Work with MRP manufacturing, More selections (REQ004D)
        • Work with MRP purchase (REQ005A)
        • Work with MRP purchase, More selections (REQ005C)
        • Work with priority analysis, Manufacturing (REQ021B)
        • Work with Priority Analysis, More Selections (REQ021G)
        • Work with priority analysis, Purchase (REQ021D)
        • Work with product overheads (BAS041A)
        • Work with production technology (BAS035A)
        • Work with pull-planning (REQ027)
        • Work with quantity on hand levels (INV004A)
        • Work with re-schedule analysis (REQ022A)
        • Work with re-schedule analysis, Open orders (REQ022F)
        • Work with re-schedule analysis, Open orders (REQ022G)
        • Work with select item, Version enquiry (PAPD100)
        • Work with shortage analysis, Manufacturing (REQ027B)
        • Work with shortage analysis, More selections (REQ027E)
        • Work with shortage analysis, Purchase (REQ027G)
        • Work with simulation overheads (BAS008A)
        • Work with structures (BAS003K)
        • Work with structures, Mass-update BOM/BOR (BAS003A)
        • Work with structures, Mass-update BOM/BOR (BAS003F)
        • Work with structures, Structure header (BAS002A)
        • Work with structures, Structure header, Conf criteria (BAS002B)
        • Work with sub-contract operations (PRO010A)
        • Work with tool groups (BAS018A)
        • Work with tools and fixtures (BAS017A)
        • Work with work centre (BAS004A)
        • Work with work centre day schemes (BAS022A)
        • Work with work centre scheme group, Details (BAS023F)
        • Work with work centre scheme groups (BAS023A)
        • Work with work centre SIM prices (BAS009A)
        • Work with workload restriction (BAS010A)
        • Work with workload restriction, Details (BAS010C)
        • Workload enquiry (PRO203A)
        • Workload enquiry, Dep section/Work centre day/week, Op times in decimal/minutes (PRO203B)
        • Workload enquiry, Department section day/week, Op times in decimal/minutes (PRO203F)
        • Workload enquiry, Department section/day (PRO203E)
        • Workload enquiry, Work centre day/week, Op times in decimal/minutes (PRO203C)
        • Workload enquiry, Work centre day/week, Op times in decimal/minutes (PRO203D)
        • Workload restriction creation (BAS004T)
        • Workload restriction enquiry (BAS210A)
        • Workload restriction enquiry, Details (BAS210C)
        • Workload restriction maintenance (BAS004U)
        • Workload restriction maintenance (BAS004V)
        • Workload restriction maintenance (BAS010B)
        • Workload restriction maintenance, Details (BAS010D)
      • Norwegian Functionality
        • A/P extra payment information entry (NOFD88701)
        • Business partner file enquiry, A/P payment mode/Supplier info (NOFD80601)
        • Business partner file maintenance, A/P payment mode/Supplier info (NOFD80501)
        • Check Telebank application (NOFD89901)
        • Delete Telebank records (NOFD82901)
        • Norwegian VAT base report printout (NOFD22001)
        • OCR log file transactions reorganisation (NOFD95001)
        • Part of settlement number
        • Payment mode enquiry, Supplier info (NOFD80801)
        • Preload A/P payment mode table (NOFD87601)
        • Preload OCR table (NOGD00401)
        • Preload purpose of payment table (NOFD87901)
        • Preload system bank group detail table (NOFD87501)
        • Preload system bank group table (NOFD87401)
        • Preload system payment mode table (NOFD87701)
        • Preload Telebank bank table (NOGD02501)
        • Preload Telebank currency table (NOFD87301)
        • Preload transfer type table (NOFD87801)
        • Reorganise Telebank log transactions (NOFD82001)
        • Retrieve Telebank return files (NOFD8401)
        • Select OCR log file trans to recreate (NOFD94001)
        • Select Telebank log trans. to recreate (NOFD89601)
        • Telebank bank file enquiry (NOFD82501)
        • Telebank bank files enquiry (NOFD82601)
        • Telebank control list printout, Control list (NOFD81001)
        • Telebank transaction enquiry (NOFD89001)
        • Telebank transactions printout (NOFD89101)
        • Work with A/P payment modes, Supplier info (NOFD80401)
        • Work with OCR table, General information (NOGD01001)
        • Work with OCR transactions (NOFD90101)
        • Work with OCR transactions, Transaction details (NOFD90201)
        • Work with purpose of payments (NOFD88801)
        • Work with Telebank banks (NOGD02001)
        • Work with telebank currencies (NOFD80201)
        • Work with telebank table (NOFD80101)
        • Work with VAT setup changes (NOGD99401)
      • Pharma Functionality
        • Alternative items, Selection (PHDD30001)
        • ARCOS file reorganization (PHDD04901)
        • ARCOS report file creation (PHDD03701)
        • Batch entry, ePedigree details (PHDD01401)
        • Business partner file enquiry, Pharma information (PHGD00201)
        • Business partner file maintenance, Pharma information (PHGD00101)
        • Create ePedigree files (PHDD00601)
        • ePedigree enquiry (PHDD01901)
        • ePedigree enquiry (PHDD02101)
        • ePedigree label enquiry (PHDD01801)
        • ePedigree log file reorganization (PHDD02501)
        • Item file maintenance, Pharma information (PHDD02701)
        • Narcotic movements, Create/delete/print (PHDD09001)
        • Narcotics transaction enquiry (PHDD15801)
        • Pharma control file maintenance (PHDD00401)
        • Pick confirmation, ePedigree details (PHDD02301)
        • Start transfer of ePedigree files (PHDD00901)
        • Work with ARCOS transaction codes (PHDD03001)
        • Work with ARCOS transaction matrix (PHDD03201)
        • Work with ARCOS transactions (PHDD03601)
        • Work with DEA registrant types (PHDD03401)
        • Work with ePedigree transactions log (PHDD02801)
        • Work with narcotic categories (PHDD08701)
        • Work with warehouses, Pharma information (PHDD01601)
        • Year-end Inventory balance creation (PHDD03901)
      • Product Configurator
        • CFG control file maintenance (CFG900A)
        • Configurator attribute enquiry (CFG288A)
        • Configurator attribute enquiry (CFG288B)
        • Configurator attribute maintenance (CFG088B)
        • Configurator BOM enquiry (CFG228A)
        • Configurator BOM enquiry (CFG228B)
        • Configurator BOM Enquiry (CFG228C)
        • Configurator BOM maintenance (CFG028B)
        • Configurator BOM maintenance (CFG028C)
        • Configurator BOR enquiry (CFG229A)
        • Configurator BOR enquiry, Conformity criteria (CFG229D)
        • Configurator BOR enquiry, Op times in decimal/minutes (CFG229B)
        • Configurator BOR enquiry, Op times in decimal/minutes (CFG229C)
        • Configurator BOR maintenance, Conformity criteria (CFG029G)
        • Configurator BOR maintenance, Op times in decimal/minutes (CFG029B)
        • Configurator BOR maintenance, Op times in decimal/minutes (CFG029C)
        • Configurator formula enquiry (CFG287A)
        • Configurator formula enquiry (CFG287B)
        • Configurator formula maintenance (CFG087B)
        • Configurator item enquiry (CFG227A)
        • Configurator item enquiry (CFG227B)
        • Configurator item enquiry, Alternative bill of routing (CFG227E)
        • Configurator item enquiry, Alternative bill of routing (CFG227F)
        • Configurator item enquiry, Attribute defaults (CFG227N)
        • Configurator item enquiry, Attribute security (CFG227O)
        • Configurator item enquiry, Attribute values (CFG227M)
        • Configurator item enquiry, Standard item attributes (CFG227K)
        • Configurator item enquiry, Standard items (CFG227J)
        • Configurator item enquiry, Validation/Alternative selections (CFG227H)
        • Configurator item enquiry, Validation/Alternative selections (CFG227I)
        • Configurator item enquiry, Value overrides (CFG227G)
        • Configurator item maintenance (CFG027B)
        • Configurator item maintenance (CFG027T)
        • Configurator item maintenance, Alternative attribute defaults (CFG027Y)
        • Configurator item maintenance, Alternative bill of routing (CFG027E)
        • Configurator item maintenance, Alternative bill of routing (CFG027F)
        • Configurator item maintenance, Attribute defaults (CFG027N)
        • Configurator Item maintenance, Attribute defaults (CFG027Z)
        • Configurator item maintenance, Attribute security (CFG027S)
        • Configurator item maintenance, Attribute values (CFG027M)
        • Configurator item maintenance, Validation/alternative selections (CFG027H)
        • Configurator item maintenance, Validation/Alternative selections (CFG027I)
        • Configurator item maintenance, Value overrides (CFG027G)
        • Configurator item selection (CFG049G)
        • Configurator parameter enquiry (CFG226A)
        • Configurator parameter enquiry (CFG226B)
        • Configurator parameter enquiry (CFG226E)
        • Configurator parameter maintenance (CFG026B)
        • Configurator parameter maintenance (CFG026E)
        • Configurator variable enquiry (CFG286A)
        • Configurator variable enquiry (CFG286B)
        • Configurator variable maintenance (CFG086B)
        • Exit product configurator (CFG051A)
        • Increment values (CFG088E)
        • Product configuration bill of material enquiry (CFG241A)
        • Product configuration printout (CFG049I)
        • Product configuration, Attribute entry (CFG041A)
        • Product configuration, Bill of material (CFG041B)
        • Product configuration, Bill of material maintenance/enquiry (CFG041C)
        • Product configuration, Bill of routing maintenance/enquiry, Op times in decimal/minutes (CFG041F)
        • Product configuration, Bill of routing, Op times in decimal/minutes (CFG041E)
        • Product configuration, Component item selection (CFG041D)
        • Product configuration, Create standard item (CFG050A)
        • Simulation header maintenance (CFG049C)
        • User defined table enquiry (CFG290B)
        • User defined table enquiry, Details (CFG290G)
        • User defined table key enquiry (CFG289B)
        • User defined table key maintenance (CFG089B)
        • User defined table keys enquiry (CFG289A)
        • User defined table maintenance (CFG090B)
        • User defined table maintenance, Details (CFG090G)
        • User defined tables enquiry (CFG290A)
        • User defined tables enquiry, Details (CFG290F)
        • Work with configuration simulation (CFG049B)
        • Work with configurator attributes (CFG088A)
        • Work with configurator BOM (CFG028A)
        • Work with configurator BOR (CFG029A)
        • Work with configurator formulas (CFG087A)
        • Work with configurator items (CFG027A)
        • Work with configurator parameters (CFG026A)
        • Work with configurator variable (CFG086A)
        • Work with user defined table keys (CFG089A)
        • Work with user defined tables (CFG090A)
        • Work with user defined tables, Details (CFG090F)
      • Project Chain Management
        • Export data to PCM – Initial load (PCMD03701)
        • Link to PCM project (PCMD10001)
        • Maintain PCM control file (PCMD03601)
        • PCM project costs entry (PCMD03904)
        • Receive PCM time transactions (PCMD04201)
      • Project Management
        • Activities reporting (POM026R)
        • Activities reporting (POM026S)
        • Activities reporting (POM027A)
        • Activities reporting (POM027B)
        • Activity code enquiry (POM204B)
        • Activity code maintenance (POM004B)
        • Activity codes enquiry (POM204A)
        • Activity enquiry (POM203I)
        • Activity groups enquiry (POM209)
        • Activity groups maintenance (POM007A)
        • Activity maintenance (POM003I)
        • Actual follow-up maintenance (POM023A)
        • Actual follow-up maintenance (POM023B)
        • Actual follow-up maintenance (POM023C)
        • BOM/BOR update from project (POM003L)
        • Budget enquiry (POM331)
        • Budget maintenance (POM031)
        • Conformity criteria enquiry, Project (POM260N)
        • Copy structure selection (POM060B)
        • Cost code enquiry (POM229)
        • Cost code maintenance (POM029)
        • Cost code selection (POM202)
        • Cost codes enquiry (POM206)
        • Cost codes maintenance (POM005A)
        • Cost control enquiry (POM210B)
        • Cost control enquiry (POM210C)
        • Cost control enquiry (POM210D)
        • Cost control enquiry (POM210E)
        • Cost control enquiry (POM210F)
        • Cost control enquiry (POM210G)
        • Cost control history enquiry (POM210H)
        • Cost control values saving (POM080)
        • Create sales order from project (POM003P)
        • Cumulative operation enquiry (POM064D)
        • Cumulative structure (POM064A)
        • Cumulative structure enquiry (POM064C)
        • Element line enquiry, Total cost/cost by unit (POM203T)
        • Element line maintenance (POM003F)
        • Elements per phase/cost code enquiry (POM200F)
        • Enquiry project/quotation type (POM203A)
        • Enquiry project/quotation type (POM203B)
        • Enquiry totals selection (POM200A)
        • Follow-up codes enquiry (POM207)
        • Follow-up codes maintenance (POM006A)
        • Follow-up line copy (POM022D)
        • Follow-up report selection (POM011A)
        • Forecast maintenance (POM029B)
        • Forecast maintenance (POM029C)
        • Header enquiry (POM220B)
        • Header invoice plan, Invoicing (POM050I)
        • Header maintenance (POM020B)
        • Invoice plan, Invoicing (POM050F)
        • Invoice plan, Invoicing (POM050G)
        • Item cost code maintenance (POM042A)
        • Line enquiry (POM203F)
        • Material structure enquiry (POM260G)
        • Material structure enquiry (POM260H)
        • Material structure enquiry (POM260K)
        • Material structure maintenance (POM060G)
        • Operation cost price maintenance, Op Times in Decimal/Minutes (POM060M)
        • Operation detail maintenance, Op times in decimal/minutes (POM060J)
        • Operation enquiry, Op times in decimal/minutes (POM260J)
        • Operation maintenance, Conformity criteria (POM060Q)
        • Operation price enquiry, Op times in decimal/minutes (POM260M)
        • Operations enquiry, Op times in decimal/minutes (POM260I)
        • Operations maintenance, Op times in decimal/minutes (POM060I)
        • Phase copy (POM003G)
        • Phase element copy (POM003H)
        • Phase element enquiry (POM203E)
        • Phase element maintenance (POM003E)
        • Phase elements / phase enquiry (POM200G)
        • Phase elements per cost code enquiry (POM200D)
        • Phase elements selection (POM027C)
        • Phase enquiry (POM213B)
        • Phase enquiry (POM253B)
        • Phase invoice plan, Invoicing (POM050H)
        • Phase maintenance (POM003A)
        • Phase maintenance (POM003B)
        • Phase totals per cost code enquiry (POM200E)
        • Phases selection (POM201)
        • Planned follow-up code enquiry (POM024A)
        • Planned follow-up code enquiry (POM024B)
        • Planned follow-up maintenance (POM022A)
        • Planned follow-up maintenance (POM022B)
        • Planned follow-up maintenance (POM022C)
        • Project account maintenance (POM900A)
        • Project addresses enquiry, Order/Quotation (POM221A)
        • Project addresses enquiry, Order/Quotation (POM221B)
        • Project addresses maintenance, Order/Quotation (POM021A)
        • Project addresses maintenance, Order/Quotation (POM021B)
        • Project budget history enquiry (POM031B)
        • Project cost control enquiry (POM210A)
        • Project cost control report (POM039A)
        • Project element line maintenance, Total cost/cost by unit (POM003T)
        • Project invoice plan enquiry (POM225)
        • Project invoice plan maintenance (POM025)
        • Project manufacturing order (POM100K)
        • Project material issue (POM026D)
        • Project material issue (POM026J)
        • Project material issue, Batch/Serial number traced items (POM026L)
        • Project order enquiry (POM220A)
        • Project phase inv plan maintenance (POM003D)
        • Project phase invoice plan enquiry (POM253C)
        • Project print (POM100D)
        • Project product costing (POM061A)
        • Project reorganisation (POM012A)
        • Project totals report (POM009A)
        • Project transaction delivery and invoicing (POM050A)
        • Project transaction statistics, Reorganisation (POM111A)
        • Project transaction statistics, Transfer (POM110A)
        • Project transaction, Invoicing (POM050B)
        • Project transaction, Invoicing (POM050D)
        • Project transactions report (POM013A)
        • Project transactions, Invoicing (POM050C)
        • Project unplanned material issue (POM026T)
        • Project/Quotation copy (POM028)
        • Project/Quotation maintenance (POM020A)
        • Project/Quotation type maintenance (POM001B)
        • Purchase order/purchase requisition (POM003K)
        • Sales order creation (POM050E)
        • Select acquisition order (POM003R)
        • Service code enquiry (POM205A)
        • Service code enquiry (POM205B)
        • Service code maintenance (POM002B)
        • Service enquiry (POM203J)
        • Service maintenance (POM003J)
        • Services reporting (POM026P)
        • Services reporting (POM026Q)
        • Structure detail maintenance (POM060H)
        • Structure detail maintenance (POM060S)
        • Structure maintenance (POM060A)
        • Structure print (POM063A)
        • Structures enquiry (POM260A)
        • Totals per cost code enquiry (POM200C)
        • Totals per phase enquiry (POM200B)
        • Transaction enquiry (POM203H)
        • Transaction enquiry (POM203K)
        • Transaction reporting (POM026A)
        • Transaction/phase enquiry (POM203G)
        • Work with activity codes (POM004A)
        • Work with level (POM100C)
        • Work with project orders (POM100B)
        • Work with project orders phases (POM100F)
        • Work with project orders, Phase elements (POM100H)
        • Work with project/quotation type (POM001A)
        • Work with service codes (POM002A)
      • Radio Frequency
        • Allocate R/F resource (RFHD8301)
        • Create pallet number (RFHD80401)
        • Create put away by pick (RFHD8331)
        • Create R/F instruction batches (RFHD55001)
        • Display R/F error message (RFHD8031)
        • Functions in function list – RFHD501010
        • Item label selection (RFHD26201)
        • Location label selection (RFHD26001)
        • Pack label print (RFHD8051)
        • Package details (RFHD8071)
        • Process R/F batch (RFHD8021)
        • R/F location movement (RFHD8111)
        • Reorganise R/F log files (RFHD9801)
        • Resource allocation table enquiry (RFHD1271)
        • Resource allocation table maintenance (RFHD0271)
        • Select package type (RFHD80801)
        • Select R/F activity (RFHD8001)
        • Select R/F batch (RFHD8011)
        • Work with batch rules (RFHD02001)
        • Work with instruction status (RFHD02201)
        • Work with R/F batch creation templates (RFHD02901)
        • Work with R/F batch creation templates, Batch rules (RFHD03001)
        • Work with R/F instructions (RFHD50101)
        • Work with R/F instructions, Details (RFHD50201)
        • Work with R/F instructions, Header/Line notes (RFHD50301)
        • Work with R/F instructions, Non assigned locations (RFHD51301)
        • Work with R/F instructions, Select empty pallets (RFHD54201)
        • Work with R/F instructions, Select put aways/replenishments (RFHD52201)
        • Work with R/F instructions, Select shipments (RFHD51201)
        • Work with R/F instructions, Select stock takes (RFHD53201)
        • Work with R/F instructions, Warehouse selection (RFHD59801)
        • Work with resource groups (RFHD02801)
        • Work with warehouses – Radio frequency information (RFHD0011)
        • Work with warehouses, R/F staging locations (RFHD02601)
      • Requests and Returns
        • Confirm quality control note (HLR54001)
        • Escalate support levels (HLR05001)
        • Functions in function list – HLR02604
        • Requests and returns control file maint (HLR00101)
        • Requests and returns history (HLR02701)
        • Requests and returns reorganisation (HLR86601)
        • Select resolution code (HLR99901)
        • Work with actions (HLR00201)
        • Work with history event codes (HLR00501)
        • Work with request codes (HLR02101)
        • Work with request codes, Resolutions (HLR00401)
        • Work with request codes, Supplier return addresses (HLR02401)
        • Work with request status codes (HLR02301)
        • Work with request workflow (HLR00601)
        • Work with requests and returns (HLR02601)
        • Work with requests and returns texts (HLR02501)
        • Work with requests and returns, Actions (HLR03401)
        • Work with requests and returns, BPR connections/all (HLR02901)
        • Work with requests and returns, Lines (HLR02801)
        • Work with requests and returns, Order creation (HLR03101)
        • Work with requests and returns, Process actions (HLR04001)
        • Work with requests and returns, Select order lines (HLR03601)
        • Work with resolution codes (HLR02201)
        • Work with resolution codes, Action sequence (HLR00301)
      • Sales and Operation Planning
        • Generate SOP items (RSP001L)
        • Re-create sales and operation plan (RSP006A)
        • Reorganise sales and operation plan (RSP007A)
        • Sales and operation plan creation log (RSP201K)
        • Sales and operation plan enquiry (RSP201A)
        • Sales and operation plan enquiry (RSP201C)
        • Sales and operation plan enquiry, Header (RSP201B)
        • Sales and operation plan enquiry, Included items (RSP201H)
        • Sales and operation plan enquiry, Resource allocation (RSP201I)
        • Sales and operation plan enquiry, Resource demand (RSP201F)
        • Sales and operation plan enquiry, Sales/Demand order information (RSP201J)
        • Sales and operation plan enquiry, SOP parameters (RSP201G)
        • Sales and operation plan enquiry, SOP values (RSP201E)
        • Sales and operation plan, Creation (RSP003A)
        • Sales and operation plan, Statistics creation (RSP005A)
        • Sales and operation plan, Statistics report (RSP008A)
        • SOP base resource enquiry (RSP202C)
        • SOP base resource maintenance (RSP002G)
        • SOP resources enquiry (RSP202A)
        • SOP resources enquiry (RSP202B)
        • SOP resources maintenance (RSP002B)
        • Work with sales and operation plan (RSP001A)
        • Work with sales and operation plan (RSP001D)
        • Work with sales and operation plan, Header (RSP001B)
        • Work with sales and operation plan, Included items (RSP001K)
        • Work with sales and operation plan, Resource demand (RSP001G)
        • Work with sales and operation plan, Resource demand maintenance (RSP001H)
        • Work with sales and operation plan, SOP parameters (RSP001J)
        • Work with sales and operation plan, SOP values (RSP001F)
        • Work with SOP base resources (RSP002F)
        • Work with SOP resources (RSP002A)
      • Service
        • Agreement order generation (SOR30001)
        • Agreement price recalculation (SOR31501)
        • Agreement reorg proposal creation (SOR89001)
        • Agreement reorg proposal maintenance (SOR8931)
        • Assign checklists (SOR60401)
        • Assign item to kit enquiry, Assigned (SOR14901)
        • Assign object item to kit, Assigned (SOR04901)
        • Checklist history (SOR60601)
        • Checklist reporting (SOR60501)
        • Copy service order jobs (SOR31401)
        • Copy service order lines, Selected/Not selected (SOR31301)
        • Engineer time text enquiry (SOR42201)
        • Functions in function list – SOR35001
        • Functions in function list – SOR35004
        • Kits assigned to items enquiry (SOR13901)
        • New agreement price update (SOR31101)
        • Object file list printout (SOR20501)
        • Order generation for preventive service (SOR30301)
        • Recommended kit enquiry (SOR14001)
        • Repair history enquiry, Item/Engineer level (SOR16101)
        • Repair history enquiry, Order level (SOR16001)
        • Repair history enquiry, Order line level (SOR16201)
        • Sales order types enquiry, Service information (SOR12801)
        • Service agreement enquiry (SOR10401)
        • Service agreement enquiry, Agreements by object (SOR11301)
        • Service agreement enquiry, Customers (SOR11201)
        • Service agreement enquiry, Objects (SOR11001)
        • Service agreement list printout (SOR20801)
        • Service code table enquiry (SOR13601)
        • Service code table enquiry, Service code 1-4 (SOR13701)
        • Service code table maintenance (SOR03601)
        • Service code table maintenance, Service code 1-4 (SOR03701)
        • Service location enquiry (SOR10601)
        • Service location list printout (SOR21101)
        • Service location maintenance (SOR00601)
        • Service object enquiry, Preventive service calendar (SOR15301)
        • Service object file enquiry (SOR10501)
        • Service object file enquiry, Configuration information (SOR14501)
        • Service object file enquiry, History information (SOR14601)
        • Service object file enquiry, Preventive service information (SOR14801)
        • Service object file enquiry, Warranty information (SOR14401)
        • Service object information (SOR00201)
        • Service object information (SOR10201)
        • Service order enquiry, Job lines (SOR17101)
        • Service order enquiry, Service order external/internal total (SOR17201)
        • Service order enquiry, Service order job (SOR17001)
        • Service report printout (SOR30601)
        • Skill level enquiry (SOR14101)
        • Skill level maintenance (SOR04101)
        • Time follow up enquiry, By service item (SOR19101)
        • Time follow up enquiry, By service item group (SOR19001)
        • Time follow up enquiry, By transaction (SOR19201)
        • Time follow up list printout (SOR22001)
        • Time rule enquiry (SOR13201)
        • Time rule maintenance (SOR03201)
        • Work in progress list printout (SOR30801)
        • Work with agreement types (SOR02501)
        • Work with agreement types, Object conditions (SOR02601)
        • Work with basic time levels (SOR04201)
        • Work with checklist criteria (SOR60201)
        • Work with checklist criteria, Values (SOR60301)
        • Work with checklists (SOR60001)
        • Work with checklists (SOR60701)
        • Work with checklists, Details (SOR60101)
        • Work with debit codes (SOR03501)
        • Work with engineer calendar (SOR40001)
        • Work with engineer calendar, Select date (SOR40301)
        • Work with engineer calendar, Select engineer (SOR40201)
        • Work with engineer categories (SOR04301)
        • Work with kit assignment (SOR03901)
        • Work with measurement types (SOR03101)
        • Work with object history codes (SOR04701)
        • Work with preventive service (SOR05001)
        • Work with preventive service order suggestion creation (SOR34001)
        • Work with preventive service order suggestions (SOR34501)
        • Work with preventive service order suggestions, Objects (SOR34601)
        • Work with preventive service types (SOR01501)
        • Work with preventive service, Object assignment (SOR05201)
        • Work with preventive service, Object details (SOR05101)
        • Work with recommended kits (SOR04001)
        • Work with sales order types, Service information (SOR02801)
        • Work with service agreements (SOR00401)
        • Work with service agreements, Agreements by object (SOR01301)
        • Work with service agreements, Customers (SOR01201)
        • Work with service agreements, Object assignment (SOR01101)
        • Work with service agreements, Objects (SOR01001)
        • Work with service engineers (SOR00801)
        • Work with service item groups (SOR03001)
        • Work with service item splits (SOR03301)
        • Work with service objects (SOR00501)
        • Work with service objects, Configuration information (SOR04501)
        • Work with service objects, History information (SOR04601)
        • Work with service objects, Preventive service calendar (SOR05301)
        • Work with service objects, Warranty information (SOR04401)
        • Work with service objects, Work with measurement history (SOR05401)
        • Work with service order part returns, Service jobs (SOR50101)
        • Work with service orders, Job close (SOR50001)
        • Work with service orders, Service order jobs (SOR35001)
        • Work with service planning (SOR41001)
        • Work with services objects, Preventive service information (SOR04801)
        • Work with time definition types (SOR01801)
        • Work with time transactions (SOR42001)
        • Work with time transactions, Select engineer (SOR42101)
        • Work with time types (SOR03401)
        • Work with warranty types (SOR01601)
      • Shared Panel Help Documents
        • About A/P Workflow
        • About differential taxation (Germany)
        • About the Edit columns feature
        • Automatic item code (AUTITEMC) function in Function control file
        • Component locations
        • Preferred pick/Put away/Stock count unit
        • Sourcing policy definition
        • Structure unit handling
      • Sundry Invoicing
        • Close SIP accounting period (SIPD13001)
        • Invoice printout, Preliminary/Final (SIPD12001)
        • Reorganize SIP files (SIPD13501)
        • Sundry invoice – Unlock (SIPD13901)
        • Transfer to Financials (SIPD12501)
        • Work with EU statistics (SIPD11201)
        • Work with SIP control file (SIPD10501)
        • Work with SIP document types (SIPD10201)
        • Work with sundry invoice codes (SIPD10001)
        • Work with sundry invoices (SIPD11001)
        • Work with sundry invoices, Overview detail lines (SIPD11101)
      • Swedish Functionality
        • A/P extra payment information enquiry, Bankgiro foreign (SEFD5681)
        • A/P extra payment information enquiry, Plusgiro foreign (SEFD5671)
        • A/P extra payment information entry, Bankgiro foreign (SEFD5641)
        • A/P extra payment information entry, Plusgiro foreign (SEFD5611)
        • Business partner file maintenance, Bank data, PlusGiro foreign (SEFD5251)
        • Business partner file maintenance, Bankinfo, Bankgiro foreign (SEFD5451)
        • Business partner maintenance, A/R payment modes, Autogiro BG (SEFD0201)
        • Create mandates for autogiro, Bankgiro (SEFD4871)
        • Update budget from Mercur (SEFD9721)
        • Validate business partner bank data (SEFD5001)
        • Work with bank group/Payment methods (SEFD55101)
        • Work with bank group/Payment methods, Select bank group (SEFD55001)
        • Work with bankgiro autogiro proposal (SEFD0121)
        • Work with banks, Bankgiro domestic (SEFD5311)
        • Work with banks, Bankgiro foreign (SEFD5411)
        • Work with banks, Plusgiro domestic (SEFD5111)
        • Work with banks, Plusgiro foreign (SEFD5211)
        • Work with IFS communicator types, IFS types/Bank account numbers (SEFD02201)
      • Time
        • Absence time code selection (TME605A)
        • Add work group member (TME116F)
        • Archive enquiry (TME112A)
        • Archived day balance enquiry (TME112D)
        • Archived day balance enquiry (TME112E)
        • Archived TR journal enquiry (TME112F)
        • Archiving (TME130A)
        • Assign card ID number (TME017B)
        • Assign exception to scheme groups (TME001C)
        • Attach employees to attest group (TME006B)
        • Attach employees to scheme group (TME001I)
        • Attach wage groups to time code (TME049E)
        • Attest group enquiry (TME002C)
        • Attest group maintenance (TME002B)
        • Attest group selection (TME611A)
        • Attestor enquiry (TME041E)
        • Attestor maintenance (TME041B)
        • Authority control (TME921A)
        • Balance code selection (TME601A)
        • Balance enquiry (TME030A)
        • Balance period maintenance (TME048F)
        • Balance selection details maintenance (TME029H)
        • Balance selection maintenance (TME029D)
        • Calculation rule selection (TME630A)
        • Calendar date enquiry (TME045C)
        • Calendar exception date maintenance (TME056B)
        • Cancel time calculation (TME032A)
        • Cancel time calculation (TME032D)
        • Card ID number enquiry (TME018A)
        • Change day scheme in calendar (TME012G)
        • Change day scheme of a date (TME012E)
        • Change wage type (TME107G)
        • Change wage type (TME110T)
        • Clear archive files (TME131A)
        • Clear batch job error log (TME070E)
        • Clear employee calendar (TME022A)
        • Clear employee calendar (TME050A)
        • Clear log file (TME059E)
        • Clear period balances (TME035A)
        • Clock absence (TME110O)
        • Clock in (TME110D)
        • Clock out (TME110E)
        • Clocking enquiry (TME105C)
        • Clocking maintenance (TME105D)
        • Clocking maintenance (TME105L)
        • Confirm action (TME900D)
        • Confirm attest (TME900G)
        • Confirm change attached wage group (TME900F)
        • Confirm clocking (TME900C)
        • Confirm deletion request (TME900B)
        • Confirm remove from group (TME900E)
        • Confirm requested action (TME141E)
        • Confirmation (TME900A)
        • Consolidated order details enquiry (TME115L)
        • Consolidated order enquiry (TME115J)
        • Consolidated order maintenance (TME115B)
        • Consolidated order operation maintenance (TME115F)
        • Consolidated order selection (TME617A)
        • Control communication processes (TME024A)
        • Copy wage group (TME004E)
        • Cost centre enquiry (TME042E)
        • Cost centre maintenance (TME042B)
        • Cost centre selection (TME618A)
        • Create/Delete process objects (TME790B)
        • Day balance calc rule enquiry (TME040L)
        • Day balance calc rule enquiry, Details (TME040E)
        • Day balance calc rule enquiry, Details (TME040F)
        • Day balance calc rule enquiry, Header (TME040K)
        • Day balance calc rule usage (TME071A)
        • Day balance calculation enquiry (TME067C)
        • Day balance calculation enquiry, Details (TME067D)
        • Day balance details enquiry (TME107F)
        • Day balance enquiry (TME107E)
        • Day balance maintenance (TME107B)
        • Day scheme enquiry (TME012A)
        • Day scheme enquiry (TME027G)
        • Day scheme enquiry, Attached calculation rules (TME071F)
        • Day scheme enquiry, Day scheme details (TME027A)
        • Day scheme enquiry, Day scheme details (TME027H)
        • Day scheme enquiry, Overlapping intervals (TME027D)
        • Day scheme enquiry, Overtime interval details (TME027C)
        • Day scheme enquiry, Overtime intervals (TME027B)
        • Day scheme enquiry, Valid clocking zones (TME027E)
        • Day scheme selection (TME604A)
        • Day scheme selection (TME628A)
        • Day scheme usage (TME015E)
        • DC1 user profile enquiry, Time information (TME003B)
        • DC1 user profiles enquiry, Time information (TME003G)
        • Employee calendar date maintenance (TME012F)
        • Employee calendar enquiry (TME020A)
        • Employee calendar generation (TME010A)
        • Employee calendar generation (TME010E)
        • Employee calendar generation (TME010F)
        • Employee calendar generation (TME010G)
        • Employee calendar maintenance (TME012B)
        • Employee calendar week maintenance (TME012C)
        • Employee enquiry (TME006P)
        • Employee enquiry (TME007A)
        • Employee maintenance (TME006G)
        • Employee maintenance, Calendar exceptions (TME056E)
        • Employee maintenance, Standard week layouts (TME006C)
        • Employee selection (TME612A)
        • Employee selection (TME627A)
        • Employee standard week maintenance (TME006D)
        • Error log enquiry (TME070B)
        • Generate periods (TME048K)
        • Identification (TME110B)
        • Incoming message enquiry (TME044E)
        • Incoming message log enquiry (TME026E)
        • Incoming messages maintenance (TME044B)
        • Library selection (TME934A)
        • Mailbox (TME008A)
        • Maintain project (TME069B)
        • Message log record maintenance (TME026B)
        • Message selection (TME614A)
        • Operation quantity report (TME110L)
        • Outgoing message enquiry (TME046E)
        • Outgoing message maintenance (TME046B)
        • Overlapping interval maintenance (TME052B)
        • Overtime interval details (TME051F)
        • Overtime interval details enquiry (TME051K)
        • Overtime interval details maintenance (TME051G)
        • Overtime interval maintenance (TME051B)
        • Payroll error log enquiry (TME036B)
        • Payroll transfer details enquiry (TME141D)
        • Payroll transfer parameters enquiry (TME141B)
        • Period balance enquiry (TME033B)
        • Period balance maintenance (TME013G)
        • Period code selection (TME619A)
        • Period maintenance (TME048B)
        • Period selection (TME621A)
        • Personal calendar (TME045B)
        • Personal reported time, Manufacturing transactions (TME123I)
        • Personal reported time, TR journal (TME110K)
        • Planned absence maintenance (TME012H)
        • Print archive report (TME132A)
        • Print day scheme (TME015D)
        • Print day scheme report (TME015P)
        • Print employee list (TME023A)
        • Print journal/transactions/balances (TME100A)
        • Print work schedule (TME031A)
        • Process maintenance (TME024C)
        • Process message maintenance (TME028B)
        • Process selection (TME615A)
        • Project selection (TME629A)
        • Project transaction enquiry (TME153A)
        • Re-calculate period balances (TME034A)
        • Reason code maintenance (TME058B)
        • Reason code selection (TME624A)
        • Reorganise physical files (TME923A)
        • Report additional time (TME110P)
        • Report consolidated order quantity (TME110M)
        • Rolling scheme day selection (TME608A)
        • Rolling scheme details enquiry (TME011D)
        • Rolling scheme details maintenance (TME011H)
        • Rolling scheme enquiry (TME011C)
        • Rolling scheme enquiry, Valid scheme groups (TME072B)
        • Rolling scheme maintenance (TME011E)
        • Rolling scheme selection (TME607A)
        • Scheduled job details enquiry (TME054D)
        • Scheduled job details maintenance (TME054B)
        • Scheme group enquiry (TME001J)
        • Scheme group exception enquiry (TME001L)
        • Scheme group maintenance (TME001B)
        • Scheme group selection (TME600A)
        • Scheme group standard week maintenance (TME001F)
        • Scheme group STD week enquiry (TME001K)
        • Select balance type (TME013F)
        • Select work group members (TME116J)
        • Standard function details maintenance (TME055J)
        • Standard week layouts (TME001E)
        • Start/Stop consolidated order (TME110Q)
        • Start/Stop cost centre (TME110G)
        • Start/Stop operation (TME110I)
        • Start/Stop project activity (TME110F)
        • Stop activity (TME105K)
        • Synchronise balances (TME074A)
        • Synchronise balances, Overview (TME074B)
        • Synchronise balances, Update balance (TME074C)
        • System batch program enquiry (TME047E)
        • System batch program maintenance (TME047B)
        • System process log record enquiry (TME059B)
        • System program selection (TME626A)
        • System value enquiry (TME014I)
        • System value error (TME014K)
        • System value group enquiry (TME014J)
        • System value group maintenance (TME014B)
        • System value group selection (TME613A)
        • System value maintenance (TME014F)
        • Table of attendance enquiry (TME109A)
        • Terminal function list maintenance (TME055L)
        • Terminal maintenance (TME055B)
        • Terminal selection (TME616A)
        • Time calculation (TME021A)
        • Time calculation (TME021D)
        • Time code maintenance (TME019B)
        • Time code selection (TME609A)
        • Time code selection (TME620A)
        • Time reporting
        • Time reporting (TME110C)
        • Time reporting, Group manufacturing reporting (TME110R)
        • Total balance enquiry (TME013E)
        • Total balance enquiry (TME033D)
        • TR journal enquiry (TME105I)
        • TR journal enquiry (TME105J)
        • TR journal log enquiry (TME154A)
        • TR journal log enquiry (TME154B)
        • Transaction details enquiry (TME123G)
        • Transaction details maintenance (TME123C)
        • Transfer manufacturing transactions (TME121A)
        • Transfer project transactions (TME152A)
        • Transfer to payroll system (TME140A)
        • User profile enquiry, Time information (TME003F)
        • User profile maintenance (TME003D)
        • User profile selection (TME602A)
        • Valid time code details enquiry (TME049B)
        • Valid work centres maintenance (TME055M)
        • Wage group maintenance (TME004B)
        • Wage group selection (TME606A)
        • Wage type details enquiry (TME016D)
        • Wage type enquiry (TME016C)
        • Wage type maintenance (TME016B)
        • Wage type selection (TME610A)
        • Wage type transfer details enquiry (TME005E)
        • Wage type transfer details maintenance (TME005B)
        • Wage year balance enquiry (TME013B)
        • Wage year balance enquiry (TME033C)
        • Windows Reporting Client
        • Work centre enquiry (TME043E)
        • Work centre maintenance (TME043B)
        • Work centre selection, All work centre types (TME603A)
        • Work centre selection, Only work centres (TME622A)
        • Work group enquiry (TME116N)
        • Work group maintenance (TME116B)
        • Work group member maintenance (TME116E)
        • Work group members enquiry (TME116M)
        • Work group selection (TME623A)
        • Work group selection (TME625A)
        • Work with attest groups (TME002A)
        • Work with attesting, All day balances/Transfer day balances (TME107A)
        • Work with attesting, Calendar day overview (TME101C)
        • Work with attesting, Clocking zones (TME101E)
        • Work with attesting, Employee/Day (TME101H)
        • Work with attesting, Employee/Week (TME101F)
        • Work with attesting, Period overview (TME101G)
        • Work with attesting, Select attest group (TME101A)
        • Work with attesting, Time reporting journal (TME105B)
        • Work with attesting, Time reporting journal status (TME101B)
        • Work with attesting, Time transaction enquiry (TME106A)
        • Work with attestor (TME041A)
        • Work with balance periods (TME048E)
        • Work with balance selection details (TME029G)
        • Work with balance selections (TME029A)
        • Work with calendar exceptions, Overview (TME056A)
        • Work with card ID numbers (TME017A)
        • Work with communication processes (TME024B)
        • Work with consolidated operations (TME115E)
        • Work with consolidated orders (TME115A)
        • Work with cost centre (TME042A)
        • Work with day balance calc rules (TME040G)
        • Work with day balance calc rules, Details (TME040A)
        • Work with day balance calc rules, Details (TME040B)
        • Work with day balance calc rules, Header (TME040H)
        • Work with day scheme, Attach calculation rule (TME071C)
        • Work with day schemes (TME015A)
        • Work with day schemes, Attach calculation rules (TME071B)
        • Work with day schemes, Attached scheme groups (TME068B)
        • Work with day schemes, Day scheme details maintenance (TME015B)
        • Work with day schemes, Day scheme details maintenance (TME015F)
        • Work with day schemes, Overlapping intervals (TME052A)
        • Work with day schemes, Overtime intervals (TME051A)
        • Work with day schemes, Valid clocking zones (TME053A)
        • Work with day schemes, Valid clocking zones (TME053B)
        • Work with DC1 user profiles, Time information (TME003A)
        • Work with DC1 user profiles, Time information (TME003C)
        • Work with error log (TME070A)
        • Work with incoming message log (TME026A)
        • Work with incoming messages (TME044A)
        • Work with mail (TME057A)
        • Work with manufacturing transactions, Employee view (TME123B)
        • Work with manufacturing transactions, Order view (TME123H)
        • Work with outgoing messages (TME046A)
        • Work with payroll error log (TME036A)
        • Work with payroll transfer (TME141A)
        • Work with payroll transfer, Attest control (TME141G)
        • Work with payroll transfer, Create new transfer (TME141F)
        • Work with payroll transfer, Wage transaction enquiry (TME141C)
        • Work with period balances (TME013C)
        • Work with periods (TME048A)
        • Work with personal mail (TME057B)
        • Work with personnel (TME006A)
        • Work with process messages (TME028A)
        • Work with projects (TME069A)
        • Work with reason codes (TME058A)
        • Work with reported time (TME103A)
        • Work with rolling scheme details (TME011B)
        • Work with rolling schemes (TME011A)
        • Work with rolling schemes, Valid scheme groups (TME072A)
        • Work with scheduled jobs (TME054A)
        • Work with scheme groups (TME001A)
        • Work with scheme groups, Attached employees (TME001D)
        • Work with scheme groups, Calendar exceptions (TME056F)
        • Work with scheme groups, Valid day schemes (TME068A)
        • Work with standard terminal functions (TME055H)
        • Work with system batch programs (TME047A)
        • Work with system process log (TME059A)
        • Work with system value groups (TME014A)
        • Work with system value groups, System values (TME014L)
        • Work with system values (TME014E)
        • Work with terminals (TME055A)
        • Work with terminals, Client parameters maintenance (TME055E)
        • Work with time codes (TME019A)
        • Work with time codes (TME019D)
        • Work with time codes, Attached wage groups (TME049F)
        • Work with wage groups (TME004A)
        • Work with wage groups, Transfer wage types (TME005A)
        • Work with wage groups, Valid time codes (TME049A)
        • Work with wage types (TME016A)
        • Work with work centre (TME043A)
        • Work with work groups (TME116A)
      • Warehouse Management
        • Item file enquiry, Location size (WMR10901)
        • Item file enquiry, Warehouse management (WMR10501)
        • Item file maintenance, Location types (WMR01201)
        • Item file maintenance, Location types (WMR01301)
        • Item file maintenance, Units & location size (WMR00901)
        • Item file maintenance, Warehouse management (WMR00501)
        • Load location balances (WMR99201)
        • Location balance integrity report (WMR2501)
        • Location confirmation (WMR91101)
        • Location confirmation kitting list, Pick (WMR93101)
        • Location confirmation, Kitting list (WMR93001)
        • Location confirmation, Pick/Put away/Merged pick (WMR91501)
        • Location confirmation, Select pallets for label printout (WMR91601)
        • Location movements entry, Movements/Create pallet (WMR71001)
        • Location transaction file reorganisation (WMR78001)
        • Non-conformity certificate entry, Location confirmation (WMR54501)
        • Ownership transfer confirmation (WMR73101)
        • Ownership transfer confirmation, Header (WMR73001)
        • Ownership transfer confirmation, Select from location (WMR73201)
        • Pallet label selection (WMR26001)
        • Purchase order reception (WMR53001)
        • Put away from bulk suggestion creation (WMR72001)
        • Put away label selection (WMR27001)
        • Rebuild location capacities/reservations (WMR75001)
        • Replenishment confirmation/Put away from bulk confirm (WMR91901)
        • Replenishment suggestion creation (WMR60001)
        • Select owner (WMR93701)
        • Stock category/quantity type table enquiry (WMR12501)
        • Stock category/quantity type table maintenance (WMR02501)
        • Suggestion confirmation, Put away/Replenishment (WMR91801)
        • Warehouse location enquiry (WMR14101)
        • Warehouse location enquiry, Location balance details (WMR14201)
        • Warehouse location enquiry, Pick units (WMR14301)
        • Warehouse location transaction enquiry (WMR16001)
        • Work with location classes (WMR03801)
        • Work with location owner group (WMR03501)
        • Work with location owner group, Business partner (WMR03601)
        • Work with location owner group, Cost centre (WMR03701)
        • Work with pallet types (WMR02601)
        • Work with pallet types, Location size assignments (WMR02701)
        • Work with pallets (WMR63201)
        • Work with purchase order reception (WMR53101)
        • Work with quantity types (WMR02401)
        • Work with suggestion priorities (WMR02101)
        • Work with warehouse location groups (WMR00601)
        • Work with warehouse location sizes (WMR00801)
        • Work with warehouse location types (WMR00301)
        • Work with warehouse locations (WMR00201)
        • Work with warehouse locations, Overstock locations (WMR02801)
        • Work with warehouse zones (WMR00701)
        • Work with warehouses, Component locations (WMR01401)
        • Work with warehouses, NCC locations (WMR01101)
        • Work with whs location units of measure (WMR01001)
      • WMS Integration
        • WMS Initial load (WMSD80001)
        • WMS log/interface files reorganisation (WMSD81001)
        • Work with Dynaman transaction types (WMSD10001)
        • Work with warehouses, Iptor WM1 warehouse management system (WMSD0011)
        • Work with WMS transactions (WMSD30001)
    • References
      • Reference Guides
        • Business Information Warehouse (BIW)
          • (BIW) Balance flowchart
          • (BIW) Required system balance types
          • (BIW) Sample update from G/L transaction file
          • (BIW) Sample update from Invoice file
          • Overview of balance structure in DC1
        • Costing
          • Costing in DC1
      • Technical References
        • MDC between different DC1 releases
        • Open batch file relations
        • Settlement options
        • Understanding sales pricing
        • WMS Integration
          • DC1 WMS Integration service setup
          • WMS mapping
            • Inbound mapping from Dynaman
              • WMS Code checking (Inbound mapping)
              • WMS Inbound result (reception) (Inbound mapping)
              • WMS Inbound transaction types (Inbound mapping)
              • WMS Inventory transactions (Inbound mapping)
              • WMS Outbound result (packing) (Inbound mapping)
              • WMS Outbound result (picking) (Inbound mapping)
              • WMS Stock synchronization (Inbound mapping)
            • Outbound mapping to Dynaman
              • Business partner (Outbound mapping)
              • Inbound (Purchase) (Outbound mapping)
              • Item (Outbound mapping)
              • Outbound (Sales) (Outbound mapping)
              • Outbound transaction types to Dynaman (outbound mapping)
    • Setup Guides
      • Accounting
        • Setting up accounting parameters
          • Connect accounting parameters to transaction types
          • Define transaction type specific table dependent accounting
          • Print accounting x-ref list
          • Set up accounting defaults in DC1 Distribution
          • Set up fixed accounts in DC1 Distribution
          • Set up pseudo accounts in DC1 Distribution
          • Set up the accounting environment in DC1 Financials
          • Set up transfer groups
        • Setting up the accounting matrix
          • Define accounting matrix defaults
          • Define an accounting matrix code
          • Define transaction type specific accounting using accounting matrix codes
          • View accounting mapping information
      • Alert Management
        • AMT alert action catalogue
        • AMT event catalogue
        • Roles used by AMT
        • Setting up DC1 Alert Management
          • Assign and de-assign senders for an event
          • Assign clients
          • Assign receivers to an event
          • Assign users to signatures
          • Configure the basic properties of a new event type
          • Configure the data queue settings
          • Create client types
          • Create event actions
          • Create parameter filters
          • Create parameter limits
          • Create parameters for an event type
          • Work with status updates
        • Setting up the AMT control file
          • Set up the SMS function
          • Set up the SMTP gateway
      • Asset Management
        • Implementation tips
        • Setting up DC1 Asset Management
      • Attribute Search
      • BCF Replication
      • Cash Flow Manager
        • Maintain cash flow forecast types
        • Setting up scheduled batch jobs for Cash Flow Manager
          • Define a scheduled job for update of opening balances for cash and bank accounts
          • Define periodical updates of expected payment deviation days for business partners
          • Define periodical updates of expected payments for sales orders
      • Company Generation
      • Contract Managed Inventory (CMI)
        • Setting up and initializing the inventory contracts for DC1 Contract Managed Inventory (CMI)
        • Setting up the basic data and warehouses for DC1 Contract Managed Inventory (CMI)
      • Corporate Data Maintenance
      • Country Functionality
      • Currency Conversion
        • Exchange rate gains and losses
          • Realisation of exchange rate gains and losses
            • Create a simulation of losses
            • Handle EMU realisations using the Revalue A/R or A/P open items routines
            • Tasks to be completed before automatic realisation
            • Update transactions
        • Primary currency conversion
          • Running the primary currency conversion for customers
            • Prepare for the primary currency conversion for customers
            • Rebuild A/R balances after the primary currency conversion for customers
            • Restart the primary currency conversion for customers
            • Run the primary currency conversion for customers
          • Running the primary currency conversion for suppliers
            • Prepare for the primary currency conversion for suppliers
            • Rebuild A/P balances after the primary currency conversion for suppliers
            • Restart the primary currency conversion for suppliers
            • Run the primary currency conversion for suppliers
        • Reporting currency conversion
          • Calculating reporting currency from system currency
            • Calculate reporting currency for historic transactions
        • System currency conversion
          • Post system currency conversion tasks
            • (Post system currency conversion) Tasks to be completed in various DC1 applications
            • Manually eliminate rounding differences after the system currency conversion
          • Running the system currency conversion
            • Create the system currency conversion environment
            • Define the rounding rules for system currency conversion
            • Install the Currency conversion tool
            • Rebuild balances and open order time axis after the system currency conversion
            • Restart the system currency conversion
            • Run the system currency conversion
            • Select the conversion programs for system currency conversion
            • Select the parallel files for system currency conversion
          • System currency conversion planning
            • (System currency conversion) Tasks to be completed in various DC1 applications
            • Customize the system currency conversion environment
            • Decisions to make for the system currency conversion
            • Time estimates for the system currency conversion
          • Working with parallel files after system currency conversion
        • Triangulation and inversed rates handling
          • Base currency and reversed rate handling
            • Change the base currency
            • Enter fixed exchange rates
            • Enter fluctuating exchange rates
            • Reverse exchange rates
            • Reverse exchange rates and change the base currency
            • System set up for a non EMU installation
            • System set up for an EMU installation
        • VAT currency conversion
          • Running the transaction currency conversion
            • Run the transaction currency conversion
          • Running the VAT reporting currency conversion
            • Prepare for the VAT reporting currency conversion
            • Restart the VAT reporting currency conversion
            • Run the VAT reporting currency conversion
      • Customer/Supplier Rebates
        • Setting up the DC1 Customer/Supplier Rebates application
      • Distribution
        • Back-to-Back (BtB) orders
          • Setting up the Back-to-Back (BtB) order functionality
        • Barcode scanning functionality
          • Setting up the barcode scanning functionality
        • Call plan functionality
          • Setting up the call plan functionality
        • Container handling functionality
          • Setting up the container handling functionality
        • Country functionality
          • Great Britain
            • Setting up the Parcel carrier functionality (Great Britain)
          • United States
            • About the ARCOS functionality (Pharma US)
            • About the ePedigree functionality (Pharma US)
            • Setting up the ARCOS functionality (Pharma US)
            • Setting up the ePedigree functionality (Pharma US)
        • Credit control
          • Setting up the Credit control functionality
        • Dangerous Goods Handling (DGH)
          • Setting up the Dangerous Goods Handling (DGH) functionality
        • EAN-13 numbering
          • Setting up the functionality for automatic creation of EAN-13 numbers
        • EU Reporting
          • Setting up the EU Reporting functionality
        • Installation and activation
          • Installing and activating DC1 Distribution
        • Invoice split functionality
          • Setting up the invoice split functionality
        • Item matrix functionality
          • Setting up the item matrix functionality
        • Item sourcing
          • Setting up alternative, substitute, replacement items
          • Setting up the alternative item handling functionality in DC1 Pharma
          • Setting up the item sourcing functionality
        • Loading data
          • General prerequisites when setting up DC1 Distribution
          • Loading data in the DC1 Distribution base system
          • Loading data in the ISO9002 routines
          • Loading data in the transport preparation routines
        • Multi Distribution Centre (MDC)
          • Setting up DC1 Multi Distribution Centre (MDC)
        • Narcotic movement handling in DC1 Pharma
          • Setting up narcotic movement handling in DC1 Pharma
        • North American tax handling
          • Setting up the North American sales tax functionality
        • Number series for invoice related documents
          • Setting up number series for invoice related documents
        • Order properties
          • Setting up the order property functionality
        • Order source handling
          • Setting up order source handling in DC1
        • Order structures
          • Setting up order structures
        • Package reporting
          • Setting up the package reporting functionality
        • Phonetic correction handling
          • Setting up phonetic correction handling in DC1
        • Purchase requisitions
          • Setting up purchase requisitions
        • Purchase restrictions
          • Setting up the purchase restriction functionality
        • Quota goods functionality
          • Setting up the quota goods functionality
        • REACH functionality
          • Setting up the REACH functionality
        • Sales order allocations
          • Setting up the sales order allocation functionality
        • Sales restrictions
          • Setting up the sales restriction functionality
        • Same item bonus functionality
          • Setting up the same item bonus functionality
        • Shipment preparation
          • Setting up the route restriction functionality
          • Setting up the wake up call functionality
        • Stock ownership
          • About the stock ownership functionality
          • Setting up the stock ownership functionality
        • Third-party freight documents
          • Setting up and retrieving the payee information (sender/receiver) for third-party freight documents
      • Financials
        • A/P Direct Order Billing
          • Setting up the A/P Direct Order Billing functionality
        • A/P payment proposals
          • Setting up A/P cheque writer
          • Setting up A/P payment proposal transfer to IFS
        • Automatic invoice matching
          • Setting up automatic invoice matching
            • A/P invoice automatic matching – Flowchart
        • Cash book
          • Setting up cash book
        • Company consolidation
          • Setting up Company consolidation
        • Country functionality
          • Belgium
            • Setting up parameters for A/P payments (Belgium)
            • Setting up parameters for NBB declaration (Belgium)
            • Setting up the CODA/FINSTA functionality (Belgium/Netherlands)
              • Processing CODA (Belgium/Netherlands)
            • Setting up VAT declaration parameters (Belgium)
          • Denmark
            • Setting up parameters for A/P payments (Denmark)
            • Setting up parameters for A/R payments (Denmark)
            • Setting up the PBS Supplier Service functionality (Denmark)
          • France
            • Setting up parameters for bank data interchange (France)
          • Germany
            • Setting up parameters for automatic payments (Germany)
            • Setting up parameters for electronic banking (Germany)
            • Setting up parameters for VAT reconciliation (Germany)
          • Great Britain
            • Setting up parameters for BACS electronic payments (Great Britain)
          • Italy
            • Setting up parameters for RIBA payments (Italy)
            • Setting up parameters for the Comunicazione Polivalente (CP) procedure (Italy)
            • Setting up VAT declaration parameters (Italy)
          • Norway
            • Setting up the Telebanking functionality (Norway)
          • the Netherlands
            • Setting up parameters for A/P payments (the Netherlands)
        • Credit Transfer and SEPA
          • File transfer from/to IFS – Flowchart
          • Setting up the Credit Transfer/SEPA functionality
        • Financials interface environment
          • Fields in the transfer files
            • Fields in SROECT
            • Fields in SROIBT
            • Fields in SROKBA
            • Fields in SROKBCB
            • Fields in SROKBP
            • Fields in SROKBPP
            • Fields in SROKBPS
            • Fields in SROKBSN
            • Fields in SROKBSP
            • Fields in SROKBTX
            • Fields in SROKBVH
            • Fields in SROLBA
            • Fields in SROLBACT
            • Fields in SROLBAL
            • Fields in SROLBS
            • Fields in SROLBSCT
            • Fields in SROLBV
        • Imported bank statements
          • Setting up the Imported bank statement functionality
        • Interest invoicing
          • Setting up the Interest invoicing functionality
        • Loading data
          • General prerequisites
          • Loading data in A/P tables and files
          • Loading data in A/R tables and files
          • Loading data in G/L tables and files
          • Loading data in tables and files for miscellaneous routines
        • Open batch
          • Open batch interface files
          • Setting up the Open batch functionality
          • Troubleshooting Open batch
        • SEPA Direct Debit
          • Setting up the SEPA Direct Debit functionality
        • Sundry invoicing
          • Setting up sundry invoicing
        • VAT declaration
          • Setting up VAT declaration parameters
      • Group Reporting
        • Differences between Company consolidation and Group reporting
        • Group reporting with several environments
        • Setting up Group reporting
      • IFRS
      • Inventory Control
      • Item Classification
        • Item Classification pricing
          • Combined rules flag for characteristic exceptions in Item Classification pricing
          • Item Classification pricing integrity check
          • Setting up Item Classification pricing
        • Item generation
          • Applying Item Classification definitions to create items
        • Loading data
          • Automatic update of cost prices
          • Default values for characteristics in Item Classification
          • Item Classification grouping structure
          • Item field override functionality for generated items via Item Classification
          • Layout definitions in Item Classification
          • Rounding/Grouping operators for formulas in Item Classification
          • Setting up Item Classification
          • Unit formulas in Item Classification
      • Manufacturing
      • Purchase Pricing and Supplier Agreements
        • Purchase pricing and supplier agreements overview
        • Supplier agreements
          • Setting up supplier agreements
        • Supplier purchase prices
          • Allocate matrix pricing for supplier purchase prices
          • Setting up supplier purchase prices
      • Requests and Returns
      • Sales Pricing
        • Control parameters
          • Define sales price control parameters
        • Miscellaneous
          • Handling exchange rate fluctuations between purchase and sales price
            • Set up currency clause handling
          • Setting up activity based pricing
          • Setting up profit check handling
            • Configure the system to send an alert message
            • Define the cost used to calculate profit margin
            • Restrict/flag unacceptable profits during order line entry and send an alert message
            • View profit information
          • Setting up sales order fees
            • Set up administration fees
            • Set up freight fees
            • Set up insurance fees
            • Set up invoice fees
            • Set up surcharge fees
          • Setting up terms of payment information
            • Connect the terms of payment to a customer
            • Define several due dates for one invoice
            • Offer cash discount incentives for paying invoice on time
            • Set up basic data for terms of payment
        • Price and discount set-up
          • Setting up baskets for basket discounting
            • Create a basket definition
            • Enable basket processing
            • Pre-define basket keys to improve performance and limit the flexibility of basket processing
          • Setting up customer contracts
            • Add and price the items in a customer contract
            • Add FOC items to a customer contract
            • Create a customer contract
            • Generate a suggested retail price from the sales price of a customer contract
          • Setting up discounting via FOC items
          • Setting up limit dependent pricing
            • Set up a predefined set of amount limits together with their discounts
            • Set up a predefined set of matrix limits together with their discount
            • Set up a predefined set of quantity limits together with their discount
            • Set up a quantity limit with FOC items as discount
            • Set up an amount limit with FOC items as discount
          • Setting up sales price lists
            • Add and price the items in the sales price list
            • Allocate matrix pricing for items in a sales price list
            • Apply a sales price list on company or customer level
            • Create a sales price list
            • Generate a suggested retail price from a sales price list
          • Setting up sales pricing methods
            • Create an exception for a promotion method
            • Define basket discounting
            • Generate a suggested retail price for normal and promotion method types
            • Qualifying and applying header discounts
            • Set up a chain discount method and define the discounting
            • Set up a header discount method and define the discounting
            • Set up a normal method and define the pricing/discounting
            • Set up a pricing method and define FOC
            • Set up a promotion method and define the ceiling control values
            • Set up a promotion method and define the pricing/discounting
            • Set up an order line summary discount method and define the discounting
          • Setting up sales promotions
            • Create a sales pricing method from a sales promotion
            • Create a sales promotion
            • Generate forecast adjustment details connected to a sales promotion
            • Regenerate a forecast connected to a sales promotion
          • Setting up target pricing
        • Sales pricing overview
        • Sales pricing retrieval flowchart
      • Security
        • Setting up and working with authority control
          • Override authority group security using all object authority
          • Secure a DC1 application
          • Secure a menu item or menu
          • Secure an enquiry program
        • Using DC1 DataBase Audit Manager (DBAM)
          • Activate DC1 DataBase Audit Manager (DBAM)
          • Define the layout for the DB audit log file enquiry
          • End journalling using the DB auditing routine
          • View, print and delete the DB audit log file entries
      • Service
        • Installing and activating DC1 Service
        • Loading data in DC1 Service tables/files
      • Supplier Marketing Support
        • Setting up the DC1 Supplier Marketing Support (SMS) application
      • Time
        • Interface capabilities
        • Setting up DC1 Time
        • Standard terminal messages
      • Turn-of-year Procedures
      • Units
      • Warehouse Management
      • WMS Integration
        • Setting up the WMS (Warehouse Management System) integration
        • WMS (Warehouse Management System) integration
    • User Guides
      • Analyser
        • Alert Management client
          • DC1 Alert Management client in DC1 Analyser
            • Work with the DC1 Alert Management client in DC1 Analyser
        • Business Performance Director
          • Business Performance Director calculation reference
          • Business Performance Director in DC1 Analyser
            • Connect and view documents in Business Performance Director
            • Maintain component groups in Business Performance Director
            • Maintain components (KPI’s) in Business Performance Director
            • Maintain formulas for actual/base values in Business Performance Director
            • Maintain ROI formulas in Business Performance Director
            • Maintain the industry standard, company target and actual/base values in Business Performance Director
            • Retrieve data from BIW in Business Performance Director
            • Run a calculation and analyse the data in Business Performance Director
            • Scenario using Business Performance Director
        • Financial analysis
          • A/P and A/R statistics in DC1 Analyser
          • A/P and A/R transaction enquiry in DC1 Analyser
          • General Ledger enquiry in DC1 Analyser
        • Profitability analysis
          • Building the Profitability Analysis report
            • Define a calculation for the components in the Profitability Analysis report
            • Define the columns in the Profitability Analysis report
            • Define the components in the Profitability Analysis report
            • Define the definition information for the Profitability Analysis report
            • Define the keys and sorting order for the Profitability Analysis report
            • Define the selection information in the Profitability Analysis report
          • Creating the Profitability Analysis report and viewing the output
            • Create the Profitability Analysis report
            • Filter the data in a Profitability Analysis report
            • Update profitability values for item/customer in DC1
            • View profitability details
            • View the most profitable/least profitable items/customers in DC1 Analyser
            • View the output of the Profitability Analysis report
          • Periodical tasks for profitability analysis
            • Delete Profitability Analysis reports
            • Edit cost settings for profitability analysis
            • Start the periodical balance update for profitability analysis
          • Profitability analysis in DC1 Analyser
            • Process overview of profitability analysis in DC1 Analyser
          • Report settings for Profitability Analysis reports
            • Change the number editing and visual column settings for a Profitability Analysis report
            • Choose the default graphical format when viewing Profitability Analysis information
            • Define the report settings to be valid for a specific Profitability Analysis report
            • Define the report settings to be valid for all Profitability Analysis reports
            • Define the visual settings for columns in a Profitability Analysis report
          • Setting up prerequisites for your Profitability Analysis reports
            • Classify the limits for a customer’s profitability
            • Classify the limits for an item’s profitability
            • Define the balance component categories for the Profitability Analysis report
            • Define the balance components for the Profitability Analysis report
        • Report Writer
          • DC1 Report Writer in DC1 Analyser
            • Line handling
              • Working with lines for a line report using DC1 Report Writer in DC1 Analyser
                • Copy a line in a line report using DC1 Report Writer in DC1 Analyser
                • Create an item line for a line report using DC1 Report Writer in DC1 Analyser
            • Report group handling
              • Working with report groups using DC1 Report Writer in DC1 Analyser
                • Create a report group using DC1 Report Writer in DC1 Analyser
                • Print (run) a report group using DC1 Report Writer in DC1 Analyser
            • Report handling
              • Creating reports using DC1 Report Writer in DC1 Analyser
                • Copy a report using DC1 Report Writer in DC1 Analyser
                • Create a report using DC1 Report Writer in DC1 Analyser
              • Designing the layout of the report using DC1 Report Writer in DC1 Analyser
                • Copy the layout from another report using DC1 Report Writer in DC1 Analyser
                • Design the layout for a new report using DC1 Report Writer in DC1 Analyser
              • Restricting access to reports and components in DC1 Analyser
                • Grant authority to access reports and components in DC1 Analyser
                • Restrict access to reports, versions and/or report groups in DC1 Analyser
              • Running, viewing and distributing the Report using DC1 Report Writer in DC1 Analyser
                • Generate a report using DC1 Report Writer in DC1 Analyser
                • View the result of a report using DC1 Report Writer in DC1 Analyser
              • Special features in reports created via the DC1 Report Writer in DC1 Analyser
              • Working with columns using DC1 Report Writer in DC1 Analyser
                • Copy a column using DC1 Report Writer in DC1 Analyser
                • Define a column using DC1 Report Writer in DC1 Analyser
            • Version handling
              • Working with versions of summary reports using DC1 Report Writer in DC1 Analyser
                • Copy a version of a summary report using DC1 Report Writer in DC1 Analyser
                • Define a default version for a summary report using DC1 Report Writer in DC1 Analyser
                • Define a version for a summary report using DC1 Report Writer in DC1 Analyser
          • Quick Report Writer in DC1 Analyser
            • Build a quick report in DC1 Analyser
            • Run and view a quick report in DC1 Analyser
        • Standard features
          • Standard features in DC1 Analyser
            • Configuring your DC1 Analyser environment
              • Configure miscellaneous settings in DC1 Analyser
              • Configure more iSeries settings in DC1 Analyser
              • Configure system settings in DC1 Analyser
              • Configure your e-mail settings in DC1 Analyser
              • Configure your html property settings in DC1 Analyser
              • Define the default location of multimedia in DC1 Analyser
              • Define the viewers applicable when launching file types in DC1 Analyser
              • Sign on as a different user in DC1 Analyser
            • Getting started in DC1 Analyser
            • Working with browsers in DC1 Analyser
              • Add additional columns to a browser in DC1 Analyser
              • Add fields from other files to a browser in DC1 Analyser
              • Configure an advanced selection in a DC1 Analyser browser
              • Retrieve information using the Find button in DC1 Analyser
            • Working with graphs in DC1 Analyser
            • Working with objects in DC1 Analyser
              • Enquiry routines for objects in DC1 Analyser
            • Working with tables in DC1 Analyser
              • Convert the contents of a table to a spreadsheet program in DC1 Analyser
              • Convert the contents of a table to an HTML page and email the results in DC1 Analyser
              • Create a new table view in DC1 Analyser
              • Manipulate columns in DC1 Analyser
              • View totals of columns in DC1 Analyser
            • Working with windows in DC1 Analyser
        • Supply Chain analysis
          • Business partner structure enquiry in DC1 Analyser
          • DIS invoice enquiry in DC1 Analyser
          • Item enquiry in DC1 Analyser
          • Items bought / not bought enquiry
          • Open order analysis
          • Order progress analysis
          • Quotation enquiry in DC1 Analyser
          • Sales and purchase order enquiry in DC1 Analyser
          • User defined sales and purchase statistics
            • Set up the user defined statistics definition in the iSeries
            • View the output of the user defined statistics definition in DC1 Analyser
        • Supply Chain and Financial analysis
          • Analysing balances and budgets in DC1 Analyser
            • Create a balance enquiry template in DC1 Analyser
            • Create and run query groups in DC1 Analyser
            • Make a balance enquiry in DC1 Analyser
          • Critical success factors in DC1 Analyser
            • Customise critical success factor selections in DC1 Analyser
            • Select and view critical success factors in DC1 Analyser
            • Set values for a critical success factors in DC1 Analyser
          • Customer and supplier enquiry in DC1 Analyser
      • Asset Management
        • Accounts movement handling
          • Working with account movements
            • Create an account movement proposal
            • Delete an account movement proposal
            • Update an account movement proposal
        • Asset handling
          • Working with asset split
            • Split according to acquisition value
            • Split according to percentage
            • Split according to quantity
          • Working with assets
            • Copy an existing asset
            • Create and activate a budget asset
            • Delete an asset
            • Enter an asset
            • Panels in the asset entry routine
            • Set up a new template and defaults for an asset
            • Transfer an acquisition from the Acquisition wait file to the Asset file
        • Depreciation handling
          • Calculations
          • Working with depreciations
            • Create a work proposal
            • Create an update proposal
            • Delete a depreciation proposal
            • Rebuild the G/L accounts
            • Update a depreciation proposal
            • Validate period
        • Disposal handling
          • Working with disposals
            • Create a disposal proposal
            • Delete a disposal proposal
            • Maintain the proposal
            • Update a disposal proposal
        • Inventory handling
          • Working with inventory proposals
            • Add an asset to the inventory proposal
            • Create an inventory proposal
            • Delete an asset from the inventory proposal
            • Delete an inventory proposal
            • Validate/update an inventory proposal
        • Investment budget handling
          • Working with investment budgets
            • Link an investment budget to an asset
            • Set up an investment budget
        • Service and insurance handling
          • Working with insurance
            • Enter information about insurance policy
            • Link an insurance policy to an asset
          • Working with service
            • Create a service contract
            • Link a service contract to an asset
        • Year end handling
          • Closing the depreciation year
            • Close the depreciation year
      • Cash Flow Manager
        • Analysing and working with cash flow forecast
          • Analyse due cash flow forecast values
          • Analyse the cash flow forecast
          • Analyse the cash flow forecast for a group of companies
          • Drill down to details
          • Enter fixed expected payment deviation days (EPDD)
          • Enter forecasted payments manually
        • Calculations and included transactions
        • Navigating Cash Flow Manager
          • Customise a perspective
          • Link sub-panels
          • Modify panel properties
          • Print and export information
          • Quickly find required information
        • Setting up the Cash Flow Manager role
          • Calculate expected payment deviation days for business partners
          • Select cash and bank accounts
          • Update expected payments for a cash flow forecast type
          • Update opening balances for cash and bank accounts
      • Contract Managed Inventory (CMI)
        • Consuming goods
          • Consuming goods from a Customer Buffer Stock (CBS) inventory contract
          • Consuming goods from a Customer Deposit Stock (CDS) inventory contract
          • Consuming goods from a Deferred Indent Stock (DIS) inventory contract
          • Consuming goods from a Logistic Supplier Consignment Stock (SCS) inventory contract
          • Consuming goods from a Supplier Consignment Stock (SCS) inventory contract
          • Consuming goods from a Wholesaler Buffer Stock (WBS) inventory contract
          • Consuming goods from a Wholesaler Consignment Stock (WCS) inventory contract
          • Consuming goods from a Wholesaler Deposit Stock (WDS) inventory contract
      • Country Functionality
        • Belgium
        • Denmark
        • France
        • Germany
        • Great Britain
        • Italy
        • Norway
        • the Netherlands
      • Customer/Supplier Rebates
        • Processing Rebates using the DC1 Customer/Supplier Rebates Functionality
      • Distribution
        • Accounting
          • Setup handling
          • Transfer group handling
            • A/P rebate claims in DC1 Supplier Marketing Support
              • (Accounting) Claim of SMS rebate transaction, A/P
              • (Accounting) Credit claim of SMS rebate transaction, A/P
            • A/R rebate claims in DC1 Supplier Marketing Support
              • (Accounting) Deletion of SMS rebates
              • (Accounting) Invoicing of claim orders
              • (Accounting) Invoicing of credit claim orders
              • (Accounting) Invoicing of sales orders with SMS rebates
            • Cash sales receipt
              • (Accounting) Enter cash receipts with cash discount in system currency
              • (Accounting) Enter cash receipts with VAT in system currency
              • (Accounting) Enter credit cash receipts in system currency
            • Goods reception
              • (Accounting) Receive fictitious items and items with no stock update, with landed costs and cost type Average purchase cost or FIFO
              • (Accounting) Receive fictitious items, and items with no stock update, no landed costs and with cost type Standard cost
              • (Accounting) Receive goods FOC without quality control, no landed costs and with cost type FIFO
              • (Accounting) Receive goods with landed costs on a BtB direct delivery
              • (Accounting) Receive goods with quality control and landed costs requiring a cost check with cost type Standard cost
              • (Accounting) Receive goods with quality control, landed costs (no cost check) and cost type Average purchase cost
              • (Accounting) Receive goods with quality control, landed costs (no cost check) and cost type Standard cost
              • (Accounting) Receive goods with quality control, landed costs requiring a cost check and cost type FIFO
              • (Accounting) Receive goods with quality control, no landed costs, cost type Standard cost
              • (Accounting) Receive goods without quality control and with a landed cost into transit stock
              • (Accounting) Receive goods without quality control, no landed costs and with cost type Standard cost
              • (Accounting) Receive goods without quality control, with a landed cost and cost type FIFO
              • (Accounting) Receive goods without quality control, with landed costs (no cost check) and cost type Standard cost
              • (Accounting) Receive goods without quality control, with landed costs and cost type Average purchase cost
              • (Accounting) Receive goods without quality control, with landed costs requiring a cost check and cost type Standard cost
            • Goods return
              • (Accounting) Return fictitious products from normal stock with Average Purchase cost/FIFO
              • (Accounting) Return fictitious products from normal stock with cost type Standard cost
              • (Accounting) Return goods from normal stock
              • (Accounting) Return goods from the non-conforming stock
            • Internal order delivery
              • (Accounting) Deliver fictitious items on an internal sales order
              • (Accounting) Deliver goods on an internal sales order
            • Internal order reception
              • (Accounting) Receiving fictitious items on an internal purchase order, no cost per warehouse
              • (Accounting) Receiving goods on an internal purchase order, with quality control, without cost per warehouse
              • (Accounting) Receiving goods on an internal purchase order, without landed costs and quality control – Cost per warehouse is active
              • (Accounting) Receiving goods on an internal purchase order, without landed costs, quality control and cost per warehouse
              • (Accounting) Receiving goods when the cost price has been changed during transfer
              • (Accounting) Receiving less than the quantity issued from delivering warehouse without landed costs, quality control and cost per warehouse
              • (Accounting) Receiving less than the quantity issued on an internal purchase order, with landed costs and without quality control – Cost per warehouse is active
            • Invoicing
              • (Accounting) Credit goods returned from customer
              • (Accounting) Invoice a BtB direct sales order
              • (Accounting) Invoice a BtB transit sales order
              • (Accounting) Invoice FOC items
              • (Accounting) Invoice items when DC1 Financials is not installed
              • (Accounting) Invoice items with cash discount
              • (Accounting) Invoice items with no stock update
              • (Accounting) Invoice items with VAT in foreign currency
              • (Accounting) Invoice items with VAT in system currency
              • (Accounting) Invoice items with VAT included in sales price
              • (Accounting) Invoice items without VAT
              • (Accounting) Invoice order structure items
              • (Accounting) Reallocate the cost of FOC items between base and dependent FOC lines
            • Invoicing of NCC stock
            • Manual change of average cost
              • (Accounting) Change the average cost in normal stock
              • (Accounting) Change the average cost when no separate cost handling
              • (Accounting) Change the average transit cost with separate cost handling
            • Manual change of standard and NCC cost
              • (Accounting) Change the cost price on a non-conformity certificate
              • (Accounting) Change the standard cost in normal stock with cost per warehouse active
              • (Accounting) Change the standard cost in normal stock with cost per warehouse not active
            • Manufacturing order transactions
              • (Accounting) Issue material for a manufacturing order
              • (Accounting) Receive product from manufacturing order
              • (Accounting) Report operations for a manufacturing order
            • Order settlement
            • Project order transactions
              • (Accounting) Close a project phase
              • (Accounting) Invoice a project invoice plan
              • (Accounting) Invoice a project transaction
              • (Accounting) Issue material for a project order
              • (Accounting) Receive manufactured items for a project order
              • (Accounting) Receive purchased items for a project order
              • (Accounting) Report activities for a project order
              • (Accounting) Report services for a project order
            • Stock adjustment
              • (Accounting) Adjust cost for non-conforming stock returned via the BPR restock action
              • (Accounting) Adjust cost for normal stock returned via the BPR restock action
              • (Accounting) Decrease non-conforming stock
              • (Accounting) Decrease normal stock
              • (Accounting) Decrease transit stock
            • Stock movements
              • (Accounting) Move item from non-conforming stock to normal stock, with average purchase cost
              • (Accounting) Move item from non-conforming stock to normal stock, with FIFO
              • (Accounting) Move item from non-conforming stock to normal stock, with standard cost
              • (Accounting) Move item from normal stock in one warehouse to normal stock in another
              • (Accounting) Move item from transit stock
              • (Accounting) Move item to non-conforming stock
              • (Accounting) Move item within non-conforming stock
            • Stock take
              • (Accounting) Decrease stock in the stock take routine
              • (Accounting) Increase stock in the stock take routine
            • Supplier invoice matching
              • (Accounting) Manually match invoices with exchange rate differences
              • (Accounting) Manually match invoices with no differences
              • (Accounting) Manually match invoices with price differences
              • (Accounting) Manually match invoices with quantity differences
          • Transfer handling
            • Routines in which accounting transactions are created
            • Transferring accounting transactions to DC1 Financials
              • Select accounting transactions to transfer to DC1 Financials
              • Transfer all accounting transactions to DC1 Financials
        • Dispatching
          • Country functionality
            • Parcel carrier functionality (Great Britain)
              • Automatically create a carrier consignment during pick list confirmation
              • Manually create a carrier consignment at any time
              • Print the driver’s manifest
              • Print the transport note and labels
              • Send consignment information electronically
              • Track the status of a carrier consignment
              • Work with an existing carrier consignment
          • Dangerous goods handling
            • Material safety data sheets
              • Activate and deactivate MSDS
              • Add CAS numbers to MSDS
              • Create an MSDS
              • Create sections and sub-sections
          • Delivery handling
            • Consolidating picking of goods
              • Add/remove lines from a pick consolidation
              • Assign pick consolidation numbers
              • Maintain a sales order from consolidation maintenance
              • Maintain the pick consolidation header
              • Print a consolidated pick list
            • Container handling
              • Container assignment
              • Container confirmation
                • Confirm a container
            • Freight documents
              • Assign a different shipping agent to a pick list
              • Create and print freight documents
              • Delete a freight document
              • Maintain a freight document
              • Work with freight documents for consolidated pick lists
              • Work with freight documents for shipments
              • Work with freight documents to be retrieved by a third-party software
            • Inbound delivery schedules
              • Delete an inbound delivery schedule
              • Example of quantity adjustment in an inbound delivery schedule
              • Maintain a gross forecast inbound delivery schedule retrieved through DI
              • Manually create an inbound delivery schedule
              • Retrieve an inbound delivery schedule sent through Data Interchange
            • Package reporting
            • Pick list confirmation
              • Confirm a consolidated pick list
              • Confirm a pick list
              • Scan barcoded labels during pick from stock
            • Printing delivery/shipping documents
              • Manually select the transport notes and shipping documents you want to print
              • Print all transport notes and shipping documents
              • Print dispatch labels
              • Print transport notes for supplier returns (Italy)
              • Work with printed transport notes (Italy)
            • Printing pick lists
              • Print a pick list
              • Print a pick list with batches
            • Wake up call functionality
            • Working with outbound shipments
              • Add fees to a shipment
              • Add lines through order assignment
              • Add unattached lines to a shipment
              • Close a shipment
              • Confirm a pick list for a shipment
              • Create an outbound shipment
              • Maintain the delivery sequence on a shipment address
              • Print pick lists for a shipment
              • Print transport notes from shipment address
              • Report packaging of shipment lines
              • Ship an outbound shipment
            • Working with routes
              • Add a destination to a scheduled departure
              • Change the order in which deliveries are made to customers along the route
              • Manually assign a shipment to a scheduled departure
              • Manually create a scheduled departure
        • EU Reporting
          • Country functionality
            • Intrastat media data (Germany)
              • Create media
              • Delete Intrastat media data
              • Print accompanying sheet
          • EU order handling
            • Buying goods from EU countries
              • Maintain Intrastat transactions for purchase orders
              • Print the Intrastat declaration for received goods
              • Print the Intrastat detail list for received goods
              • Purchase goods from an EU supplier
              • Transfer Intrastat transactions for unmatched purchase order lines
            • Retrieval of country on sales and purchase order lines (EU Reporting)
              • Retrieve the country on a purchase order line (EU Reporting)
              • Retrieve the country on a sales order line (EU Reporting)
            • Selling goods to EU countries
              • Handle 3-party sales
              • Print an EU VAT sales report control list
              • Print an official EU VAT sales report
              • Print the Intrastat declaration for delivered goods
              • Print the Intrastat detail list for delivered goods
              • Sell goods to an EU customer
          • EU stock handling
            • Moving goods between warehouses – EU VAT reporting
            • Moving goods between warehouses (EU statistics)
              • Maintain Intrastat inventory movement transactions
              • Maintain transferred Intrastat transactions
              • Print Intrastat inventory movement transactions
              • Transfer Intrastat inventory movement transactions
        • Multi Distribution Centre
          • MDC demanding company transactions
            • Processing inter-company orders
              • Create an MDC sales order using transfer pricing
              • Enter an MDC sales order
              • Enter an MDC stock replenishment purchase order
              • Modify an MDC sales order
              • Modify an MDC stock replenishment purchase order
              • Process MDC backorders
              • Process returns for MDC orders
              • Receive an MDC invoice
              • View your supplying company’s stock and dispatch situation
          • MDC supplying company transactions
            • MDC invoice handling
              • Create an MDC invoice
          • Process overview for MDC Back-to-Back (BtB) orders
        • Sales
          • Basic data handling
          • Customer management
            • Setting up and using the Customer Management Console (CMC)
              • Add a new field to the CMC field definition file
              • Attach a CMC view to a CMC role
              • Create a CMC data set
              • Create a CMC view/option/sub-option
              • Navigate the CMC
          • Invoice handling
            • Credit orders
              • Correct the price of a sale
              • Credit goods
              • Credit order workflow
              • Surcharge an incorrect invoice price
            • Holding/releasing orders for invoicing
              • Manually hold orders from invoicing
              • Release orders for invoicing
            • Invoice split functionality
            • Number series handling for invoice related documents
            • Printing invoice journals
              • Print invoice journal
              • Print invoice journal and transfer invoices
              • Print invoice journal and transfer invoices and all accounting transactions
            • Printing invoices
              • Print merged invoices
              • Print normal invoices
              • Print periodical invoices
            • Pro forma invoices
              • Print a Pro forma invoice
            • Same item bonus handling
          • Item assortment handling
          • Item sourcing
            • Alternative item handling in DC1 Pharma
            • Item sourcing during sales order entry
              • Adjust dispatch date from customer’s original request but keep requested quantity
              • Adjust requested quantity but not requested date
              • Empty small quantities from warehouse
              • Force a manual lost sale tracking
              • Print unfulfilled supply information on order documents
              • Send 1 dispatch with available quantity on requested date and dispatch remaining quantity when available
              • Send 2 dispatches from 2 warehouses to fulfil customer’s requested quantity on requested date
              • Use availability check for non-stocked items
              • Use availability check for stocked items
            • Working with alternative, substitute, replacement items
          • Order structure handling
          • Periodical routines
            • Re-planning sales orders
              • Re-plan in simulation mode
              • Re-plan in update mode
              • Time axis update
          • Priority handling
            • Sales order allocations
              • Add lines to a sales order allocation proposal
              • Automatically allocate stock to a sales order allocation proposal line
              • Automatically create and confirm sales order allocations (Firm allocation)
              • Cancel the confirmation of allocated sales order lines
              • Confirm a manually created sales order allocation proposal
              • Create a sales order allocation proposal for allocated items
              • Create a sales order allocation proposal for non-allocated items
              • Delete a sales order allocation proposal
              • Enter or change the allocated quantity on a sales order allocation proposal line
              • Enter or change the priority of a sales order allocation proposal line
              • Exclude lines from a sales order allocation proposal
              • Work flow for automatic allocation of stock (Firm Allocation) processing
              • Work flow for sales order allocation proposal processing
          • Restricted sales handling
            • Sales restrictions
              • Simulate a sale to determine if a restriction will apply
              • Work with restricted sales
          • Sales orders/Cash sales handling
            • Call plans
              • View and work with customer contact lists generated via call plans
            • Cash and carry sales
              • Enter a cash payment sale
              • Enter a cheque payment
              • Enter a credit card payment and obtain authorisation
              • Enter a credit card payment sale with no authorisation
              • Enter multiple payments for a cash and carry sale
            • Holding/releasing sales orders and order lines
              • Maintain reasons for held sales orders or lines
              • Manually hold a sales order
              • Manually hold sales order lines
              • Release a restricted sales order
              • Release a sales order
              • Release a sales order line
            • Internal replenishment orders – sales
              • Start internal sales order creation manually
            • NCC selling
            • Order properties
              • Define order property codes
              • Set up the order property functionality
            • Processing Back-to-Back (BtB) orders
              • Enter a Back-to-Back (BtB) sales order where you manually create the purchase order
              • Enter a Back-to-Back (BtB) sales order with an automatic creation of the purchase order
              • Impact of changing the Back-to-Back (BtB) sales order and/or purchase order
              • Maintain the Back-to-Back (BtB) purchase order
              • Mix different types of sales order lines on one sales order
              • Track Back-to-Back (BtB) order changes
              • Work flow for Back-to-Back (BtB) orders with direct delivery
              • Work flow for Back-to-Back (BtB) orders with transit delivery
            • Promotion campaigns
              • Define a promotion campaign item
              • Enter a promotion campaign item on a sales order
              • Reject a promotion campaign item on a sales order
              • Simulate a promotion campaign chain
            • Quota goods functionality
            • Sales commissions
              • Add a commission to a sales order
              • Change commissions
              • Define sales commission amounts
              • Enter a sales order that generates a commission
              • Manually enter commission payments
              • Print the sales commission list and register payments
            • Sales order confirmation
              • Print confirmation according to sales order numbers
              • Print sales order confirmations
            • Sales order entry
              • Add/Change sales order lines for items in an item matrix
              • Change a sales order
              • Copy a sales order, quotation or invoice
              • Delete a sales order line or entire sales order
              • Enter a sale for a non-stocked item
              • Enter a sales order with batches
              • Enter a sales order with complete delivery
              • Enter a sales order with serial numbers
              • Manually enter a sales order
              • Retrieve an order structure you can change
              • Retrieve an order structure you cannot change
              • Work with erroneous sales orders
            • Scheduling sales order lines
              • Back order a quantity during sales order line scheduling
              • Reschedule order lines
              • Schedule order lines on a daily basis
              • Schedule order lines on a monthly basis
              • Schedule order lines on a weekly basis
            • Smart sales order entry
              • Book sales order lines from an item assortment
              • Book sales order lines from historical data
              • Book sales order lines from previous orders
              • Book sales order lines from warehouse balances
              • Change sales order line details in smart sales order entry
              • Manipulate the access to smart sales order entry
              • Search for items and book sales order lines
              • Set up default values for sales order lines in smart sales order entry
              • View item batches and book sales order lines
          • Sales price handling
            • Activity based pricing
              • Working with activity based pricing
            • Target pricing
              • Working with target pricing
            • Working with pricing on a sales order
              • Determine from where the sales price/discount was retrieved
              • Fix negative prices
              • Give FOC items as discount and its effect on any re-pricing
              • Manually add a discount to a sales order header
              • Manually add a discount to a sales order line
              • Manually price a sales order line
              • Print discounts
              • Re-price a sales order line
              • Reset order summary discounts and re-run the calculation
              • Retain/apply a manually added discount on future sales order lines
              • View all discounts for a sales order
              • View sales pricing information
              • View the total price of a sales order
            • Working with sales order fees
              • Manually enter/change fees
              • View preliminary sales order related fees
              • View the total fee amount and make any adjustments
          • Sales quotation handling
            • Sales quotations
              • Change a sales quotation
              • Copy a sales quotation
              • Copy a sales quotation to a contract
              • Copy a sales quotation to a sales order
              • Enter a sales quotation
            • Smart quotation entry
              • Book quotation lines from an item assortment
              • Book quotation lines from historical data
              • Book quotation lines from previous orders
              • Book quotation lines from warehouse balances
              • Change quotation line details in smart quotation entry
              • Search for items and book quotation lines
              • Set up default values for quotation lines in smart quotation entry
          • Statistics handling
            • Sales-related statistics
              • Delete invoice statistics
              • Delete orders received statistics
              • Generate and print statistics for orders received
              • Maintain and print statistics for lost sales
              • Maintain and print statistics for sales
              • Print statistics for dispatch delays
          • Time axis handling
            • Working with available quantity to promise (Time axis)
              • Advanced time axis calculation for a normal item
              • Routines that update the time axis
              • Simple time axis calculation for a normal item
              • Time axis calculation for a batch-controlled item
              • View available quantity for a batch-controlled item
              • View available quantity for a normal item
              • View planning time information
        • Stock Control
          • Basic data handling
            • Item matrix handling
            • Working with items
              • Add a new item
              • Add an item by copying an existing
              • Delete an item
              • Print an item list
              • Restrict the use of an item template
              • Set up a new template and default for an item
          • Batch handling
            • Working with batches
              • Maintain a batch with date handling
              • Maintain a batch without date handling
              • View FIFO-transactions
              • View history transactions for a batch
          • Country functionality
            • About stock evaluation (Italy)
            • Manually correct calculation values (Italy)
            • Run the stock evaluation calculation (Italy)
          • Internal replenishment handling
            • Creating internal replenishment orders (DC1 Stock Control)
              • Create an internal replenishment order in a batch run (DC1 Stock Control)
            • Working with internal replenishment suggestions (DC1 Stock Control)
              • Create an internal replenishment suggestion (DC1 Stock Control)
              • Maintain an internal replenishment suggestion (DC1 Stock Control)
              • Transfer an internal replenishment suggestion (DC1 Stock Control)
              • Using fair share handling (DC1 Stock Control)
          • Manual stock administration
            • Working with inventory transactions
              • Add goods to stock with serial numbers
              • Enter inventory transactions
              • Enter inventory transactions against transit stock
              • Enter inventory transactions for batch controlled items
              • Enter inventory transactions with FIFO selection
              • Remove stock with serial numbers
          • Non-conformity stock handling
            • Non-conformity stock
              • Enter inventory transactions against non-conforming stock
              • Maintain the non-conformity certificate
              • Maintain the non-conformity certificate cost
              • Move goods from non-conforming stock to normal stock
              • Move goods from normal stock to non-conforming stock
              • Move non-conforming stock between stock categories
          • Stock analysis
            • Analysing inventory transactions
              • Browse inventory transactions
              • Create an inventory transaction enquiry template
              • Produce a periodical stock valuation report
              • Stock valuation – technical description
            • Calculating EOQ (DC1 Stock Control)
              • Calculate EOQ not using quantity dependable prices (DC1 Stock Control)
              • Calculate EOQ using quantity dependable prices (DC1 Stock Control)
            • Calculating ROP (DC1 Stock Control)
              • Calculate ROP (DC1 Stock Control)
          • Stock count
            • Working with stock count
              • Add count instructions to an existing list
              • Create and print a stock take list
              • Example: Calculated total estimated cost difference for a stock take list
              • Print a stock take control list
              • Recount stock take transactions
              • Report counted quantities
              • Report counted quantities for serial number controlled items
              • Update and close the stock take transactions
          • Stock transfer
            • Internal stock movements
              • Move from normal stock
              • Move from transit stock
              • Move stock with batches
              • Move stock with serial numbers
            • Narcotic movement handling in DC1 Pharma
              • Working with narcotic movement handling in DC1 Pharma
        • Stock Replenishment
          • Basic data handling
          • Item assortment handling
          • Outbound delivery schedules
            • Create a delivery schedule profile for an outbound delivery schedule
            • Create supplier/schedule profile combinations for outbound delivery schedules
            • Define supplier dispatch days for outbound delivery schedules
            • Generate outbound delivery schedules
            • Retrieve an outbound delivery schedule confirmation
            • Send or print outbound delivery schedules
            • Work with outbound delivery schedules
          • Pre-purchase handling
            • Purchase requisitions
              • Automatically create the purchase requisition header and lines
              • Change supplier and attest a purchase requisition
              • Create a purchase order from one purchase requisition
              • Create requests for quote from purchase requisitions
              • Pre-account a purchase requisition
              • Print the purchase order document and send as email or fax
              • Process overview of purchase requisitions
              • Register a purchase requisition
            • Requesting quotations from your suppliers
              • Add and delete items from the RFQ
              • Add and remove suppliers from the RFQ
              • Create request for quotes
              • Exclude an item from one of the suppliers on the RFQ
              • Send the request for quote
            • Supplier quotations and price catalogues
              • Create a purchase order from a supplier quotation
              • Create a supplier agreement from a supplier quotation
              • Manually register a supplier quotation
              • Retrieve a supplier price catalogue received through Data Interchange
              • Retrieve a supplier quotation received through Data Interchange
              • Update purchase prices from a supplier quotation or supplier price catalogue
          • Purchase order handling
            • Attesting purchase orders
              • Attest a purchase order
              • Handle purchase orders held because of limit control
              • Release a purchase order which has not been attested
            • Holding and releasing purchase orders
              • Manually hold a purchase order
              • Release a manually held purchase order
            • Internal replenishment orders – purchase
              • Maintain an internal purchase order
              • Start internal purchase order creation manually
            • Pre-accounting purchase orders
              • Pre-account all order lines via Work with held purchase orders
              • Pre-account one single order line at order entry
              • Set pre-accounting defaults for a whole order
            • Printing purchase orders
              • Print all purchase orders
              • Print more than 10 specific orders
              • Print the order document for a specific order
            • Purchase order confirmation
              • Confirm a purchase order
              • Confirm a purchase order with batches
            • Purchase order entry
              • Add/Change purchase order lines for items in an item matrix
              • Change a purchase order
              • Copy a purchase order
              • Copy a purchase suggestion into a purchase order
              • Define landed costs on a purchase order line
              • Delete a purchase order line or entire purchase order
              • Enter a purchase order with batches
              • Enter a purchase order with serial numbers
              • Manually enter a purchase order
              • Retrieve an item assortment to a purchase order
          • Purchase price handling
            • Working with pricing on a purchase order
          • Purchase suggestion handling
            • Qualifying suppliers
              • Indicate supplier’s current overall status
              • Indicate supplier’s current status for a specific item
              • Set the use approved supplier only requirement
              • Specify minimum overall supplier rating
              • Specify minimum supplier quality rating
            • Working with purchase suggestions (DC1 Stock Replenishment)
              • Automatically create a purchase suggestion (DC1 Stock Replenishment)
              • Maintain a purchase suggestion (DC1 Stock Replenishment)
              • Manually create a purchase suggestion (DC1 Stock Replenishment)
              • Transfer purchase suggestion lines (DC1 Stock Replenishment)
              • Work with purchase suggestion lines (DC1 Stock Replenishment)
          • REACH functionality
          • Reception handling
            • Inbound shipments
              • Allocate costs on the inbound shipment
              • Book an inbound shipment
              • Close all receipts on an inbound shipment
              • Create an inbound shipment for which landed costs are not required
              • Create an inbound shipment for which landed costs are required
              • Define discrete landed costs for a purchase order line on an inbound shipment
              • Define distributed costs on an inbound shipment
              • Print a reception note for an inbound shipment
            • Quality control of incoming goods
              • Approve goods
              • Print a quality control note
              • Reject goods
              • Reject goods for batch controlled items
              • Reject goods for serial number controlled items
              • Report quality control using conformity criteria
            • Receiving goods
              • Confirm a purchase order reception note
              • Confirm an internal purchase order reception note
              • Confirm the receipt of a single purchase order line
              • Print purchase order reception note
              • Scan barcoded labels during reception to stock
            • Returning goods
              • Return an item from non-conforming stock
              • Return an item from normal stock
              • Return goods when cost type is FIFO
          • Restricted purchase handling
            • Purchase restrictions
              • Simulate a purchase to determine if a restriction will apply
              • Work with restricted purchases
          • Statistics handling
            • Purchase-related statistics
              • Delete purchase (reception) statistics
              • Maintain and print statistics for purchases
              • Print statistics for supplier evaluation
      • Financials
        • Accounts Payable
          • Advanced analysis
          • Advanced enquiry functions
            • Making enquiries on A/P transactions, balances and statistics
              • Create an A/P transaction enquiry template
                • Last used template
              • Drill down to A/P settlement details from other documents
              • Drill down to A/P settlement details from the main settlement document
              • Make an enquiry on A/P transactions
              • Show A/P balances
              • Show A/P statistics
          • Basic data handling
          • Country functionality
            • A/P payments (Denmark)
            • Electronic BACS payments (Great Britain)
              • Processing electronic BACS payments (Great Britain)
            • Telebanking (Norway)
              • Make a payment through Telebanking (Norway)
            • VAT reconciliation (Germany)
              • Allocate a transaction amount to more than one VAT handling code (Germany)
              • Process overview of VAT reconciliation (Germany)
          • Debt management
            • Printing A/P statements of account
              • Print an A/P statement of account
            • Working with supplier agreements
              • Maintain the A/P agreements file
              • Print an A/P agreements list
              • Reorganise the A/P agreements file
          • Invoice handling
            • Deleting preliminary A/P invoices
              • Delete a preliminary A/P invoice
            • Entering A/P invoices and credit notes manually
              • Allocate the contra accounting of an A/P invoice
              • Enter a credit note to correct EU statistical entries for a previous A/P invoice (Italy)
              • Enter a final A/P invoice with a pre-defined contra account
              • Enter a final A/P invoice with a pseudo catalogue
              • Enter a final A/P invoice with manual G/L postings
              • Enter a preliminary A/P invoice
              • Enter an A/P invoice with EU statistics
              • Enter an A/P invoice with extra payment information
              • Enter an A/P invoice with instalments
              • Enter an A/P invoice with VAT on G/L level
              • Enter an A/P invoice with VAT on invoice level
              • Enter an invoice for a sundry supplier
              • Maintain an entered A/P invoice
              • Make a preliminary A/P invoice final
              • Panels in the manual A/P invoice entry routine
              • Re-age open documents for a supplier
            • Matching A/P invoices and purchase orders manually
              • Define tolerance limit exceptions on suppliers
              • Match a final invoice
              • Match a preliminary invoice
              • Match a preliminary invoice with exchange rate differences
              • Match a preliminary invoice with price differences
              • Match a preliminary invoice with quantity differences
              • Match an invoice with goods-in-transit
              • Print a supplier invoice variance analysis list
              • Print an invoice matching reconciliation list
              • Set up tolerance limit rules on a common level
                • Tolerance limit rules
            • Working with A/P recurring invoices
              • Change a recurring invoice and its contra accounting
              • Change a schedule and regenerate recurring invoices
              • Create a final A/P invoice from a recurring invoice
              • Define invoice schedule contra accounting
              • Delete invoice schedules
              • Different states of a recurring invoice
              • Generate recurring invoices
              • Invoice frequency codes
              • Processing A/P recurring invoices
              • Set up an invoice schedule
              • Statuses used in the A/P recurring invoices routine
            • Working with A/P transactions
              • Cancel an A/P settlement
              • Work with A/P transactions
            • Working with automatic invoice matching
              • A/P invoice matching status codes
              • Correct errors on automatically matched invoice lines
              • Different matching scenarios
                • Successful matching
                • Unsuccessful matching
              • Manually start the automatic matching of A/P invoice lines
              • Matching process overview
                • Error codes on invoice level
                • Error codes on invoice line level
              • Retrieve financial transactions for automatic matching of A/P invoice lines
            • Working with EU statistics in A/P
              • Create an Intrastat declaration report
              • Delete EU statistical information
              • Maintain EU statistics in A/P
              • Print EU Intrastat details
              • Work with Intrastat report corrections – purchase (Italy)
          • Multi-currency handling
            • Revaluing A/P open items
              • Create a simulation of losses in A/P
              • Update transactions in A/P
          • Payment handling
            • Entering A/P payments manually
              • Change an entered A/P payment
              • Enter a payment for a sundry supplier
              • Enter an A/P payment on voucher level
              • Enter an A/P payment with a pre-defined contra account
              • Enter an A/P payment with a pseudo catalogue
              • Enter an A/P payment with direct settlement
              • Enter an A/P payment with manual G/L postings
              • Enter an A/P payment with selection of documents to settle
              • Enter an A/P payment with settlement and manual difference postings
              • Enter multiple A/P payments into a cash book payment
              • Panels in the A/P transaction entry routine
              • Settle A/P documents without payment handling
            • Re-opening settled A/P documents
              • Move a payment from one invoice to another for the same supplier
              • Move a payment from one supplier to another
              • Re-open an A/P invoice that has not been processed by the bank
            • Working with A/P payment proposals
              • Add a document to an A/P payment proposal
              • Assign numbers to and confirm cheques, not successfully printed
              • Assign numbers to and confirm cheques, successfully printed
              • Confirm cheques with system-assigned numbers, successfully printed
              • Create an A/P payment order
              • Create an A/P payment proposal
              • Create temporary postings
              • Delete a document from an A/P payment proposal
              • Delete an A/P payment proposal
              • Maintain an A/P payment proposal
              • Print a remittance advice
              • Remove the lock for an A/P payment proposal
              • Update an A/P payment proposal
            • Working with cheque inventory
              • Add and maintain a chequebook
              • Reorganise the cheque inventory
          • Rebuilding routines
            • Rebuilding A/P balances and statistics
              • Rebuild A/P balances
              • Rebuild A/P payment statistics
          • System setup
            • Working with document numbers in A/P
              • Define document number handling in A/P
              • Manually enter A/P invoices where the document number is the same as the voucher number
        • Accounts Receivable
          • Advanced analysis
          • Advanced enquiry functions
            • Making enquiries on A/R transactions, balances and statistics
              • Create an A/R transaction enquiry template
              • Drill across to the Distribution invoice enquiry
              • Drill down to A/R settlement details from other documents
              • Drill down to A/R settlement details from the main settlement document
              • Make an enquiry on A/R transactions
                • Last used template
              • Show A/R balances
              • Show A/R statistics
          • Basic data handling
          • Country functionality
            • Electronic banking (Germany)
              • Processing electronic banking (Germany)
            • OCR – Optical Character Reader (Norway)
            • PBS Supplier Service (Denmark)
              • Handling data and agreements (Denmark)
              • Make payments using PBS Supplier Service (Denmark)
              • Process overview of PBS Supplier Service (Denmark)
            • RIBA payments (Italy)
          • Credit management
            • Printing A/R statements of account
              • Print an A/R statement of account
            • Working with customer agreements
              • Maintain the A/R agreements file
              • Print an A/R agreements list
              • Reorganise the A/R agreements file
            • Working with interest invoices
              • Create an interest invoice proposal
              • Delete an interest invoice proposal
              • Interest invoice text variables
              • Maintain an interest invoice proposal
              • Print and update an interest invoice proposal
              • Text sets
              • View historical details of an interest invoice
            • Working with payment order reminders
              • Create a payment order reminder proposal
              • Delete a payment order reminder proposal
              • Maintain a payment order reminder
              • Print a payment order reminder
            • Working with reminder proposals
              • Assign a reminder rule to a debtor
              • Create a reminder proposal
              • Define a reminder rule
              • Delete a reminder proposal
              • Maintain a reminder proposal
              • Print reminders
              • Processing reminder proposals
                • Authority handling in the reminder routine
                • Date handling in the reminder routine
                • Reminder proposal statuses
                • Reminder text variables
                • Text sets
                • Warning messages
              • Update a reminder proposal
          • Invoice handling
            • Entering A/R invoices and credit notes manually
              • Allocate the contra accounting of an A/R invoice
              • Enter a credit note to correct EU statistical entries for a previous A/R invoice (Italy)
              • Enter an A/R invoice with a pre-defined contra account
              • Enter an A/R invoice with a pseudo catalogue
              • Enter an A/R invoice with instalments
              • Enter an A/R invoice with manual G/L postings
              • Enter an A/R invoice with VAT on G/L level
              • Enter an A/R invoice with VAT on invoice level
              • Enter an invoice for a sundry customer
              • Maintain an entered A/R invoice
              • Panels in the manual A/R invoice entry routine
              • Re-age open documents for a debtor
            • Working with A/R group documents
              • Add a document to a group document proposal
              • Create a group document proposal
              • Delete a group document proposal
              • Delete documents from a group document proposal
              • Update a group document proposal
            • Working with A/R transactions
              • Cancel an A/R settlement
              • Work with A/R transactions
            • Working with EU statistics in A/R
              • Create an EU VAT sales report
              • Create an Intrastat declaration report
              • Delete EU statistical information
              • Enter an A/R invoice with EU statistics
              • Maintain EU statistics in A/R
              • Print an EU VAT report correction list
              • Print EU Intrastat details
              • Work with EU VAT report corrections
              • Work with Intrastat report corrections – sales (Italy)
          • Multi-currency handling
            • Revaluing A/R open items
              • Create a simulation of losses in A/R
              • Update transactions in A/R
          • Open batch environment
            • Entering payments manually in the Open batch environment
              • Cancel the settlement for a payment from the A/R payment panel
              • Change sundry debtor information for a payment
              • Enter a cash book transaction manually
              • Enter a payment and settle it manually
              • Enter a payment and settle it with a document identified by its bank reference number
              • Enter a payment and settle it with a document identified by its bank reference number when “Init from existing” is YES
              • Enter a payment and settle it with a document identified by its type and number
              • Enter a payment and settle it with a document identified by its type and number when “Init from existing” is YES
              • Enter a payment and settle it with a document identified either by its number, by its type and number, or its bank reference number
              • Enter a payment and settle it with a document identified either by its number, by its type and number, or its bank reference number when “Init from existing” is YES
              • Enter a payment for a voucher with a pre-defined voucher amount
              • Enter a payment with contra accounting defined on voucher level
              • Enter a payment with selection of documents to settle
              • Enter sundry debtor information for a payment
              • Panels in the manual payment entry routine in the Open batch environment
              • View documents used to settle an A/R payment
              • View settlement data of a settled A/R payment
            • Open batch environment
            • Transferring payments to the Open batch environment
              • Completely remove an incorrectly loaded batch
              • Correct interface data related to cash book transactions in a batch
              • Correct interface transaction related errors in a batch
              • Correct interface voucher related errors in a batch
              • Correct settlement information for an A/R payment with settlement option *DOC_LIST
              • Correct settlement information for an A/R payment with settlement option *DOC_TYPNO
              • Correct settlement information for an interface transaction with settlement option *DOC_LIST using the “Create and stop on error” function
              • Correct the batch header of an automatically created batch
              • Correct transaction related errors in a batch
              • Import batches from interface
              • Import batches from interface using IFS communicator
              • Reload an automatically created batch
              • Update an automatically created batch
              • Use an alternative method when correcting the settlement information for an A/R payment with settlement option *DOC_LIST
            • Working with templates in the Open batch environment
              • Change panel attributes defined for the active template and create a new template
              • Create a template required if the received payment amount is to be controlled on voucher level
              • Save current panel entries as a template
              • Select a new template
              • View panel attributes defined for the active template
          • Payment handling
            • Entering A/R payments manually
              • Change an entered A/R payment
              • Create an A/R bank deposit list
              • Enter a bill payment
              • Enter a cheque payment
              • Enter a debit note for a disputed payment
              • Enter a multi-currency payment
              • Enter a multi-currency settlement
              • Enter a payment for a sundry debtor
              • Enter an A/R payment on voucher level
              • Enter an A/R payment with a pre-defined contra account
              • Enter an A/R payment with a pseudo catalogue
              • Enter an A/R payment with direct settlement
              • Enter an A/R payment with manual G/L postings
              • Enter an A/R payment with selection of documents to settle
              • Enter an A/R payment with settlement and manual difference postings
              • Enter multiple A/R payments into a cash book payment
              • Panels in the A/R transaction entry routine
              • Settle A/R documents without payment handling
            • Re-opening settled A/R documents
              • Move a payment from one debtor to another
              • Move a payment from one invoice to another for the same debtor
              • Re-open an A/R invoice that has been settled by a rejected payment
              • Re-open an A/R invoice with exchange rate differences
            • Working with A/R payment proposals
              • Add a document to an A/R payment proposal
              • Create a collection to bank
              • Create an A/R payment proposal
              • Delete an A/R payment proposal
              • Import and settle A/R payments (Denmark)
              • Maintain an A/R payment proposal
              • Print a remittance advice
              • Process an A/R payment proposal (the Netherlands)
              • Update A/R payments that do not require acceptance
                • Contra accounting information
                • Data types for bill handling
              • Update A/R payments which require acceptance
              • Working with A/R payment proposals (Denmark)
            • Working with automatic A/R payments
              • Receive an automatic A/R payment
          • Portfolio handling
            • Working with drafts and bills
              • Cancel a portfolio document
              • Maintain portfolio details
            • Working with portfolio remittance
              • Close a bill by expiration
              • Confirm bank payment
              • Create a portfolio remittance proposal
              • Create bank files/magnetic media
              • Delete a remittance proposal
              • Maintain a portfolio remittance proposal
              • Update a portfolio remittance proposal
          • Rebuilding routines
            • Rebuilding A/R balances and statistics
              • Rebuild A/R balances
              • Rebuild A/R payment statistics
          • System setup
            • Working with document numbers in A/R
              • Define document number handling in A/R
              • Manually enter A/R invoices where the document number is the same as the voucher number
        • General Ledger
          • Account handling
            • Working with account completion
              • Set up an account completion rule
            • Working with account replacement
              • Define account replacement
            • Working with combination checks
              • Set up a combination check
            • Working with divisions
              • Establish a link between cost centre and division in the Account file
              • Select on division in an enquiry program
              • Set up a division
            • Working with pseudo accounts
              • Create a pseudo catalogue and connect it to a document type
              • Set up a pseudo account to reduce keying-in-time
              • Set up default pseudo accounts through the Business partner file
              • Set up pseudo accounts for automatic contra accounting
              • Set up pseudo accounts for automatic control accounting
              • Set up pseudo accounts for exchange rate variances
              • Use pseudo accounts that are automatically defaulted
            • Working with summary identities
              • Define summary identity parts in the G/L control file
              • Link a summary identity to an account
              • Make an enquiry on summary identities
              • Rebuild summary identity balances
              • Set up a summary identity
            • Working with the chart of accounts
              • Create an account string
              • Set up a cost centre
              • Set up a main account
          • Account reconciliation
            • Reconciling accounts
              • How to reconcile accounts
          • Advanced enquiry functions
            • Making enquiries on G/L balances and budgets
              • Create a G/L balance enquiry template
              • Define a summary level
              • Make an enquiry on G/L balances
            • Making enquiries on G/L transactions
              • Create a G/L transaction enquiry template
              • Make an enquiry on G/L transactions
                • Last used template
              • Show related A/R and A/P documents
              • Show the entire voucher
              • View logistics accounting log transactions
            • Working with query groups
              • Define a query group
              • Define a temporary query group
              • Make an enquiry using an existing query group
          • Automatic postings
            • Working with calculation/redistribution
              • Create calculation/redistribution transactions in batch
              • Create dynamic base percentages
              • Set up rules for dynamic calculation or redistribution
              • Set up rules for fixed calculation or redistribution
            • Working with pricing
              • Enter a transaction with quantity
              • Set up a pricing rule
            • Working with standing orders
              • Apply a standing order automatically
              • Apply a standing order manually
              • Set up a standing order
          • Budget management
            • Maintaining budgets
              • Maintain a budget
              • Maintain a budget profile
              • Print a budget file
              • Update a budget using an existing budget
            • Setting up a budget structure
              • Set up a budget curve
              • Set up budget numbers
          • Company consolidation
            • Working with company consolidation
              • Company consolidation technical information
              • Define the components of the consolidation conversion
              • Define the consolidated relationship between the corporate and originating company
              • Maintain consolidation transfer controls
              • Maintain the G/L translation period file
              • Update the corporate company
              • Validate a consolidation
          • Country functionality
            • About G/L settlements (France)
              • Create a G/L transaction settlement (France)
              • Delete transactions from a created G/L settlement (France)
              • Update a created G/L settlement (France)
            • CODA/FINSTA (Belgium/Netherlands)
              • Correct erroneous transactions (Belgium/Netherlands)
              • Print CODA statistics (Belgium/Netherlands)
              • Process the CODA/FINSTA transactions (Belgium/Netherlands)
              • View the detail and error list (Belgium/Netherlands)
            • Declaring VAT (Belgium)
              • Create the VAT declaration for a VAT group (Belgium)
              • Create the VAT declaration report (Belgium)
              • Create the VAT yearly listing (Belgium)
              • Manually create VAT declaration corrections (Belgium)
              • Print a list of the VAT corrections (Belgium)
            • MS Excel Upload (Belgium)
              • Retrieve budgets using the MS Excel Upload (Belgium)
              • Set up the MS Excel Upload (Belgium)
            • NBB declaration (Belgium)
              • Load the declaration transaction files (Belgium)
              • Maintain the declaration transaction files (Belgium)
              • Run the declaration (Belgium)
            • Official journal lists (Belgium)
              • Print the central journal list and trial balance (Belgium)
              • Print the monthly journal list (Belgium)
          • G/L transactions
            • Copying/eliminating G/L journals
              • Copy and eliminate a journal
            • Entering G/L transactions (journal vouchers)
              • Enter a G/L transaction with a specific document number
              • Enter transactions with different currencies
              • Enter VAT on G/L level
            • G/L easy entry transactions
              • Change the document type in G/L transaction entry
              • Easily change information in entered transactions
              • Enter a G/L easy entry transaction
            • Starting/closing manual transaction entry
              • Close a batch
              • Close a batch temporarily
              • Open a new batch
              • Open a temporarily interrupted batch
            • Working with allocations
              • Allocate an amount over the selected periods
              • Allocate an amount over year end
            • Working with Cash book
              • Cancel settlements on related documents level
              • Create an A/R bank deposit list
              • Manually enter a payment in the G/L
              • Manually reconcile Cash book bank transactions
              • Manually reconcile Cash book bank transactions with differences
            • Working with entry options
              • Connect an entry option to a voucher type
              • Create the menu item needed to use a new entry option
              • Obtain an overview of the entered voucher number
              • Open a new batch using entry option FINANCIAL
              • Set up an entry option
          • G/L update
          • Journals in error
            • Maintaining journals in error
              • Correct a G/L journal
              • Correct an A/R and A/P journal
              • Correct an A/R payment
              • Print error details
          • Multi-currency handling
            • Revaluing G/L accounts
              • Create a simulation of losses
              • Update transactions in G/L
            • Working with inflation accounting
              • Link the account groups to main accounts in the Account file
              • Revalue account balances – simulation mode
              • Revalue account balances – update mode
              • Set up inflation account groups
            • Working with reporting currency
              • Define system setup for reporting currency
              • Enter budgets in reporting currency
              • Make an enquiry on G/L transactions in reporting currency
              • Print a G/L list in reporting currency
          • Period and year end handling
            • Closing an accounting period
              • Close an accounting period
            • Working with period/year roll-over
              • Execute period roll-over
            • Working with year end closure
              • Close an accounting year
              • Close an accounting year and change opening balances to transactions (journal vouchers)
            • Working with year end transactions
              • Create/update year end transactions
              • Set up year end accounts
              • Simulate year end transactions
          • Security & audit controls
            • Defining G/L object security
              • Deactivate security using all object authority
              • Secure a financial entry program
              • Secure a menu item
              • Secure an account balance
              • Secure an application
          • System setup
            • Working with document numbers in G/L
              • Define document number handling in G/L
              • Manually enter transactions where one voucher contains several document numbers
            • Working with voucher numbers
              • Connect the voucher number series to a voucher type
              • Enter invoices where the voucher number is the same as the document number
              • Set up a voucher number series
              • Set up voucher numbering for the interface
              • Trace voucher numbers
              • Work with voucher numbers at manual entry
          • VAT declaration
            • Declaring VAT
              • Maintain and update the VAT reported flag (Great Britain)
              • Manually create VAT declaration corrections
              • Print a list of the VAT corrections
              • Print the VAT declaration report
        • IFRS
          • Appendices
            • A/P segmentation overview
            • A/R segmentation overview
            • Sample segmentation report
            • Segmentation calculation and report layout
          • Reporting stock balances
          • Segmenting and generating reports
            • Segment G/L postings for A/P
            • Segment G/L postings for A/R
        • Sundry Invoicing
          • Close a SIP accounting period
          • Create a sundry invoice code
          • Create a sundry invoice template
          • Enter a sundry invoice
          • Enter a sundry invoice line
          • Reorganize SIP files
          • Transfer transactions to DC1 Financials
      • Inventory Control
        • Advanced purchase control handling
          • Working with interactive line buy
            • Interactively recalculate a purchase suggestion size
          • Working with purchase review time simulations
            • Create a purchase review time simulation
            • Create supplier/line discounts
            • Simulate the purchase review time
          • Working with special buy evaluation
            • Evaluate purchase quantities for an item
        • Analysis and report handling
          • Working with inventory analysis
            • Analyse and update the lead time
            • Analyse and update the season profile
            • Identify and adjust demand trends
            • Identify and update slow moving stock
            • Work with a demand trend analysis
            • Work with a lead time analysis
            • Work with a season profile analysis
            • Work with a slow moving stock analysis
        • Basic data handling
          • Working with forecast periods
            • Generate the forecast periods
            • Maintain the forecast period descriptions
          • Working with inventory control codes
            • Connect control codes to an item/warehouse
            • Create a forecast control code
            • Create a purchase review control code
            • Create a replenishment control code
            • Create a service control code
        • Forecast adjustment handling
          • Working with demand adjustments
            • Adjust demand automatically
            • Adjust demand manually
            • Identify and adjust abnormal demand
            • Work with demand variation
          • Working with sales promotion adjustments
            • Adjust the forecast for a sales promotion
            • Create a sales promotion
            • Generate forecast details
          • Working with seasonal adjustments
            • Activate a season profile
            • Create a season profile
          • Working with workday adjustments
            • Activate workday adjustment
        • Inventory calculation handling
          • Economic order quantity (DC1 Inventory Control)
          • Reorder point and safety stock (DC1 Inventory Control)
          • Simulating inventory calculations
            • Simulate EOQ calculations
            • Simulate forecast calculations
            • Simulate forecast calculations for single periods
            • Simulate ROP/SST calculations
          • Working with forecasts
            • Calculate forecast
            • Maintain a forecast
            • Simulate forecast retrieval
          • Working with inventory calculations
            • Run the inventory calculation
        • Inventory control formulas
        • Inventory management handling
          • Working with average stock level calculation
            • Run the average stock level calculation
          • Working with discontinued items
            • Add an item to the discontinued list
            • Change the percentage quantity of item
            • Generate periods for item and warehouse
            • Remove an item from the discontinued list
          • Working with fast updates
            • Combine a selection using the nickname class
            • Update inventory fields with Fast update I
            • Update inventory fields with Fast update II
          • Working with inventory control item information
            • Copy demand statistics for an item/warehouse record
            • Set up inventory control item information manually
          • Working with inventory segmentation
            • Run the inventory segmentation
            • Set up inventory segmentation data
        • Periodical tasks
          • Scheduling periodical jobs
            • Execute a job in the Job schedule file
            • Run the job schedule batch program
        • Replenishment handling
          • Physical distribution network
          • Transferring replenishment suggestions (DC1 Inventory Control)
            • Transfer a purchase suggestion (DC1 Inventory Control)
            • Transfer an internal replenishment (DC1 Inventory Control)
          • Working with internal replenishment orders (DC1 Inventory Control)
            • Create an internal replenishment order in a batch run (DC1 Inventory Control)
            • Create sales orders from internal purchase orders (DC1 Inventory Control)
            • Generate an internal replenishment order from an internal replenishment suggestion (DC1 Inventory Control)
          • Working with internal replenishment suggestions (DC1 Inventory Control)
            • Create an internal replenishment suggestion automatically (DC1 Inventory Control)
            • Create an internal replenishment suggestion manually (DC1 Inventory Control)
            • Reorganise internal replenishment suggestions (DC1 Inventory Control)
            • Review and confirm an internal replenishment suggestion line (DC1 Inventory Control)
          • Working with purchase suggestions (DC1 Inventory Control)
            • Copy a purchase suggestion to a purchase order (DC1 Inventory Control)
            • Create a purchase suggestion manually (DC1 Inventory Control)
            • Create purchase suggestions automatically (DC1 Inventory Control)
            • Perform a purchase suggestion simulation (DC1 Inventory Control)
            • Reorganise purchase suggestions (DC1 Inventory Control)
            • Review and confirm a suggestion line (DC1 Inventory Control)
            • Set up records in Work with periodic purch & order targets (DC1 Inventory Control)
      • Manufacturing
        • Basic data handling
          • Item lead times in DC1 Manufacturing
            • Change a lead time proposal for produced items
            • Create a lead time proposal for produced items
            • Delete a lead time proposal for produced items
            • Update lead times for produced items in the Item file
          • Setting up and working with tools used in DC1 Manufacturing
            • Connect a tool to a bill of routing
            • Define cost parameters for a tool
            • Report calibration results
            • Set up a new tool
            • Set up calibration rules for a tool
            • Track the need for calibration of a tool
          • Setting up item structures for produced items
            • Change a bill of material
            • Change a bill of routing
            • Copy an item structure
            • Define alternative products for an item structure
            • Define by-products in a bill of material
            • Define conformity criteria for an item structure
            • Define quality control values for an item structure
            • Delete an item structure
            • Mass-update an item structure
            • Renumber bill of materials and bill of routings
            • Set up a bill of material for a produced item
            • Set up a bill of routing for a produced item
          • Updating BOM/BOR from manufacturing order history
            • Create an update proposal for BOM/BOR
            • Delete a BOM/BOR update proposal
            • Delete a manufacturing order from a BOM/BOR update proposal
            • Delete an item from a BOM/BOR update proposal
            • Maintain the material for an item in a BOM/BOR update proposal
            • Maintain the operations for an item in a BOM/BOR update proposal
            • Update the BOM/BOR in Basic data
          • Work centres
            • Activate future work centre prices
            • Add workload restrictions to a work centre
            • Attach a day scheme to the working days in a work centre
            • Change the capacity for a work centre
            • Change the work centre parameters
            • Create a work centre
            • Create a work centre capacity simulation version
            • Create the day scheme to be attached to a work centre
            • Create work centre capacity
            • Create work centre scheme groups
            • Delete a work centre
            • Maintain the day scheme for a work centre
            • Set up a workload restriction group
            • Simulate the capacity for a work centre
        • Cost control
          • Cost control in DC1 Manufacturing
            • Analyse and adjust closed manufacturing orders
            • Print a cost control report and create statistics
            • Reorganise the manufacturing order operational file
        • External manufacturing transaction input
          • Manufacturing batch input and inventory transaction errors
            • Correct erroneous transactions in the manufacturing batch input file
            • Correct inventory transaction errors
            • Delete erroneous transactions in the manufacturing batch input file
            • Receive manufacturing batch input from an external reporting system
            • Reorganise the manufacturing batch input file
        • Operational planning
          • Material requirements planning (MRP)
            • Automatically mark MRP order proposals for release using batch job
            • Automatically release MRP order proposals using batch job
            • Calculate material requirements planning (MRP)
            • Manually mark an MRP order proposal for release
            • Manually release an MRP order proposal
            • Omit an MRP re-schedule order proposal
            • Re-schedule an order created from an MRP order proposal
            • Simulate MRP and access the calculated simulation
          • Pull planning
            • Create an analysis proposal for pull planning
            • Delete an analysis proposal for pull planning
            • Re-schedule manufacturing orders during pull planning
            • Re-schedule purchase orders during pull planning
            • Release manufacturing orders during pull planning
            • Release purchase orders during pull planning
            • Set up shortage analysis values for pull planning
            • Update/re-create an analysis proposal for pull planning
        • Order handling
          • Batch allocation for manufacturing orders
            • Remove batch reservations for an item on a manufacturing order
            • Reserve batches for manufacturing orders in advance
          • Block orders
            • Automatically create manufacturing orders from block orders
            • Automatically create manufacturing orders from block orders by submitting a batch job
            • Close a block order
            • Copy a block order
            • Create a block order
            • Delete a block order
            • Manually create a manufacturing order from a block order
          • Creating manufacturing orders from other routines than manufacturing order entry
          • Detail planning for manufacturing order operations
            • Enter a run priority for an operation
            • Enter a run sequence for an operation
            • Enter default values for priorities and sequences and connect to an operation
            • Lock/unlock operations
            • Re-schedule an operation
          • Manufacturing group orders
            • Add manufacturing orders to a manufacturing group order
            • Create a manufacturing group order
            • Delete a manufacturing group order
            • Lock/unlock a manufacturing group order
            • Report operation time for a manufacturing group order
            • Report operation time for a manufacturing group order (consolidated order) in DC1 Time
            • Report product reception for a manufacturing group order
          • Manufacturing order creation/maintenance using the manufacturing order entry routine
            • Change a manufacturing order
            • Change the item structure for a manufacturing order
            • Copy a manufacturing order
            • Create a manufacturing order network
            • Define alternative products for a manufacturing order
            • Delete a manufacturing order
            • Manually create a manufacturing order
            • Re-schedule manufacturing orders with critical resources (finite capacity)
            • Re-schedule manufacturing orders without critical resources
            • Tear down a manufacturing order
          • Phantom items
            • Add phantom items to a manufacturing order
            • Define phantom items in an item structure
          • Preliminary manufacturing orders
            • Release a preliminary manufacturing order
          • Printing shop floor documents
            • Print operation cards for manufacturing order operations
            • Print shop floor documents for a manufacturing order
            • Print shop floor documents for several manufacturing orders
          • Processing direct purchase for manufacturing orders
            • Enter a manufacturing order with an automatic creation of the purchase order with direct issue
            • Enter a manufacturing order with manual creation of the purchase order and manual issue to manufacturing order
            • Set up the parameters for the direct purchase for manufacturing functionality
            • Work flow for creation of direct purchase orders with and without direct issue
          • Releasing manufacturing orders using the batch clearance routine
            • Release manufacturing orders using the batch clearance routine
          • Sub-contract operations
            • Automatically create a purchase order line for a sub-contract operation
            • Change a sub-contract operation
            • Change the sub-contract operation default values for the purchase order creation
            • Maintain a purchase order connected to a sub-contract operation
        • Product costing
          • Cost calculation in DC1 Manufacturing
            • Calculate cost online
            • Calculate cost via a batch job
            • Calculate product cost based on future prices
            • Create an item structure from a cost calculation simulation
            • Simulate a cost calculation
          • Cost models
            • Add elements to a cost model
            • Add equations to a cost model element
            • Set up a cost model
        • Reporting
          • Downtime reporting for work centres
            • Report downtime for work centres
          • Issuing material for manufacturing orders
            • Adjust the issue of backflushed material
            • Close a material reservation
            • Issue material for an operation
            • Issue planned material for a manufacturing order
            • Issue unplanned material for a manufacturing order
          • Manufacturing order operation reporting
            • Automatically receive products at operation reporting
            • Backflush material at operation reporting
            • Manual operation reporting
            • Report operations using milestone reporting
            • Report operations using the calculation option
            • Report re-usable items
            • Report scrapped and re-usable items during product reception
            • Report scrapped items without re-usable components
          • NCC reporting for end products of manufacturing orders
            • Print conformity criteria on the operation card
            • Report NCC quantity at manufacturing order reception
            • Report NCC quantity at operation reporting
          • Quality control reporting for manufacturing orders
            • Report quality control at operation reporting for manufactured products
            • Report quality control at reception for manufactured products
          • Receiving manufactured items
            • Open a closed manufacturing order
            • Receive alternative products from a manufacturing order
            • Receive automatically created pallets from a manufacturing order
            • Receive batch controlled items from a manufacturing order
            • Receive batch controlled items with date handling from a manufacturing order
            • Receive BtB surplus quantity from a manufacturing order
            • Receive pallet handled items from a manufacturing order
            • Receive products from a manufacturing order
            • Receive serial numbered items from a manufacturing order
          • Reporting other costs
            • Report other costs
        • Trouble shooting DC1 Manufacturing
        • Workload handling
          • Workload handling for manufacturing orders
            • Create planned workload
            • Re-create workload
            • Simulate workload
      • NetStore Backoffice and Administration
        • NetStore administration tasks
          • NetStore Server Administration
        • NetStore backoffice tasks
          • Managing user accounts
            • Create user accounts
            • Create user groups
          • Periodical tasks
            • Confirm and/or transfer orders to Enterprise/DC1
          • Publishing item information
            • Build the catalogue structure
            • Connect the catalogues
            • Create attention codes
            • Create the categories
            • Define the catalogues
            • Set banner to the item and catalogue
          • Setting up and managing your site
            • Configure and connect data restrictions
            • Configure and connect multimedia
            • Configure on application level
            • Configure pages
            • Configure shipment tracking
            • Configure the settings for sundry users
            • Configure/modify settings
            • Create and connect descriptions
            • Create and connect texts
            • Define and connect links
            • Translation
          • User activity logging
        • Standard features
          • Navigation and behaviour in NetStore Backoffice
      • Planning and Forecasting
        • Sales and operation planning (SOP)
          • Activate a sales and operation plan
          • Create a sales and operation plan
          • Create sales and operation plan statistics
          • Define control parameters for a key value
          • Maintain the resource demand quantity
          • Re-create a sales and operation plan
          • Reorganise sales and operation plans
          • Retrieve/generate SOP data
          • Sales and operation plan process
          • Sales and operation plan resources
            • Create an SOP base resource
            • Create an SOP resource
        • Supply planning
          • Calculate lower level requirements from supply plan
          • Calculate the supply plan values
          • Create a supply plan simulation
          • Create orders from a supply plan
          • Create the base supply plan version
          • Distribution requirement planning (DRP)
          • Formula for safety stock calculation in a supply plan
          • Maintain the supply values
          • Run the IC calculation from the supply plan program
          • Supply plan process
          • View the safety stock calculation for a warehouse in a supply plan
      • Product Configurator
        • Configuration handling
          • Configuring order structure items
            • Enter a sales order for a configurable order structure item
          • Configuring produced items
            • Create a standard item from a configuration
            • Enter a sales order for a configurable produced item – complex process
            • Enter a sales order for a configurable produced item – simple process
          • Simulating a product configuration
            • Add a new simulation for a configurable item
            • Change a simulation for a configurable item
            • Create a standard, non-stock item from a configuration simulation
        • Setup handling
          • Configurator variables
            • Activate and deactivate configurator variables
          • Configuring text in DC1 Product Configurator
            • Configure the item description for configurable parent items
            • Configure the order line text for configurable parent items and components
            • Edit the item description for components of a configurable parent item
          • DC1 Product Configurator set-up process
          • Overview of a configurable order structure item
          • Overview of a configurable produced item
          • Setting up a bill of material for configurable items
            • Add a component to a configurator bill of material
            • Add a configurator bill of material
          • Setting up a bill of routing for configurable items
            • Add a configurator bill of routing
            • Add an operation to a configurator bill of routing
            • Connect conformity criteria to an operation in the configurator bill of routing
            • Define an alternative bill of routing for a configurable item
          • Setting up and working with configurator items
            • Add constraints to a configurable item
            • Add default values to a configurable item
            • Configure the item code for standard items used in DC1 Product Configurator
            • Connect a component item to a configurator parameter
            • Connect a configurable parent item to a configurator parameter
            • Define attribute value default set-up for a configurable item
            • Define attribute value overrides for a configurable item
            • Define attribute value user security set-up for a configurable item
            • Set up alternative attribute defaults for a configurable item
          • Setting up configurator attributes
            • Add a numeric configurator attribute
            • Add an alphanumeric configurator attribute
            • Translate the prompt text used for a configurator attribute
            • Translate the value text used for a configurator attribute
          • Setting up configurator formulas
            • Add a configurator formula
          • Setting up configurator parameters
            • Add a parameter in product configurator
            • Add attributes to a parameter in product configurator
            • Define authority control for a parameter in product configurator
          • Setting up the item category tables to retrieve sales statistics for configured items
            • Connect configurator attributes to the item category tables
            • Define an item category for either a parent item or component item
            • Set up the item category tables for use in DC1 Product Configurator
          • Setting up user defined tables for use in DC1 Product Configurator
            • Set up user defined table keys
            • Set up user defined tables for use in DC1 Product Configurator
          • Setup documents for DC1 Product Configurator
      • Project Management
        • Project budget and cost control handling
          • Project budgets
            • Change the completion percentage for a project budget
            • Change the forecast for a project budget
            • Change the project budget amount
            • Transfer budget amounts between project cost codes
          • Project cost codes
            • Define cost codes for a project header
          • Project product costing
            • Calculate a product cost from a project structure
        • Project invoice handling
          • Project invoice plans
            • Add an invoice plan to a project header
            • Add an invoice plan to a project phase
            • Maintain a project invoice plan
          • Project invoicing and delivery
            • Credit a project invoice plan
            • Deliver project transactions
            • Invoice a project invoice plan
            • Invoice project transactions
        • Project order handling
          • Project elements
            • Add a service line to a project phase
            • Add an activity line to a project phase
            • Add an item line to a project phase
            • Copy an element line in a project phase
            • Create a sales order from a phase element line
            • Create acquisition orders from a phase element
            • Delete an element line from a project phase
          • Project order entry
            • Close a completed project
            • Create a project order
            • Delete a project
            • Open a completed project
          • Project phases
            • Add a phase to a project
            • Close a project phase
            • Copy a project phase
            • Delete a project phase
            • Open a completed project phase
        • Project periodical routines
          • Project reorganisation
            • Reorganise the project file
          • Project transaction statistics
            • Reorganise project transaction statistics
            • Transfer project transaction statistics
        • Project reporting
          • Project follow-up
            • Register follow-up actions for a project handler
            • Register follow-up actions for a project order or quotation
            • Report follow-up actions for a project handler
            • Report follow-up actions for a project order or quotation
          • Reporting project transactions
            • Report activities based on time sheets
            • Report activities for a project
            • Report material issue for a project
            • Report services for a project
            • Report unplanned activities for a project
            • Report unplanned material issue for a project item line
            • Report unplanned services for a project
        • Project structure handling
          • Project structures
            • Accept a project element structure
            • Add material to the project element structure
            • Add operations to the project element structure
            • Connect conformity criteria to a project operation
            • Copy an item structure
            • Create a cumulative structure for a phase element and then purchase requisitions
            • Create purchase orders or purchase requisitions from a project structure
      • Report Writer
        • Line handling
          • Working with report lines
            • Copy lines in an existing report
            • Define a calculated line
            • Define a sum line
            • Define a text line
            • Define an item line
            • Delete lines in an existing report
        • Printing reports
          • Create a database file of the report
          • Create and view an on-line report
          • Print a report group
          • Print a report on paper
        • Report group handling
          • Working with report groups
            • Create a report group
            • Print a report group specification
            • Secure a report group
        • Report handling
          • Working with columns
            • Copy columns
            • Define a budget column
            • Define a calculated column
            • Define a calculated column with percentage code and selected period
            • Define a forecast column
            • Define actual value columns
            • Define an index column
            • Define selections in a column
            • Delete columns
          • Working with descriptions
            • Copy a report
            • Copy a report to another company
            • Define a description with “Print all breaks” YES/NO
            • Define defaults for an on-line report
            • Define description for a line report
            • Define description for a version report
            • Delete a report
            • Print a report specification
            • Secure a report
          • Working with layout
            • Copy a layout from an existing report
            • Define layout for a report
        • Version handling
          • Working with versions
            • Copy an existing version
            • Define a simple version
            • Define a version with break levels
            • Delete an existing version
            • Print report version specification
            • Secure a report version
      • Requests and Returns
        • Processing requests and returns
          • Enter customer returns
          • Enter customer returns with QC entry
          • Enter recalled goods
          • Follow up a customer complaint
          • Process the request and/or return
          • Register a customer complaint
        • Standard features
          • View control function in DC1 Requests and Returns
        • Tracking request information
          • Track request costs
          • Track request information via the requests and returns enquiry
      • Service
        • Pre-service
          • Checklist reporting for service jobs
            • Assign checklist(s) to a service item
            • Create a service job checklist and select and sequence the criteria
            • Define checklist criteria and add values for service job checklist reporting
            • Report checklist values for service jobs
          • Preventive services in DC1 Service
            • Create a preventive service order suggestion
            • Generate preventive service orders
            • Maintain preventive service order suggestions
          • Service agreements
            • Add additional customers to a service agreement
            • Add an object to a service agreement
            • Create a service agreement
            • Generate service agreement invoice orders
            • Recalculate and update service agreement price
          • Service kits
            • Add a service kit
            • Add spare parts to a service kit
            • Assign an object item to a service kit
            • Assign service kits to items
          • Service objects
            • Add configuration information to a service object
            • Add history information to the service object
            • Add preventive service information to a service object
            • Add warranty information to a service object
            • Maintain measurement history for a service object
            • Manually create a service object
          • Service order quotations
            • Copy a quotation to a service order
            • Enter a service order quotation
        • Service order handling
          • Closing service orders
            • Close a service order
            • Define rules for pricing and close the service order
            • Return unused service order parts
            • Update stock values with the returned unused service order parts quantity
          • Holding/releasing service orders and order lines
            • Maintain a reason for service order hold
            • Manually hold a service order
            • Manually hold service order lines
            • Release a restricted service order
            • Release a service order
            • Release a service order line
          • Preventive service in DC1 Manufacturing
            • Connect a service object to a tool
            • Connect a service object to a tool with calibration
            • Connect a service object to a work centre
            • Reduce the work centre capacity
          • Service order entry
            • Add time transactions to a service order
            • Copy a service order
            • Enter a service order and add a job and lines
            • Work with erroneous service orders
          • Transaction types used in DC1 Service
        • Standard features
          • View control function in DC1 Service
        • Time handling
          • Reporting time in DC1 Service
            • Report service time transactions with automatic calculation of overtime
            • Report service time transactions with manual calculation of overtime
          • Service planning
            • Automatically assign an engineer to a service order job
            • Change an engineer’s work schedule
          • Time rules for service planning
            • Define time rules for service planning
      • Supplier Marketing Support
        • Process Handling in the DC1 Supplier Marketing Support (SMS) Application
      • Time
        • Appendix – DC1 Time
        • Attesting reported time
          • Working with attesting
            • Enter planned absence for an employee
            • Work with attesting
            • Work with day balances
            • Work with manufacturing transactions
            • Work with the TR journal
        • Calendar planning
          • Working with calendar planning
            • Attach a day scheme to a rolling scheme
            • Attach a scheme group to a rolling scheme
            • Define overlapping intervals of a day scheme
            • Generate a calendar
            • Set up a day scheme
            • Set up a rolling scheme
        • Interface handling
          • Working with interface tasks
            • Work with batch job errors
            • Work with incoming messages
            • Work with payroll transfer errors
            • Work with system process requests
          • Working with payroll transfer
            • Create a new payroll transfer
            • Work with payroll transfer
        • Time calculations
          • Calculating time
            • Cancel the time calculation
            • Run the time calculation
          • Working with day balance calculation rules
            • Add calculation steps to a rule
            • Attach calculation rules to a day scheme
            • Delete a calculation rule
            • Set up a calculation rule
        • Time reporting
          • Working with time reporting
            • Change the day scheme in a calendar
            • Clock in and out
            • Create, start and stop a consolidated order
            • Join/quit a work group
            • Report additional time
            • Report quantity for a selected order
            • Start and stop a manufacturing operation
            • Start and stop a project activity
        • Windows reporting client
          • Windows reporting client
            • Clock absence
            • Clock in/out with a code
            • Report additional time
            • Report change of cost centre
            • Report change of project
            • Work with consolidated order
            • Work with operation reporting
            • Work with the dispatch list
      • Warehouse Management
        • Appendices
          • Interface to DC1 Distribution
          • Interface to DC1 Manufacturing
          • Locations
          • Processes
        • R/F batch creation and management
          • Working with automatic batch creation
            • Automatically create R/F batches
            • Connect batch rules to a batch creation template
            • Create a batch rule
          • Working with R/F instructions
            • Assign a location to an instruction
            • Change a batch
            • Create a batch manually
            • Delete an R/F batch
        • R/F batch processing
          • Processing R/F batches
            • Process a pick/pack instruction
            • Process a shipment instruction
            • Process a stock take instruction
            • Process an empty pallet instruction
            • Process put away, pallet by pallet
          • Working with resource allocation
            • Allocate a resource during R/F processing
        • R/F periodical tasks
          • Printing labels
            • Print item labels
            • Print warehouse location labels
          • Reorganising the R/F log files
            • Reorganise the R/F log files
        • Reception handling
          • Working with purchase order reception
            • Create new pallet lines
            • Start the goods reception process for a purchase order
            • Work with the received lines
        • Stock movement handling
          • Working with location movements
            • Create a location movement
            • Create a pallet from existing stock
            • Release pallet stock into stock units
            • Work with pallets
          • Working with put away from bulk suggestions
            • Confirm a put away from bulk suggestion
            • Create a put away from bulk suggestion
          • Working with replenishment suggestions (DC1 Warehouse Management)
            • Confirm a replenishment suggestion (DC1 Warehouse Management)
            • Create a replenishment suggestion manually (DC1 Warehouse Management)
        • Warehouse management periodical tasks
          • Reorganising the Location transaction file
            • Reorganise the Location transaction file
© 2026 DC1 Help Centre 10.0